Páginas de Educación, 19(1)
enero - junio
10.22235/pe.v19i1.4934
Artículos
El bienestar del profesorado de educación superior: una revisión sistemática
Well-Being among Higher Education Faculty: A Systematic Review
O bem-estar do professorado do ensino superior: uma revisão sistemática
Micaela de-Armas-Bertossi1 ORCID: 0009-0008-3718-4233
Aleix Barrera-Corominas2 ORCID: 0000-0002-3129-6284
1 Universitat Autònoma de Barcelona, España, [email protected]
2 Universitat Autònoma de Barcelona, España
Resumen:
El bienestar en la educación ha adquirido relevancia en
los últimos años, especialmente por su impacto en la calidad de los sistemas
educativos. En el contexto de la educación superior, el bienestar del
profesorado ha recibido menor atención en comparación con el bienestar docente
de niveles educativos previos. Este estudio tiene como propósito identificar
los aspectos del bienestar del profesorado universitario más abordados en la
literatura científica, así como los factores que lo promueven o inhiben. Se presenta
una revisión sistemática con base en la guía PRISMA, en las bases de datos
Scopus, WoS, SciELO y Dialnet. Se incluyeron artículos publicados entre 2015 y
2025, en inglés, español y portugués. Después de aplicar criterios de inclusión
y exclusión, se analizaron 23 artículos. En general, los estudios se centran en
el profesorado sin especificar su función, a excepción de algunos que abordan
la función docente e investigadora, sin considerar la de gestión o extensión.
Los resultados evidencian que la función docente, el bienestar mental y las
condiciones laborales son las áreas más exploradas. Entre los factores
promotores destacan la satisfacción, el compromiso laboral y el bienestar
psicológico; entre los inhibidores, el estrés, agotamiento, sobrecarga y
dificultades sociales. Se destaca la necesidad de profundizar en el bienestar
del profesorado universitario desde una perspectiva específica e integral,
considerando la complejidad de su perfil. Los hallazgos orientan futuras
investigaciones y aportan luz al desarrollo de políticas institucionales que
promuevan entornos laborales saludables en la educación superior.
Palabras clave: bienestar; profesorado; educación superior; universidades.
Abstract:
Well-being in education has gained relevance in
recent years, particularly due to its impact on the quality of educational
systems. In the context of higher education, faculty well-being has received
less attention compared to teacher well-being at earlier levels of education.
This study aims to identify the aspects of university faculty well-being most
frequently addressed in the scientific literature, as well as the factors that
promote or inhibit it. A systematic review based on PRISMA guidelines was conducted
using the Scopus, Web of Science, SciELO, and Dialnet databases. Articles
published between 2015 and 2025 in English, Spanish, and Portuguese were
included. After applying inclusion and exclusion criteria, 23 articles were
analyzed. In general, the studies focus on faculty without specifying their
role, except for some that address teaching and research functions, without
considering administrative or outreach responsibilities. The results show that
teaching activities, mental well-being, and working conditions are the most
explored areas. Promoting factors include satisfaction, work engagement, and
psychological well-being, whereas inhibiting factors include stress, burnout,
work overload, and social difficulties. The findings highlight the need for further
research on university faculty well-being from a specific and comprehensive
perspective, considering the complexity of their professional profile. These
results inform future research and contribute to the development of
institutional policies aimed at promoting healthy work environments in higher
education.
Keywords: well-being; faculty; higher education; universities.
Resumo:
O bem-estar na educação ganhou relevância nos
últimos anos, especialmente por seu impacto na qualidade dos sistemas
educacionais. No contexto do ensino superior, o bem-estar do corpo docente tem
recebido menos atenção em comparação com o bem-estar dos professores dos níveis
de ensino anteriores. Este estudo tem como propósito identificar os aspectos do
bem-estar do professorado universitário mais abordados na literatura
científica, bem como os fatores que o promovem ou inibem. Apresenta-se uma
revisão sistemática com base no guia PRISMA, nas bases de dados Scopus, WoS,
SciELO e Dialnet. Foram incluídos artigos publicados entre 2015 e 2025, em
inglês, espanhol e português. Após a aplicação dos critérios de inclusão e
exclusão, foram analisados 23 artigos. Em geral, os estudos centram-se no
professorado sem especificar sua função, com exceção de alguns que abordam a
função docente e investigadora, sem considerar a de gestão ou extensão. Os
resultados evidenciam que a função docente, o bem-estar mental e as condições
de trabalho são as áreas mais exploradas. Entre os fatores promotores,
destacam-se a satisfação, o compromisso profissional e o bem-estar psicológico;
entre os inibidores, o estresse, o esgotamento, a sobrecarga e as dificuldades
sociais. Destaca-se a necessidade de aprofundar o estudo do bem-estar do
professorado universitário a partir de uma perspectiva específica e integral,
considerando a complexidade de seu perfil. Os achados orientam pesquisas
futuras e lançam luz sobre o desenvolvimento de políticas institucionais que
promovam ambientes de trabalho saudáveis no ensino superior.
Palavras-chave: bem-estar; professorado; ensino superior; universidades.
Aceptado: 12/02/2026
Implicaciones prácticas
- El profesorado universitario puede beneficiarse de estos hallazgos al identificar factores individuales, colectivos e institucionales que inciden en su bienestar, favoreciendo una toma de decisiones más informada sobre sus prácticas y condiciones laborales.
- Los equipos directivos y líderes de instituciones de educación superior pueden considerarlos para implementar acciones orientadas a reducir el estrés, el agotamiento y la sobrecarga laboral, así como a promover la satisfacción, el compromiso, y el bienestar en sus múltiples dimensiones.
- Quienes diseñan políticas educativas pueden utilizarlos para desarrollar estrategias que promuevan entornos laborales más saludables y sostenibles, incorporando el bienestar como componente esencial de la calidad de la educación superior.
Introducción
El bienestar se ha convertido en un tema de debate y preocupación en el área educativa (Schleicher, 2018). El término ‘bienestar’ se caracteriza por su complejidad (McCallum et al., 2017) y por la ausencia de una definición comúnmente aceptada (Buda & Kovács, 2024). La Organización Mundial de la Salud (OMS, 2014) incluye al bienestar mental, social y físico en la definición de salud. Posteriormente, la OMS (2021) concibe al propio bienestar como estado positivo que integra la calidad de vida y la capacidad de contribuir con propósito al entorno, actuando como un facilitador del progreso y desarrollo sostenible. Dodge et al. (2012) lo definen como el equilibrio entre los recursos y desafíos enfrentados, en ambos casos, a nivel psicológico, social y físico, mientras que Buda y Kovács (2024) lo abordan como un aspecto prioritario para investigar a nivel laboral, ya que permite comprender su influencia en el desempeño, el rendimiento y la salud en el trabajo. Asimismo, McCallum y Price (2016) aseveran que el papel de la educación para el bienestar tiene el propósito de brindar accesos, oportunidades, recursos, opciones y capacidades. Sin embargo, y a pesar de la popularidad e interés del bienestar entre las organizaciones, el sector educativo es uno de los ámbitos en el que las personas trabajadoras están más expuestas al agotamiento (burnout) y estrés (Kun & Gadanecz, 2019), así como a la sobrecarga laboral (Instituto Nacional de Evaluación Educativa (INEEd), 2020; Mels et al., 2024).
La literatura sobre el bienestar en la educación desde la perspectiva de las personas trabajadoras se caracteriza por un mayor abordaje desde el rol docente: Collie et al. (2015) identifican tres factores en el bienestar docente: la carga laboral, el bienestar organizacional y el asociado a la interacción con el estudiantado. Asimismo, van Horn et al. (2004) abordan el término ‘bienestar ocupacional’ en docentes desde la perspectiva de una evaluación favorable de los aspectos laborales que afectan a una persona, y proponen un modelo multidimensional que incluye factores afectivos, cognitivos, profesionales, sociales y psicosomáticos. Este bienestar ocupacional docente implica las respuestas ante las condiciones cognitivas, emocionales, de salud y sociales vinculadas a su trabajo y profesión, lo cual influye en el desarrollo y estabilidad de los sistemas educativos de calidad (Viac & Fraser, 2020) y en el aprendizaje estudiantil (Sarasola, 2023). También se relaciona con mayor satisfacción laboral y motivación (Viac & Fraser, 2020), entusiasmo y atractivo de la profesión (Council of the European Union (CEU), 2020) y efectividad del trabajo (McCallum et al., 2017).
Sin embargo, el contexto de la educación superior, el profesorado[i] enfrenta diversas funciones que lo distinguen de otros niveles educativos. Gros y Martínez (2020) aseveran que la mayoría del profesorado universitario realiza funciones de docencia e investigación. De hecho, diversas fuentes también destacan tres funciones de actuación profesional en el profesorado universitario: docencia, investigación y gestión (López et al., 2014; Mayor Ruiz, 1996; Ruiz Bueno et al., 2008), ejes que se articulan entre sí y convergen en la actividad docente (Ruiz Bueno et al., 2008). En adición, Martínez Rizo (2000) aborda las funciones de docencia e investigación, junto con la de extensión, mientras que Harland (2017) menciona que las conexiones en las funciones implican cargas laborales complejas, con estrés y tensiones. En este contexto, el profesorado universitario tiene mayores exigencias en cuanto a su compromiso y preparación, lo que resulta en una constante responsabilidad de investigar, innovar, crear, actuar y mejorar (Ruiz Bueno et al., 2008). No obstante, a pesar de su importancia, la investigación específica del bienestar del profesorado universitario evidencia una necesaria profundización, tal como se observa en Vizoso-Gómez (2022), que realiza una revisión sistemática orientada a la protección al bienestar del profesorado y su desarrollo profesional, incluyendo niveles de inicial, primaria, secundaria y universitaria, pero sin focalizarse específicamente la educación superior.
Entre los marcos teóricos revisados, se subraya el abordaje de Viac y Fraser (2020) en el bienestar educativo, quienes, focalizándose en el rol docente, proponen cuatro dimensiones para entender el bienestar ocupacional de la profesión: la cognitiva, la subjetiva, la mental y física, y la social.
El bienestar cognitivo está relacionado con los procesos de adquisición del conocimiento y capacidad de aprendizaje, reflejado en la autoeficacia (Viac & Fraser, 2020). La autoeficacia, según Schleicher (2018) son las creencias en la propia capacidad de desempeño, pudiendo influir en los resultados académicos estudiantiles y en la satisfacción docente.
El bienestar subjetivo abarca valoraciones relacionadas con lo agradable y deseable ante estados o aspectos de la vida, incluyendo afectos, sentimientos o estados emocionales, y el sentido de eudemonía (propósito) (Organización para la Cooperación y el Desarrollo Económico (OCDE), 2013).
El bienestar mental y físico implica gozar de buena salud, aportando beneficios como una mayor productividad, mejor acceso a la educación, condiciones laborales más favorables y menos estrés (Viac & Fraser, 2020). La salud mental, como estado de bienestar mental, permite enfrentar situaciones de estrés (OMS, s.f.); Blasco-Belled et al. (2024) abordan el bienestar psicológico como un factor protector clave de la salud mental. En el ámbito docente, el estrés y el bienestar derivados de las actividades profesionales se han convertido en temas de debate público y político, ya que los entornos laborales estresantes pueden afectar la autoeficacia, el compromiso y al sistema educativo en general (Schleicher, 2018). En este sentido, cuando no se consideran las condiciones laborales o la carrera profesional, el sistema educativo se vuelve inestable y limitado en su desarrollo (Mancebo, 2016). Asimismo, el bienestar físico y mental en conjunto se ven favorecidos ante adecuados niveles de actividad física (OMS, 2024), y según Schleicher (2018), el bienestar físico también se relaciona con las condiciones laborales, siendo el agotamiento una manifestación del cansancio físico causado por las altas exigencias del trabajo docente. La desprofesionalización docente, caracterizada por la falta de reconocimiento, se relaciona con una influencia negativa en la seguridad física y el bienestar psicológico (Organización Internacional del Trabajo & Organización de las Naciones Unidas para la Educación, la Ciencia y la Cultura (OIT & UNESCO), 2015). El Consejo de la Unión Europea (CEU, 2020) señala que factores como la carga y condiciones laborales, el apoyo institucional, las relaciones interpersonales y el reconocimiento social son determinantes para el bienestar, y su ausencia puede derivar en agotamiento físico y emocional y estrés. También el INEEd (2020) incluye el agotamiento y el estrés como riesgos para la salud ocupacional del docente, y añaden la sobrecarga laboral, agravados por el multiempleo, las horas de traslado, la doble presencia o ser mujer. Estos efectos se traducen en un menor compromiso, disminución de la concentración y síntomas físicos y psicológicos (van Horn et al., 2004), afectando la efectividad docente (Schleicher, 2018) y la calidad educativa (Jennings et al., 2017).
Finalmente, el bienestar social se vincula con la calidad y profundidad de las interacciones sociales (Viac & Fraser, 2020). Por ello, Mels et al. (2024) destacan el rol de los vínculos sociales ante el bienestar docente y la calidad de la educación, manifestando que entre los potenciales de bienestar docente se encuentran los vínculos sociales con colegas, estudiantes, familiares y equipos directivos. Además, el bienestar en la educación superior mejora el clima organizacional (Yiming et al., 2024) y el apoyo de la comunidad educativa mejora el bienestar (Dawadi et al., 2024). Pil y Leana (2009) resaltan la importancia de crear lazos fuertes entre docentes, invirtiendo en su formación y en la mejora de las relaciones colaborativas. El apoyo y colaboración entre colegas se vincula con la calidad docente y su satisfacción laboral (Schleicher, 2018), y el vínculo con colegas, personal de apoyo y líderes tienen una asociación positiva con su bienestar docente, como también con el estudiantado (Viac & Fraser, 2020). Por su lado, el CEU (2020) indica que para el desarrollo de culturas colaborativas es importante el vínculo entre docentes y personas formadoras, colegas, líderes, familias y otros miembros, mientras que Hosoda y Estrada (2024) añaden que recibir amabilidad en el entorno académico se asocia con mayor bienestar, menor estrés y mejor identidad institucional.
A partir del marco previamente expuesto, resulta pertinente considerar el contexto actual, marcado por el impacto de la pandemia de COVID-19 y la aceleración de la transformación digital en la educación (Rama, 2021), en que las universidades se encuentran inmersas en procesos de digitalización incluyendo entornos virtuales, plataformas interactivas y clases online (García González, 2021). De esta expansión digital surgen nuevos desafíos en la educación superior, que afectan el trabajo de los equipos docentes universitarios, transformando sus condiciones de bienestar, y reconociendo la necesidad de formación en tecnologías (Buda & Kovács, 2024). Ante ello, resulta fundamental la integración de las competencias digitales docentes, la evaluación de las herramientas digitales, y cómo afecta su bienestar (Cook et al., 2023), así como también la necesidad de una formación que requiera a los equipos de educación superior capacitados en tecnologías de inteligencia artificial (Osorio & Palma, 2023) y políticas de evaluación de la IA vinculadas al bienestar (Corbin et al., 2025).
Diversas investigaciones han abordado esta temática, identificando factores que pueden afectar el bienestar del profesorado universitario en relación con el uso de tecnologías digitales. Entre dichos aspectos se destaca el bajo nivel de experiencia tecnológica (Fülöp et al., 2022), el aumento en la carga laboral (Buda & Kovács, 2024), molestias físicas (Sultana et al., 2022), el desgaste emocional derivado de la interacción con estudiantes (Corbin et al., 2025), las tareas administrativas (Comerio, 2024) y las desigualdades de género —siendo el femenino el más afectado— (Sultana et al., 2022). Sin embargo, estos estudios se centran exclusivamente en el profesorado universitario desde su rol docente, sin considerar otras funciones institucionales que también podrían verse condicionadas.
Bajo esta perspectiva, Olguín Guzman (2018) menciona que las universidades deben orientarse a conectar las necesidades sociales con la mejora continua de la vida de las personas y el fortalecimiento del bienestar de la comunidad. Las organizaciones cumplen un rol fundamental al integrar aspectos vinculados con el bienestar y la salud en sus políticas, programas y sectores, fortaleciendo sus capacidades institucionales (OMS, 2023). Incluso, Page y Vella-Brodrick (2012) mencionan que las organizaciones deben atender a la salud de sus personas empleadas a través de programas de bienestar laboral, generando beneficios éticos y económicos ante el costo que conllevan las enfermedades mentales y físicas.
En este escenario, reconociendo la importancia y beneficios de promover el bienestar en la educación superior, y considerando la desigual atención que ha recibido este aspecto en comparación con otros niveles educativos, particularmente desde el rol docente y no desde el profesorado universitario en el ejercicio de todas sus funciones (docencia, investigación, extensión y gestión), resulta fundamental comprender cómo se ha abordado el bienestar del profesorado universitario en la literatura científica, de forma específica e integral. La presente revisión sistemática pretende identificar los aspectos del bienestar más abordados en los estudios sobre el profesorado universitario, y reconocer los factores que influyen positiva o negativamente en su bienestar. Con ello, se busca dar respuesta a las siguientes preguntas de investigación: ¿Qué aspectos del bienestar han sido los más estudiados en el profesorado universitario? y ¿cuáles son los factores promotores e inhibidores que influyen en el bienestar del profesorado universitario?
Metodología
Para el desarrollo de esta investigación se utilizaron los criterios abordados en la guía para la publicación de revisiones sistemáticas actualizada, la declaración PRISMA, la cual permite proporcionar una síntesis precisa, completa y transparente de la situación actual del conocimiento en un área (Page et al., 2021).
Estrategia de búsqueda
La revisión sistemática se realizó en septiembre del año 2025, en cuatro bases de datos: Scopus, Web of Science (WoS), SciELO y Dialnet. Se utilizaron y combinaron los conceptos clave: “professors wellbeing”, “higher education” y “universities”. Se aplicó el operador booleano AND entre “professors wellbeing” y “higher education” y OR entre “higher education” y “universities”. En Scopus y WoS, los términos se aplicaron a títulos, resúmenes y palabras clave. En SciELO, la búsqueda se centró en los resúmenes, mientras que en Dialnet se realizó de manera general. Se aplicaron filtros por años de publicación (2015-2025), idioma (inglés, español y portugués), y tipo de documento (artículos). En Dialnet, la selección de artículos publicados entre los años 2015 y 2025 se realizó de forma manual. No se utilizaron operadores de truncamiento.
Tabla 1: Estrategia de búsqueda booleana

Notas: Aunque los criterios de inclusión abarcaron artículos publicados entre 2015 y 2025 en inglés, español y portugués, en algunas búsquedas aparecen parte de esos años o idiomas, según las limitaciones de los resultados obtenidos con los conceptos clave.
Criterios de inclusión y exclusión
Se establecieron criterios de inclusión y exclusión que orientaron la selección de publicaciones para la presente revisión (Tabla 2). Se incluyeron publicaciones realizadas entre los años 2015 y 2025, en los idiomas inglés, español y portugués, que correspondieran a artículos científicos de investigación, que estén desarrollados en contextos universitarios de educación superior y que abordaran aspectos del bienestar del profesorado universitario, ya sea con un enfoque exclusivo en el profesorado o con un enfoque no exclusivo, es decir, con muestras mixtas que incluyen al profesorado junto con otros colectivos. Se excluyeron publicaciones centradas fuera del ámbito educativo, las enfocadas exclusivamente en niveles de educación no universitaria (p. ej., educación primaria), las centradas únicamente en el bienestar de otras personas de la universidad distintas al profesorado (p. ej., estudiantes) o que abordaran el bienestar desde una perspectiva general, sin considerar la especificidad del bienestar del profesorado. También se excluyeron documentos como biografías, diálogos y artículos de tipo “feature”.
Tabla 2: Criterios de inclusión y exclusión

Una vez realizada la búsqueda en las bases de datos y habiendo definido los criterios de inclusión y exclusión, se identificaron 74 publicaciones. Los registros obtenidos de Scopus, WoS y SciELO fueron procesados mediante el software Rayyan (Ouzzani et al., 2016), lo cual permitió detectar duplicados e iniciar el proceso de cribado a partir de la lectura del título, resumen y palabras clave. Se excluyeron algunos registros antes del cribado debido a problemas técnicos en la carga de archivos RIS en Rayyan. En particular, desde Scopus se descargaron 55 registros en lugar de los 59 esperados. En el caso de los registros provenientes de Dialnet, este procedimiento se realizó de forma manual, ya que no fueron integrados a Rayyan. Este proceso permitió identificar los registros excluidos por pertenecer a alguno de los criterios de exclusión definidos previamente. En este sentido, se excluyeron publicaciones centralizadas fuera del ámbito educativo (p. ej. Peters, 2018), aquellas focalizadas en niveles de educación inicial, primaria, secundaria o no universitaria (p. ej., Gairal-Casadó, 2019), publicaciones exclusivas del bienestar en miembros distintos al profesorado (p. ej. Mohammadi et al., 2019), publicaciones enfocadas en el bienestar general (p. ej., Nadir Carlotto & Pimienta Dinis, 2021), y otros motivos (p. ej. Niederhaus, 2019). Para facilitar el proceso, se organizaron y etiquetaron los estudios según su categoría de exclusión e inclusión a través de la herramienta Rayyan.
Posteriormente, se realizó la búsqueda de los textos completos para su recuperación, logrando acceder a todos, ya sea por acceso institucional o a través del contacto directo con las personas autoras. Se procedió a la lectura del texto completo, verificando efectivamente la adecuación de todos los documentos a los criterios establecidos.
La examinación de los estudios y el posterior proceso de extracción de datos fueron realizados por la primera autora con la supervisión del segundo autor, trabajando de forma independiente tanto en el proceso cribado de registros como en la revisión de textos completos, por lo que no se presentaron discrepancias. Para confirmar la información del proceso, la extracción se realizó en dos momentos distintos. Posteriormente, se compararon ambas versiones para verificar la consistencia de los datos recopilados. El número total de publicaciones incluidas para la revisión fue de 23 artículos. La identificación de estudios se puede ver en el diagrama de flujo de la Figura 1.
Figura 1: Diagrama de flujo PRISMA

Análisis de datos
Los datos obtenidos fueron analizados de manera descriptiva (año de publicación y contexto geográfico) como también metodológica (características de la muestra, instrumentos y enfoque metodológico). En aquellos casos en que el enfoque metodológico no fue explicitado, este se infirió a partir de los instrumentos empleados.
Adicionalmente, para dar respuesta a la primera pregunta de investigación, se llevó a cabo un análisis de similitud con el software Iramuteq, basado en las palabras clave de los artículos seleccionados. Este análisis permitió identificar y representar gráficamente relaciones y agrupaciones entre términos frecuentes, facilitando la detección de los patrones conceptuales más abordados. Previamente, se unificaron términos para asegurar la coherencia terminológica y mejorar la precisión del análisis. En particular, se agruparon: actividad física (“exercise”, “physical activity”), afrontamiento (“coping”, “coping strategies”), bienestar (“health”, “wellbeing”, “well-being”) —entendiendo a la salud como estado de bienestar (OMS, 2014)—, bienestar laboral (“occupational health”, “occupational wellness”), compromiso laboral (“work engagement”, “job engagement”), COVID-19 (“COVID-19”, “confinement”, “pandemics”), docencia (“teachers”, “teaching”), factor mental (“psychological empowerment”, “psychological factors”, “psychological impacts”, “psychosocial factors”) —entendiendo el vínculo entre el bienestar psicológico y los factores mentales (Blasco-Belled et al., 2024)—, neoliberalismo (“neoliberalism”, “neoliberal”), profesorado (“faculty”, “professors”, “professor”) y profesorado universitario (“university professor”, “university professors”). El resto de las palabras clave se mantuvieron según su origen. Asimismo, para el análisis de similitud se consideraron únicamente las palabras con una frecuencia mínima de tres menciones. Finalmente, los conceptos de mayor abordaje fueron asociados con los resultados y conclusiones relacionados.
Para responder a la segunda pregunta de investigación, se elaboraron dos hojas de cálculo que recopilaron los factores promotores e inhibidores del bienestar del profesorado universitario, extraídos de los resultados y conclusiones de los estudios. Con base en estos datos, se cuantificó el número de estudios que reportaron cada tipo de factor, así como la frecuencia de aparición de cada aspecto promotor e inhibidor. Finalmente, se generaron representaciones visuales mediante dos nubes de palabras utilizando Iramuteq. Para esta representación, se consideraron únicamente los factores presentes en al menos dos documentos, excluyendo aquellos reportados en un único estudio tanto en las nubes de palabras como en el análisis subsecuente.
Resultados
Los resultados se organizan en cuatro categorías: descriptivos, metodológicos, principales abordajes científicos y factores promotores e inhibidores del bienestar del profesorado en educación superior.
Características descriptivas de los estudios
En relación con los artículos por año (Figura 2), no se identificaron publicaciones entre 2015 y 2017. Los primeros estudios se encuentran a partir de 2018, mientras que la mayor concentración se registra entre 2022 y 2024. En 2025 se evidencia una disminución, si bien hay que considerar que la revisión se realizó antes de finalizar el año.
Figura 2: Cantidad de artículos por año

Respecto a las áreas geográficas (Tabla 3), se observan contextos diversos. Brasil, Estados Unidos e Italia fueron los países con mayor presencia, cada uno representado en tres de los estudios. Chile, China, México y Reino Unido se identificaron en dos estudios cada uno. El resto de los contextos aparecen una sola vez. Algunos estudios incluyeron muestras de más de un área geográfica (Jones, 2023; Peris-Ramos et al., 2024), lo que explica que la frecuencia total de contextos (n = 29) supere el número de estudios revisados (n = 23). La Figura 3 ofrece una representación visual de la frecuencia de países estudiados, excluyendo contextos generales como Iberoamérica y Latinoamérica que agrupan varios países.
Tabla 3: Frecuencia de los contextos geográficos en los artículos revisados

Figura 3: Frecuencia de aparición de países en los artículos revisados

Características metodológicas de los estudios
Con el fin de facilitar la interpretación metodológica de los estudios, la Tabla 4 sintetiza la información sobre la muestra, los instrumentos utilizados y el enfoque metodológico.
Tabla 4: Características metodológicas de los estudios: muestra, instrumentos y enfoque metodológico



Notas: Los nombres de instrumentos, junto a sus autorías y años, se reportan según lo informado en los estudios incluidos. Las referencias originales de los instrumentos pueden consultarse en los artículos primarios correspondientes.
En relación con la muestra y las funciones del profesorado universitario, se observa que la mayoría de los artículos mencionan al profesorado sin especificar el tipo de función que desempeña (p. ej., Caamal-Ochoa & Sánchez-Escobedo, 2023). Algunos se centran en la función docente (p. ej., Calderón Ordóñez et al., 2024), mientras que otros abordan las funciones de docencia e investigación (p. ej., Rodríguez Vega et al., 2018). No obstante, ninguno se enfoca en las funciones de gestión o extensión.
Adicionalmente, la representación del profesorado universitario en la muestra de los estudios (Figura 4), identifica dos enfoques: aquellos que abordan el bienestar del profesorado universitario de forma exclusiva (p. ej. Jácome & Chión, 2022), y aquellos que lo hacen de manera no exclusiva. De los 23 artículos incluidos, 17 centran su análisis en el profesorado universitario, mientras que 6 lo abordan de forma no exclusiva, como parte de una muestra más amplia que incluye otros colectivos, como el estudiantado (p. ej., Naddeo et al., 2021), personal administrativo y técnico (p. ej., Aimo et al., 2024), docentes de otros niveles educativos (p. ej., Peris-Ramos et al., 2024), u otros contextos (p. ej., Zhuang et al., 2022). Sin embargo, aunque los criterios de exclusión A, B y C mencionan publicaciones focalizadas: fuera del ámbito educativo, en niveles educativos no universitarios, y sobre el bienestar de personas universitarias distintas al profesorado, sí se incluyeron estudios con muestras que incluyen al profesorado universitario junto a otros contextos, niveles o colectivos, siempre que el profesorado formara parte de la muestra en el mismo estudio. Se registran estudios con enfoque exclusivo entre 2018 y 2025, y con enfoque no exclusivo, entre 2021 y 2024.
Figura 4: La representación del profesorado universitario en la muestra de los estudios incluidos

Ante los enfoques metodológicos, la Figura 5 muestra la distribución de los estudios incluidos: 16 con enfoque cuantitativo, 6 cualitativos, y 1 mixto.
Figura 5: Enfoques metodológicos de los estudios incluidos

Aspectos del bienestar del profesorado universitario más abordados
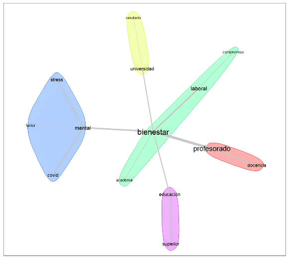
El análisis de las palabras clave (Tabla 5) identificó cinco grupos temáticos sobre el bienestar del profesorado en educación superior. La Figura 6 representa los grupos más robustos, reflejados mediante el grosor de las líneas que los conectan con el nodo central de bienestar, y los conceptos de mayor frecuencia de aparición, representados en el tamaño de la palabra. El grupo con mayor coocurrencia corresponde al vínculo entre el bienestar del profesorado y su función docente. El segundo conecta el bienestar mental con el estrés, y con el COVID-19. El tercero, las condiciones laborales, la academia y el compromiso. Las dos líneas restantes se relacionan con la educación superior y la universidad, en coherencia con el nivel educativo incluido, donde el rol del estudiantado aparece como una variable influyente. El análisis se centra en los tres primeros grupos, dado que están representados con mayor densidad.
Tabla 5: Principales variables abordadas en las publicaciones según sus palabras clave

Figura 6: Aspectos del bienestar del profesorado universitario más abordados, mediante análisis de similitud de palabras clave

El bienestar del profesorado desde su rol docente
Los artículos que focalizan el rol docente en sus palabras clave, en su muestra, así como en sus resultados y conclusiones, incluyen el estudio de Calderón Ordóñez et al. (2024), quienes señalan que la pandemia por COVID-19 pudo haber modificado la percepción del bienestar docente, especialmente en el contexto del trabajo online. A su vez, de Castro et al. (2020) sostienen que las prácticas de humanización laboral pueden estar asociadas al bienestar docente. Desde una perspectiva de género, Peris-Ramos et al. (2024) identifican que docentes de género masculino presentan niveles más saludables en práctica de deportes, mientras que docentes de género femenino, mayores niveles de estrés percibido, más tendencia a fumar y mejores hábitos nutricionales y mayores prácticas de higiene bucal. Botto Betya et al. (2023) no incluyen el rol docente en sus palabras clave, aunque sí lo abordan en su muestra, resultados y conclusiones. En este estudio, se observa que la participación de docentes en un programa de educación meditativa se asocia con una disminución de estrés, depresión y ansiedad, y aumento de la autoestima. Finalmente, se identifica el abordaje docente en palabras clave, resultados y conclusiones, aunque no de manera específica en su muestra. En este grupo se encuentran Anaya Torres et al. (2024), quienes analizan la relación entre los contratos docentes y la precariedad laboral, evidenciando su impacto en las condiciones de trabajo, y Yu y Ying (2024), quienes destacan que la pasión laboral y la regulación emocional contribuyen al bienestar, recomendando que las instituciones promuevan la formación docente en competencias emocionales.
Bienestar mental y estrés
El segundo aspecto con mayor abordaje científico se vincula con el bienestar mental, destacando, según Sato et al. (2023), la importancia del apoyo al bienestar mental según el contexto en el que se encuentre el profesorado. En este sentido, aparecen aspectos relacionados principalmente con el estrés: se evidenció una disminución del estrés a partir del empoderamiento psicológico (Jácome y Chión, 2022), luego de un programa meditativo (Botto Betya et al., 2023), y a través de estrategias de resolución de problemas (Rodríguez Vega et al., 2018). En contraposición, la reestructuración cognitiva se identifica como factor de riesgo de estrés (Rodríguez Vega et al., 2018), como también el género femenino presenta niveles más altos de estrés percibido (Peris-Ramos et al., 2024).
COVID-19 y bienestar mental
Seis de los artículos seleccionados fueron contextualizados en la pandemia COVID-19, vinculando en todos los casos aspectos relacionados en el bienestar del profesorado durante la enseñanza online y virtual. En este sentido, Sato et al. (2023) afirman que la pandemia impulsó la necesidad de abordar el bienestar psicológico de la comunidad académica, así como la transformación digital, la resiliencia y la adaptación educativa. También identifican sentimientos de soledad, lo cual afecta al bienestar mental. Asimismo, Caamal-Ochoa y Sánchez-Escobedo (2023) analizan el impacto del trabajo académico online del profesorado, encontrando bajos niveles de bienestar mental, físico y disminución de la vida social. Da Silva et al. (2022) también resaltan esta idea, afirmando que los cambios como los derivados del COVID-19 producen riesgos en la calidad de vida, la salud y la satisfacción. Adicionalmente, se identifica que la pandemia pudo haber cambiado la manera en que el profesorado percibe su bienestar durante su trabajo online y sus consecuencias sociales (Calderón Ordóñez et al., 2024; Naddeo et al., 2021), y Meneghel et al. (2022) destacan al diálogo como relevante para el bienestar, puesto que la virtualidad durante la pandemia no obstaculizó la comunicación.
Condiciones laborales académicas
El bienestar también aparece relacionado con el área laboral, la academia y el compromiso. En este sentido, Jones (2023) destaca que la academia ofrece oportunidades de desarrollo profesional a partir de intereses y compromisos del profesorado, relacionado con el bienestar. Sobre las condiciones laborales académicas, se subraya la importancia de implementar estrategias para promover el bienestar (Aimo et al., 2024), como medidas flexibles que potencien la creatividad y la capacidad intelectual del profesorado (Ukumoro et al., 2021). Además, Converso et al. (2019) enfatizan la necesidad de universidades saludables y sostenibles, fortaleciendo recursos laborales y regulando demandas de trabajo. También se advierten las condiciones laborales académicas actuales, caracterizadas por la precariedad, sobrecarga, presiones, pérdida de libertad (Ferris, 2021), y la necesidad de una reestructuración cognitiva constante asociada a las transformaciones del trabajo académico, incluyendo cambios tecnológicos, didácticos y organizacionales, obligando al profesorado a desarrollar estrategias de reducción del estrés (Rodríguez Vega et al., 2018). Sin embargo, Jones (2023) señala que la carrera académica puede constituir una fuente de compromiso y bienestar, especialmente para personas autistas, siempre que se aborde con conocimiento del rol, autocuidado y apoyos adecuados, y Zhuang et al. (2022) evidencian que la afiliación académica en el personal médico se asocia con menor agotamiento emocional y mayor satisfacción. Respecto al compromiso, Jia et al. (2022) abordan la relación del liderazgo ético, el bienestar y la innovación, identificando asociaciones positivas entre el liderazgo ético y compromiso laboral, y entre liderazgo ético y bienestar laboral. Ante ello, Carvalho et al. (2024) subrayan la necesidad medidas de bienestar y calidad laboral, habiendo encontrado asociaciones entre el compromiso del profesorado y la percepción de que el trabajo puede contribuir positivamente a la vida familiar.
Factores promotores del bienestar del profesorado de educación superior
Un total de 20 artículos abordan factores promotores del bienestar del profesorado en la educación superior (Tabla 6). La Figura 7 muestra los factores más frecuentes, representando los que aparecen en al menos 2 estudios. La satisfacción se aborda en 7 artículos, seguida del compromiso y el bienestar psicológico, en 3 estudios cada uno. La actividad física, alimentación saludable, autoestima, diálogo y relaciones interpersonales fueron señalados en 2 investigaciones, respectivamente.
Tabla 6: Síntesis de los factores promotores del bienestar del profesorado en la educación superior por artículo

Figura 7: Nube de palabras: factores promotores del bienestar del profesorado de educación superior más frecuentes

La satisfacción resulta el factor promotor principal del bienestar del profesorado universitario, destacándose como un componente esencial del bienestar (Calderón Ordóñez et al., 2024), e identificando el significado del trabajo y recompensa (Converso et al., 2019), y la afiliación académica (Zhuang et al., 2022), como aspectos asociados positivamente con la satisfacción laboral y el bienestar. Además, ciertos factores se correlacionan negativamente, tales como la sobrecarga de tareas administrativas (Ayana Torres et al., 2024), la soledad (Sato et al., 2023) o los cambios en hábitos (de Castro et al., 2020). No obstante, el estudio de Caamal-Ochoa y Sánchez-Escobedo (2023) evidencia que, durante el trabajo académico online, el bienestar mental y social disminuyó y la satisfacción aumentó.
El compromiso laboral se relaciona con la conciliación entre trabajo y familia (Carvalho et al., 2024), con el liderazgo ético y el comportamiento innovador (Jia et al., 2022), y con el desarrollo de una carrera académica comprometida, vinculada al bienestar (Jones, 2023).
Sobre el bienestar psicológico, aparece vinculado con el significado laboral y recompensa (Converso et al., 2019), el desarrollo de la autoestima y conocimiento (Yu y Ying, 2024), y la promoción de salud psicológica en la comunidad académica (Sato et al., 2023).
Otros factores promotores son la actividad física y la alimentación saludable. Aimo et al. (2024) reportan bajos niveles de actividad física la academia, además de que el 65 % declaró factores de riesgo cardiovasculares, y Peris-Ramos et al. (2024) encuentran mayores niveles de actividad física en el género masculino. Sobre la alimentación, Aimo et al. (2024) señalan hábitos poco saludables en su estudio, y Peris-Ramos et al. (2024) identifican al género femenino con mejores hábitos nutricionales. Como otros factores clave se aborda la autoestima, mejorada con la meditación (Botto Betya et al., 2023) y promovida para la salud psicológica (Yu y Ying, 2024), el diálogo, vinculado a la humanización laboral y salud (Castro et al., 2020), así como al alivio y bienestar (Meneghel et al., 2022), y las relaciones interpersonales, subrayando el papel del liderazgo ético y el bienestar (Castro et al., 2020; Jia et al., 2022).
Factores inhibidores del bienestar del profesorado de educación superior
Un total de 15 artículos abordan factores inhibidores del bienestar del profesorado en la educación superior (Tabla 7). La Figura 8 muestra los más frecuentes, representando los que aparecen en al menos 2 estudios. El estrés surge en 4 artículos, seguido del agotamiento, sobrecarga y dificultades sociales, en 3 estudios respectivamente. La precarización laboral, ansiedad, frustración y dificultades adaptativas fueron señalados en 2 artículos cada uno.
Tabla 7: Síntesis de los factores inhibidores del bienestar del profesorado en la educación superior por artículo

Figura 8: Nube de palabras: factores inhibidores del bienestar del profesorado de educación superior más frecuentes

Además de ser uno de los aspectos más abordados, el estrés se identifica principal factor inhibidor del bienestar del profesorado de educación superior. Peris-Ramos et al. (2024) señalan mayores niveles de estrés percibido en el género femenino. Asimismo, el empoderamiento psicológico (Jácome y Chión, 2022), educación meditativa (Botto Betya et al., 2023) y resolución de problemas (Rodríguez-Vega et al., 2018) se destacan como estrategias para disminuir el estrés académico.
Sobre el agotamiento y la sobrecarga, Ayana Torres et al. (2024) indican que la sobrecarga asociada a tareas administrativas genera agotamiento, y Converso et al. (2019) sostienen que el agotamiento puede mitigarse a través del significado del trabajo y recompensa, mientras que la sobrecarga se asocia positivamente con el trabajo compulsivo, el conflicto trabajo-familia e intención de abandono, y negativamente con la satisfacción.
Caamal-Ochoa y Sánchez-Escobedo (2023) y Calderón Ordóñez et al. (2024) abordan las dificultades sociales y adaptativas como factores inhibidores, vinculado a las consecuencias del COVID-19, señalando cambios en el bienestar docente. Naddeo et al. (2021) también destacan la falta de interacción entre colegas y la enseñanza online como elementos que influyen en el bienestar.
La precarización laboral se relaciona con contratos flexibles, inseguridad laboral y condiciones de trabajo desfavorables (Ayana Torres et al., 2024), así como con la sobrecarga, pérdida de libertad académica, presión sobre la identidad profesional y ataques a valores educativos, generando problemas de salud y bienestar (Ferris, 2021). En ambos casos, estos fenómenos se asocian al modelo universitario neoliberal.
Finalmente, la ansiedad y frustración se vinculan a la incertidumbre y conflictos de roles en el profesorado (Branch et al., 2025). Se observa una reducción de los niveles de ansiedad con meditación (Botto Betya et al., 2023), y a la frustración asociada con mayor sobrecarga y menor satisfacción (Ayana Torres et al., 2024).
Discusión
La evolución de la cantidad de estudios sobre el bienestar del profesorado de educación superior en los últimos años refleja el creciente interés científico en la temática, y la actual necesidad de sostener y fortalecer esta área de investigación. Además, la distribución de los contextos geográficos manifiesta la necesidad de ampliar la investigación en el área en países con menor representación. Adicionalmente, se observa predominancia de estudios cuantitativos, evidenciando la necesidad de incluir investigaciones cualitativas y mixtas para una comprensión más profunda.
Los resultados muestran una caracterización limitada de la muestra respecto a las funciones del profesorado universitario, ya que la mayoría de los estudios las abordan de forma genérica sin diferenciar sus funciones institucionales. Cuando se hace esta distinción, el foco está en la función docente o en la combinación de docencia e investigación, quedando ausentes la gestión y extensión, a pesar del reconocimiento de las cuatro funciones en estudios revisados (López et al., 2014; Martínez Rizo, 2000; Mayor Ruiz, 1996; Ruiz Bueno et al., 2008). Esta tendencia coincide con el marco teórico, predominando investigaciones centradas en el bienestar docente (Collie et al., 2015; van Horn et al., 2004; Viac & Fraser, 2020). Asimismo, el análisis de similitud confirma la centralidad del bienestar desde la función docente. Los estudios analizan este bienestar desde diversos enfoques, como el trabajo online en pandemia (Calderón Ordóñez et al., 2024), la humanización del trabajo (de Castro et al., 2020), las diferencias de género (Peris-Ramos et al., 2024), los beneficios de la meditación (Botto Betya et al., 2023), la precarización laboral (Anaya Torres et al., 2024) y el desarrollo de la pasión y competencias emocionales (Yu & Ying, 2024).
El bienestar mental aparece como uno de los factores de mayor abordaje, relacionado con el estrés o el COVID-19, siendo el bienestar psicológico uno de los principales factores promotores del bienestar del profesorado. Se evidencian niveles más altos de estrés en el género femenino (Peris-Ramos et al., 2024) y se asocia el estrés a conductas de evitación (Rodríguez Vega et al., 2018). Estos hallazgos coinciden con el marco teórico que señala la mayor exposición al estrés en trabajadores (Kun & Gadanecz, 2019) y las cargas laborales complejas del profesorado (Harland, 2017). Además, el estrés impacta no solo el bienestar individual, sino también el sistema educativo (Schleicher, 2018).
Ante el bienestar mental y el COVID-19, los estudios destacan esta relación vinculando las modalidades online y virtuales (Caamal-Ochoa & Sánchez-Escobedo, 2023; Sato et al., 2023). Ello coincide con el actual entorno universitario digitalizado, manifestado por García González (2021), pudiendo influir en el bienestar de los equipos docentes universitarios (Buda & Kovács, 2024). Sin embargo, los resultados no abordan aún los posibles impactos de la IA en este contexto, pese a la necesidad de investigar su influencia en el bienestar del profesorado (Corbin et al., 2025).
También se abordan las condiciones laborales en el ámbito académico, asociadas a la sobrecarga y precariedad y, en consecuencia, al bienestar (Ferris, 2021), y se identifica que la carrera académica puede ser una fuente de compromiso y bienestar (Jones, 2023). Ante ello, las ideas previas de van Horn et al. (2004) destacan que los factores que inhiben el bienestar generan una reducción del compromiso, y la aparición de síntomas físicos y psicológicos.
Aunque no se incluyó en los resultados por mostrar menores asociaciones en el análisis de similitud, se observa el papel del estudiantado y su influencia en el bienestar universitario, relacionado con la interacción con el estudiantado, siendo uno de los factores de bienestar en la docencia mencionados por Collie et al. (2015), lo cual podría explorarse en futuros estudios.
En relación con los factores promotores, la satisfacción resulta principal, asociada al significado del trabajo, percepción de recompensa (Converso et al., 2019), y trabajo online (Caamal-Ochoa & Sánchez-Escobedo, 2023). Estos hallazgos concuerdan con lo propuesto por Viac y Fraser (2020), quienes señalan que la satisfacción laboral constituye un componente central del bienestar ocupacional docente.
En este marco, algunos aspectos de las cuatro dimensiones del bienestar docente planteadas por Viac y Fraser (2020) se ven reflejadas en los resultados obtenidos. Se identifican factores vinculados al bienestar psicológico (Converso et al., 2019; Sato et al., 2023; Yu & Ying, 2024), a la actividad física y la alimentación saludable (Aimo et al., 2024; Peris-Ramos et al., 2024) y la autoestima (Botto Betya et al., 2023; Yu y Ying, 2024), en consonancia con la dimensión de bienestar mental y físico. Además, Peris-Ramos et al. (2024) identifican diferencias de género, dónde el género femenino presenta mayores niveles de estrés percibido, menor actividad física y mejores hábitos nutricionales en comparación con el masculino (Peris-Ramos et al., 2024). Ante ello, la literatura revisada evidencia desigualdades de género en el profesorado universitario, siendo el género femenino el más afectado en relación con el uso de tecnologías digitales y su bienestar (Sultana et al., 2022).
Asimismo, se reconocen elementos relacionados con el diálogo y las relaciones interpersonales (de Castro et al., 2020; Jia et al., 2022; Meneghel et al., 2022), vinculados a la dimensión de bienestar social. Emergen escasos aspectos vinculados al bienestar subjetivo, particularmente en relación con los afectos, como afirma la OCDE (2013), con la identificación de la facilitación trabajo-familia como factor promotor (Carvalho et al., 2024). No se identificaron abordajes centrados en el bienestar cognitivo ni la autoeficacia, siendo aspectos abordados por Schleicher (2018) y Viac y Fraser (2020), manifestando la necesidad de profundizar estas dimensiones.
El estrés aparece como el principal factor que inhibe el bienestar del profesorado universitario, siendo también uno de los aspectos más estudiados. También resultan inhibidores el agotamiento y la sobrecarga, vinculados a tareas administrativas y condiciones laborales desfavorables, generan frustración, menor satisfacción e intención de abandono (Ayana Torres et al., 2024; Converso et al., 2019). Adicionalmente afectan las dificultades sociales y adaptativas, que reducen el bienestar social (Viac & Fraser, 2020). Además, la precarización laboral, relacionada con la inseguridad contractual, sobrecarga y pérdida de libertad académica, se asocia a problemas de salud, desvinculación y menor bienestar, reafirmando que la inhibición del bienestar del profesorado puede afectar el desarrollo, la estabilidad, la calidad (Viac & Fraser, 2020) y el funcionamiento del sistema educativo (Schleicher, 2018).
Limitaciones del estudio
La actual revisión sistemática presenta limitaciones que deben considerarse al interpretar sus resultados. Primero, el riesgo de sesgo de los estudios incluidos no fue evaluado, lo que podría limitar la solidez de los hallazgos. Segundo, no se realizó un prerregistro del protocolo de revisión, lo que podría reducir la transparencia del proceso. Además, la búsqueda realizada en bases de datos no incluyó literatura gris, por lo que se podrían haber omitido estudios relevantes en el área, pero no indexados. Se sugiere que futuras investigaciones puedan evaluar el riesgo de sesgo, registrar el protocolo de la revisión y ampliar la búsqueda, con el fin de obtener resultados más completos, específicos y fiables.
Conclusiones
El bienestar del profesorado de educación superior constituye un campo de investigación de interés creciente, aunque aún incipiente en comparación con los estudios centrados en el bienestar docente en niveles educativos no universitarios. Un hallazgo transversal es la escasa especificación de las funciones del profesorado universitario, ya que la mayoría de las investigaciones lo abordan de manera general o focalizan en la función docente, relegando las funciones de investigación y omitiendo las de gestión y extensión, lo que pone de manifiesto la necesidad de estudios que consideren de forma integral la complejidad del trabajo académico.
Asimismo, el bienestar mental asociado al estrés se presenta como uno de los aspectos más abordados en la literatura. En este marco, la pandemia por COVID-19 y el consiguiente aumento del uso de tecnologías digitales y modalidades online y virtuales evidencian impactos tanto en el bienestar mental como social, subrayando la necesidad de comprender este fenómeno en el contexto digital actual. Además, las condiciones laborales en la academia emergen como otro eje relevante, particularmente en su relación con el compromiso.
En cuanto a los factores promotores del bienestar, la satisfacción laboral se posiciona como el elemento más destacado, junto con el compromiso, el bienestar psicológico, la actividad física, la alimentación saludable, la autoestima, el diálogo y las relaciones interpersonales, siendo las dimensiones mental y física, y social las más abordadas. No obstante, se identifican escasos hallazgos vinculados al bienestar subjetivo y una ausencia de estudios sobre el bienestar cognitivo en relación con la autoeficacia. Asimismo, entre los factores inhibidores predominan el estrés, el agotamiento y la sobrecarga laboral, seguidos de dificultades sociales y adaptativas, la precarización laboral, la ansiedad y la frustración.
Considerando la diversidad de funciones que configuran el trabajo académico en la educación superior, incluyendo el actual aumento de utilización de tecnologías digitales, los resultados manifiestan que el bienestar del profesorado universitario es un fenómeno multidimensional, cuya comprensión requiere abordajes desde perspectivas individuales, colectivas, institucionales y de género.
Referencias:
*Abolfazli, Z., & Sadeghi, K. (2023). Inside the spider’s web: character strengths in an MA TEFL programme. Current Psychology, 42, 7100–7113. https://doi.org/10.1007/s12144-021-01425-z
*Aimo, A., Vergaro, G., De Rosis, S., Giannoni, A., Damone, A.L., Innocenti, A., Marcheschi, P., Camerini, L., Panichella, G., Morfino, P., Passino, C., Emdin, M., & Nuti, S. (2024). Screening the health status of people working in a university. Journal of Cardiovascular Medicine, 25(3), 225-233. https://doi.org/10.2459/JCM.0000000000001586
*Ayana Torres, E. D., Ramírez Vicente, E., & Ávila-Carreto, A. (2024). Docentes hora-clase ante la precariedad laboral. Intercambios. Dilemas y transiciones de la Educación Superior, 11(2), 14-21. https://doi.org/10.29156/inter.11.2.1
Blasco-Belled, A., Tejada-Gallardo, C., Fatsini-Prats, M., & Alsinet, C. (2024). Mental health among the general population and healthcare workers during the COVID-19 pandemic: A meta-analysis of well-being and psychological distress prevalence. Current Psychology, 43(9), 8435–8446. https://doi.org/10.1007/s12144-022-02913-6
*Botto Beytía, A. M., Zepeda Pérez, A. B., Salazar Aguilar, P. F., García-Campo, R., & Rodríguez-Hernández, M.C. (2023). Educación Meditativa, una metodología para el autocuidado de académicos universitarios. Revista Cubana de Estomatología, 60(2), 1-8.
*Branch, K. A., Hilinski-Rosick, C. M., Osuna, A. M., & Severson, R. E. (2025). When students share: Faculty experiences with mental health challenges inside and outside the classroom. Journal of American College Health, 1-10. https://doi.org/10.1080/07448481.2025.2555597
Buda, A., & Kovács, K. (2024). The digital aspects of the wellbeing of university teachers. Frontiers in Education, 9, 1-11. https://doi.org/10.3389/feduc.2024.1406141
*Caamal-Ochoa, D. I., & Sánchez-Escobedo, P. A. (2023). Impacto positivo del trabajo académico online en profesores universitarios mexicanos. International Journal of Developmental and Educational Psychology INFAD. Revista de Psicología, 1(1), 99-106. https://doi.org/10.17060/ijodaep.2023.n1.v1.2485
*Calderón Ordóñez, A., Esquinca Moreno, A., & Estrada Lázaro, B. (2024). Estilos de afrontamiento y bienestar en profesores universitarios: periodo post del COVID-19. NovaRua, 16(28), 6-20. http://dx.doi.org/10.20983/novarua.2024.28.1
*Carvalho, C., Mónico, L., Pinto, A., Oliveira, S., & Leite, E. (2024). Effects of Work–Family Conflict and Facilitation Profiles on Work Engagement. Societies, 14(7), 1-16. https://doi.org/10.3390/soc14070110
Collie, R., Shapka, J., Perry N. E., & Martin, A.J. (2015). Teacher Well-Being: Exploring its Components and a Practice Oriented Scale. Journal of Psychoeducational Assessment, 33(8), 744-756. http://doi.org/10.1177/0734282915587990
Comerio, G. (2024). Shaping the time to be a good teacher: a case study on teacher excellence and time ownership in a British transnational university. Higher Education Research & Development, 43(7), 1511–1524. https://doi.org/10.1080/07294360.2024.2349288
*Converso, D., Sottimano, I., Molinengo, G., & Loera, B. (2019). The Unbearable Lightness of the Academic Work: The Positive and Negative Sides of Heavy Work Investment in a Sample of Italian University Professors and Researchers. Sustainability, 11(8), 1-16. https://doi.org/10.3390/su11082439
Cook, H., Apps, T., Beckman, K., & Bennett, S. (2023). Digital competence for emergency remote teaching in higher education: understanding the present and anticipating the future. Educational Technology Research and Development, 71, 7–32. https://doi.org/10.1007/s11423-023-10194-4
Corbin, T., Dawson, P., Nicola-Richmond, K., & Partridge, H. (2025). ‘Where’s the line? It’s an absurd line’: towards a framework for acceptable uses of AI in assessment. Assessment & Evaluation in Higher Education, 50(5), 705-717. https://doi.org/10.1080/02602938.2025.2456207
Council of the European Union. (2020). Council conclusions on European teachers and trainers for the future. http://bit.ly/4tZzE3q
*da Silva, F. X., Oliveira, J. D., Pereira, L. C., & Marion-Martins, A. D. (2022). Quality of working life of professors in times of social distancing. Revista Brasileira de Medicina do Trabalho, 20(1), 55-64. http://dx.doi.org/10.47626/1679-4435-2022-756
Dawadi, S., Goshtasbpour, F., & Kukulska-Hulme, A. (2024). Equitable Access to Higher Education Learning and Assessment: Perspectives from Low-Resource Contexts. Journal of Interactive Media in Education, (1), 2. https://doi.org/10.5334/jime.832
*de Castro, M. R., Zeitoune, R. C. G., Tracera, G. M. P., Moraes, K. G., Batista, K. C., & Nogueira, M. L. F. (2020). Humanization in the work of nursing faculty. Revista Brasileira de Enfermagem, 73(1). http://dx.doi.org/10.1590/0034-7167-2017-0855
Dodge, R., Daly, A. P., Huyton, J., & Sanders, L. D. (2012). The challenge of defining wellbeing. International Journal of Wellbeing, 2(3), 222-235. https://doi.org/10.5502/ijw.v2i3.4
*Ferris, G. (2021). Undermining resilience: how the modern UK university manufactures heightened vulnerability in legal academics and what is to be done. The Law Teacher, 55(1), 24–41. https://doi.org/10.1080/03069400.2021.1872865
Fülöp, M. T., Breaz, T. O., He, X., Ionescu, C. A., Cordo, G. S., & Stanescu, S. G. (2022). The role of universities’ sustainability, teachers’ wellbeing, and attitudes toward e-learning during COVID-19. Frontiers in Public Health, 10, 1-13. https://doi.org/10.3389/fpubh.2022.981593
Gairal-Casadó, R., Garcia-Yeste, C., Novo-Molinero, M. T., & Salvadó-Belarta, Z. (2019). Out of school learning scientific workshops: Stimulating institutionalized Adolescents' educational aspirations. Children and Youth Services Review, 103, 116-126. https://doi.org/10.1016/j.childyouth.2019.05.037
García González, M. (2021). Formación de competencias docentes, desafío de la universidad de hoy. En E. E. Loyola Illescas (Coord.), ¿Qué nos dejó la pandemia? Retos y aprendizajes para la educación superior. (1ª ed., pp.47-69). Abya-Yala. https://doi.org/10.7476/9789978106754
Gros, B., & Martínez, M. (2020). La función docente en la educación superior. En M. Turull i Rubinat (Ed.), Manual de docencia universitaria (1ª ed., pp. 45-57). Octaedro.
Harland, T. (2017). Enseñanza universitaria: una guía introductoria. Ediciones Morata.
Hosoda K. K., & Estrada, M. (2024). The influence of kindness on academics’ identity, wellbeing and stress. PLoS ONE, 19(10), e0312269.https://doi.org/10.1371/journal.pone.0312269
Instituto Nacional de Evaluación Educativa. (2020). Estudio de salud ocupacional docente. INEEd. https://www.ineed.edu.uy/images/EstudioSaludOcupacionalDocente/Estudio.pdf
*Jácome, J., & Chión, S. (2022). Psychological Empowerment and Job Stress in Higher Education Institutions in Ecuador. Psychology Research and Behavior Management, 15, 3297-3312. https://doi.org/10.2147/PRBM.S381342
Jennings, P. A., Brown, J. L., Frank, J. L., Doyle, S., Oh, Y., Davis, R., Rasheed, D., DeWeese, A., DeMauro, A. A., Cham, H., & Greenberg, M. T. (2017). Impacts of the CARE for Teachers program on teachers’ social and emotional competence and classroom interactions. Journal of Educational Psychology, 109(7), 1010-1028. https://doi.org/10.1037/edu0000187
*Jia, K., Zhu, T., Zhang, W., Rasool, S. F., Asghar, A., & Chin, T. (2022). The Linkage between Ethical Leadership, Well-Being, Work Engagement, and Innovative Work Behavior: The Empirical Evidence from the Higher Education Sector of China. International Journal of Environmental Research and Public Health, 19(9), 2-15. https://doi.org/10.3390/ijerph19095414
*Jones, S. C. (2023). Advice for autistic people considering a career in academia. Autism, 27(7), 2187-2192. https://doi.org/10.1177/13623613231161882
Kun, A., & Gadanecz, P. (2022). Workplace happiness, well-being and their relationship with psychological capital: A study of Hungarian Teachers. Current Psychology, 41, 185–199. https://doi.org/10.1007/s12144-019-00550-0
López, A. B., González, I., & De León, C. (2014). Perfil de un buen docente. Aplicación de un protocolo de evaluación de las competencias del profesorado universitario. Revista Electrónica Interuniversitaria de Formación del Profesorado, 17(1), 133-148. https://doi.org/10.6018/reifop.17.1.190531
Mancebo, M. E. (2016). La transformación frustrada: condiciones de trabajo y carrera docente en Uruguay (2005-2014). Propuesta educativa, (45), 21-33. http://www.redalyc.org/articulo.oa?id=403047128004
Marçal, H., Kelso, F., & Noguéz, M. (2011). Guía para el uso no sexista del lenguaje en la Universitat Autònoma de Barcelona. Universitat Autònoma de Barcelona.
Martínez Rizo, F. (2000). Nueve retos para la educación superior. Funciones, actores y estructuras. Asociación Nacional de Universidades e Instituciones de Educación Superior.
Mayor Ruiz, C. (1996). Las funciones del profesor universitario analizadas por sus protagonistas. Un estudio atendiendo al grupo de titulación y los años de experiencia, en la Universidad de Sevilla. Relieve, 2(1), 1-24. https://doi.org/10.7203/relieve.2.1.6327
McCallum, F., & Price, D. (Ed.). (2016). Nurturing wellbeing development in education. Routledge.
McCallum, F., Price, D., Graham, A., & Morrison, A. (2017). Teacher Wellbeing: A Review of the Literature. The Association of Independent Schools of New South Wales Limited.
Mels, C., De Lema, S., & Irigoyen, M. (2024). Bienestar docente en Uruguay: una exploración desde la perspectiva de docentes de educación primaria y media. Agencia Nacional de Investigación e Innovación; Universidad Católica del Uruguay; Administración Nacional de Educación Pública. http://repositorio.cfe.edu.uy/123456789/2797
*Meneghel, S. N., Ribeiro, R. H., & Canavese de Oliveira, D. (2022). Grupos virtuais no enfrentamento do medo e da morte durante a epidemia de COVID-19: contribuições da saúde coletiva. Saúde e Sociedade, 30(4), 1-11. https://doi.org/10.1590/S0104-12902022210294
Mohammadi, S. D., Moslemi, Z., & Ghomi, M. (2019). The Relationship between Hope Components with Academic Burnout, Motivation, and Status of Students in Qom University of Medical Sciences, Qom, Iran. Journal of Medical Education Development, 12(35), 27-36.
*Naddeo, A., Califano, R., & Fiorillo, I. (2021). Identifying factors that influenced wellbeing and learning effectiveness during the sudden transition into eLearning due to the COVID-19 lockdown. Work, 68(1), 45–67. https://doi.org/10.3233/WOR-203358
Nadir Carlotto, I., & Pimienta Dinis, M. A. (2021). The virtue bioethics and its interface with the United Nations 2030 Agenda: possible reflections and its repercussions on health promotion in Higher Education. Revista Inclusiones, 8(nº especial), 534-547.
Niederhaus, S. V. (2019). Silke V. Niederhaus, MD: Transplant Surgeon, Kidney Transplant Recipient, Mother, and Clinical Assistant Professor of Surgery, University of Maryland Medical Center. Transplantation, 103(1). 6-9. https://doi.org/10.1097/TP.0000000000002524
Olguín Guzmán, E. (2018). Sentido social de la Educación, la tecnología y la salud. Movimiento científico, 12(1), 1-2. https://doi.org/10.33881/2011-7191.12100
Organización Internacional del Trabajo & Organización de las Naciones Unidas para la Educación, la Ciencia y la Cultura. (2016). Recomendación de la OIT y la UNESCO relativa a la situación del personal docente (1966) y Recomendación de la UNESCO relativa a la condición del personal docente de enseñanza superior (1997). Con un prólogo y una guía del usuario revisados. https://www.ilo.org/sites/default/files/wcmsp5/groups/public/@ed_dialogue/@sector/documents/normativeinstrument/wcms_493318.pdf
Organización Mundial de la Salud. (s.f.). Salud mental. https://www.who.int/es/health-topics/mental-health#tab=tab_1
Organización Mundial de la Salud. (2014). Documentos básicos (48.ª ed). OMS. https://apps.who.int/gb/bd/pdf/bd48/basic-documents-48th-edition-sp.pdf
Organización Mundial de la Salud. (2021). Health Promotion Glossary of Terms 2021. https://www.who.int/publications/i/item/9789240038349
Organización Mundial de la Salud (2023). Lograr el bienestar Un marco mundial para integrar el bienestar en la salud pública utilizando un enfoque de promoción de la salud. https://www.who.int/es/publications/m/item/wha-76---achieving-well-being--a-global-framework-for-integrating-well-being-into-public-health-utilizing-a-health-promotion-approach
Organización Mundial de la Salud. (2024). Actividad física. https://www.who.int/es/news-room/fact-sheets/detail/physical-activity
Organización para la Cooperación y el Desarrollo Económico. (2013). OECD Guidelines on Measuring Subjective Well-being. https://doi.org/10.1787/9789264191655-en
Osorio, F., & Palma, M. (2023). Inteligencia Artificial, Educación Superior y Vinculación con el Medio. Revista de Ciencias Humanas, Teoría Social y Pensamiento Crítico, (20), 132-144. https://doi.org/10.5281/zenodo.10045910
Ouzzani, M., Hammady, H., Fedorowicz, Z., & Elmagarmid, A. (2016). Rayyan-a web and mobile app for systematic reviews. Systematic reviews, 5(210), 2-10. https://doi.org/10.1186/s13643-016-0384-4
Page, M. J., McKenzie, J. E., Bossuyt, P. M., Boutron, I., Hoffmann, T. C., Mulrow, C. D., Shamseer, L., Tetzlaff, J. M., Akl, E. A., Brennan, S. E., Chou, R., Glanville, J., Grimshaw, J. M., Hróbjartsson, A., Lalu, M. M., Li, T., Loder, E. W., Mayo-Wilson, E., McDonald, S.,... Moher, D. (2021). The PRISMA 2020 statement: An updated guideline for reporting systematic reviews. BMJ, 372(71). https://doi.org/10.1136/bmj.n71
Page, K. M., & Vella-Brodrick, D. A. (2012). From Nonmalfeasance to Beneficence: Key Criteria, Approaches, and Ethical Issues Relating to Positive Employee Health and Well-Being. En N. Reilly, M. Sirgy, & C. Gorman (Eds.), Work and Quality of Life. (1ª ed., pp. 464-489). Springer.
Peters, B. (2018). Defining Environments: Understanding Architectural Performance through Modelling, Simulation and Visualisation. Architectural Design, 88(1), 82-91. https://doi.org/10.1002/ad.2262
*Peris-Ramos, H. C., Míguez, M. C., Rodriguez-Besteiro, S., David-Fernandez, S., & Clemente-Suárez, V. J. (2024). Gender-Based Differences in Psychological, Nutritional, Physical Activity, and Oral Health Factors Associated with Stress in Teachers. International Journal of Environmental Research and Public Health, 21(4), 1-16. https://doi.org/10.3390/ijerph21040385
Pil, F., & Leana, C. (2009). Applying Organizational Research to Public School Reform: The Effects of Teacher Human and Social Capital on Student Performance. Academy of Management Journal, 52(6), 1101-1124. https://doi.org/10.5465/amj.2009.47084647
Rama, C. (2021). La nueva educación híbrida. UDUAL.
*Rodríguez Vega, M. C., Orosco Valerio, M. D., Aguilar Aldrete, M. E., Baz Baez, M. G. L., Herrera Godina, M. G., & Méndez Magaña, A. C. (2018). Factores psicosociales y estrategias de afrontamiento asociadas al estrés en profesores universitarios. Revista de la Asociación Española de Especialistas en Medicina del Trabajo, 27(4), 197-203. https://scielo.isciii.es/scielo.php?script=sci_arttext&pid=S3020-11602018000400002&lng=es&nrm=iso
Ruiz Bueno, C., Mas Torelló, Ó., Tejada Fernández, J., & Navío Gámez, A. (2008). Funciones y escenarios de actuación del profesor universitario. Apuntes para la definición del perfil basado en competencias. Revista de la Educación Superior, 37(2), 115-132. http://www.redalyc.org/articulo.oa?id=60418898007
Sarasola, M. (2023) Aportes del eneagrama al desarrollo profesional docente. En I. Achard (Coord.), Mejorar la Enseñanza. Fortalecer la formación y el desempeño de los docentes. (pp. 47-60). Universidad Católica del Uruguay.
*Sato, S. N., Condes Moreno, E., Villanueva, A. R., Orquera Miranda, P., Chiarella, P., Bermudez, G., Aguilera, J. F. T., & Clemente-Suárez, V. J. (2023). Psychological Impacts of Teaching Models on Ibero-American Educators during COVID-19. Behavioral Sciences, 13(12), 1-12. https://doi.org/10.3390/bs13120957
Schleicher, A. (2018). Valuing our Teachers and Raising their Status: How Communities Can Help. OECD Publishing. https://doi.org/10.1787/9789264292697-en
Sultana, S., Roshid, M., Haider, M., Khan, R., Kabir, M., & Jahan, A. (2022). University Students’ and Teachers’ Wellbeing During COVID-19 in Bangladesh: A Qualitative Enquiry. The Qualitative Report, 27(6), 1635-1655. https://doi.org/10.46743/2160-3715/2022.5265
*Umukoro, J., Egwakhe, J., & Akpa, V. (2021). Flexible wellbeing and organizational creativity: personality traits role. Business: Theory and Practice, 22(2), 370-379. https://doi.org/10.3846/btp.2021.12330
van Horn, J. E., Taris, T. W., Schaufeli, W. B., & Schreurs, P. J. G. (2004). The structure of occupational well-being: A study among Dutch teachers. Journal of Occupational and Organizational Psychology, 77(3), 365–375. https://doi.org/10.1348/0963179041752718
Vizoso-Gómez, C. (2022). Teoría de las Demandas y los Recursos Laborales y bienestar del profesorado. Una revisión sistemática. Aula Abierta, 51(3), 245-254. https://doi.org/10.17811/rifie.49.3.2020
Viac, C., & Fraser, P. (2020). Teachers’ well-being: A framework for data collection and analysis. OECD Publishing. https://doi.org/10.1787/c36fc9d3-en
Yiming, L., Yan, L., & Jinsheng, Z. (2024). Effects of organizational climate on employee job satisfaction and psychological well-being: the role of technological influence in Chinese higher education. BMC Psychology, 12(536), 1-12. https://doi.org/10.1186/s40359-024-01992-3
*Yu, X., & Ying, T. (2024). Under the surface of teacher occupational wellness and effectiveness in higher education: a look into the mediator roles of work passion and emotion regulation via SEM analysis. BMC Psychology, 12(166), 1-14. https://doi.org/10.1186/s40359-024-01656-2
*Zhuang, C., Hu, X., & Dill, M. J. (2022). Do physicians with academic affiliation have lower burnout and higher career-related satisfaction?. BMC Medical Education, 22(316), 1-8. https://doi.org/10.1186/s12909-022-03327-5
Cómo citar: de-Armas-Bertossi, M., & Barrera-Corominas, A. (2026). El bienestar del profesorado de educación superior: una revisión sistemática. Páginas de Educación, 19(1), e4934. https://doi.org/10.22235/pe.v19i1.4934
Financiamiento: Esta publicación cuenta con el apoyo del programa predoctoral AGAUR-FI ajuts (2025 FI-100279) Joan Oró, de la Secretaría de Universidades e Investigación del Departamento de Investigación y Universidades de la Generalitat de Cataluña, así como del Fondo Social Europeo Plus.
Conflicto de interés: Los autores declaran no tener ningún conflicto de interés.
Nota: Este trabajo ha sido realizado en el marco del programa de Doctorado en Educación de la Universitat Autònoma de Barcelona.
Contribución de los autores (Taxonomía CRediT):
1. Conceptualización; 2. Curación de datos; 3. Análisis formal; 4.
Adquisición de fondos; 5. Investigación; 6. Metodología; 7. Administración de
proyecto; 8. Recursos; 9. Software; 10. Supervisión; 11. Validación; 12.
Visualización;
13. Redacción: borrador original; 14. Redacción: revisión y edición.
M. d. A. B. ha contribuido en 1, 2, 3, 5, 6, 13; A. B. C. en 1, 10, 14.
Editora científica responsable: Dra. Alejandra Balbi.
[i] Con el objetivo de evitar un lenguaje sexista y androcéntrico, y siguiendo las recomendaciones de Marçal et al. (2011), el presente trabajo promueve reconocer la importancia de no reproducir lógicas excluyentes, por lo que se han realizado ajustes en la redacción y referencias a fuentes teóricas, utilizando términos como “el profesorado” en lugar de “los profesores”, entre otras expresiones.
Páginas de Educación, 19(1)
enero - junio
10.22235/pe.v19i1.4934