Páginas de Educación, 19(1)
enero - junio
10.22235/pe.v19i1.4886
Artículos
¿Cómo evalúan los maestros en formación de educación física? El caso de los estudiantes de la Licenciatura en Educación Física de la Universidad de Antioquia
How do preservice physical education teachers assess? The case of undergraduate students in Physical Education at the University of Antioquia
Como avaliam os professores em formação de educação física? O caso dos estudantes da Licenciatura em Educação Física da Universidade de Antioquia
Johan Manuel Muriel Echavarría1 ORCID: 0009-0009-2596-2509
Andrés Felipe Montoya Palacio2 ORCID: 0009-0008-1611-0091
Mariana Gómez Torres3 ORCID: 0009-0006-7741-2400
Carolina Giraldo Ruiz4 ORCID: 0009-0000-8734-3433
Nicolás Patiño Martínez5 ORCID: 0009-0007-1828-6077
Juan Pablo Motato Bermúdez6 ORCID: 0009-0000-3889-8686
Sara Tabares Betancur7 ORCID: 0009-0005-4210-2878
Brahyan Camilo Giraldo Villa8 ORCID: 0009-0001-7412-6656
Beatriz Elena Chaverra Fernández9 ORCID: 0000-0002-1183-8488
Sirley Andrea Bustamante Castaño10 ORCID: 0000-0002-8033-4646
Enoc Valentín González Palacio11 ORCID: 0000-0001-7708-7886
1 Universidad de Antioquia, Colombia
2 Universidad de Antioquia, Colombia
3 Universidad de Antioquia, Colombia
4 Universidad de Antioquia, Colombia
5 Universidad de Antioquia, Colombia
6 Universidad de Antioquia, Colombia
7 Universidad de Antioquia, Colombia
8 Universidad de Antioquia, Colombia
9 Universidad de Antioquia, Colombia, [email protected]
10 Universidad de Antioquia, Colombia
11 Universidad de Antioquia, Colombia
Resumen:
La formación inicial del profesorado es un escenario clave
para consolidar o transformar las tradiciones educativas que sustentan las
prácticas de enseñanza. Un aspecto determinante en la formación de futuros
maestros es la evaluación, concebida como un componente didáctico con un alto
valor formativo dentro del proceso de enseñanza-aprendizaje. Sin embargo, las
prácticas tradicionales han privilegiado la calificación sobre su función
pedagógica. Este estudio tuvo como objetivo analizar la acción evaluativa que
llevan a cabo los futuros maestros de educación física en sus prácticas
pedagógicas. Se trata de una investigación de enfoque cualitativo,
específicamente un estudio de caso, en el que participaron doce estudiantes de
la Licenciatura en Educación Física de la Universidad de Antioquia (Colombia).
La recolección de datos se realizó mediante entrevistas semiestructuradas, y el
análisis se llevó a cabo con el software Atlas.ti.25. Los hallazgos revelan que
los participantes reconocen la evaluación como una gran oportunidad para
mejorar su desempeño docente a través de las voces de sus estudiantes y su
propia autoreflexión. Por otro lado, la heteroevaluación sigue haciendo
presencia de manera determinante en la acción evaluativa del futuro maestro,
son ellos quienes definen qué y cómo evaluar y, en consecuencia, calificar. Los
resultados evidencian un intento de transición de la evaluación tradicional,
centrada en el docente, hacia prácticas más formativas, como la autoevaluación,
la coevaluación y los contenidos actitudinales, pero falta mayor desarrollo
para consolidarse como un paradigma alternativo en los futuros educadores
físicos.
Palabras clave: evaluación formativa; educación física; formación inicial.
Abstract:
Initial teacher education is a key setting for
consolidating or transforming the educational traditions that underpin teaching
practices. A crucial component in the preparation of future teachers is
assessment, understood as a pedagogical element with significant formative
value within the teaching–learning process. However, traditional practices have
tended to prioritize grading over its pedagogical function. This study aimed to
analyze the assessment practices carried out by preservice physical education
teachers during their pedagogical training. It adopts a qualitative approach,
specifically a case study, involving twelve undergraduate students enrolled in
the Physical Education program at the University of Antioquia (Colombia). Data
were collected through semi-structured interviews and analyzed using
Atlas.ti.25. The findings indicate that participants recognize assessment as a
valuable opportunity to improve their teaching performance through student
feedback and self-reflection. However, teacher-directed assessment continues to
play a decisive role, as preservice teachers themselves determine what and how
to assess and, consequently, how to assign grades. The results suggest an
ongoing shift from traditional, teacher-centered assessment toward more
formative approaches, including self-assessment, peer assessment, and the
evaluation of attitudinal learning outcomes. Nevertheless, further development
is required to consolidate these practices as an alternative paradigm in the
education of future physical education teachers.
Keywords: formative assessment; physical education; initial teacher education.
Resumo:
A formação inicial do professorado é um cenário chave
para consolidar ou transformar as tradições educativas que sustentam as
práticas de ensino. Um aspecto determinante na formação de futuros professores
é a avaliação, concebida como um componente didático com um alto valor
formativo dentro do processo de ensino-aprendizagem. No entanto, as práticas
tradicionais têm privilegiado a nota em detrimento da sua função pedagógica.
Este estudo teve como objetivo analisar a ação avaliativa que realizam os
futuros professores de educação física nas suas práticas pedagógicas. Trata-se
de uma pesquisa de enfoque qualitativo, especificamente um estudo de caso, no
qual participaram doze estudantes da Licenciatura em Educação Física da
Universidade de Antioquia (Colômbia). A coleta de dados se realizou mediante
entrevistas semiestruturadas, e a análise foi realizada com o software
Atlas.ti.25. Os achados revelam que os participantes reconhecem a avaliação
como uma grande oportunidade para melhorar seu desempenho docente por meio das
vozes de seus estudantes e sua própria autorreflexão. Por outro lado, a
heteroavaliação continua tendo presença determinante na ação avaliativa do
futuro professor, são eles quem definem o quê e como avaliar e, em
consequência, definem a nota. Os resultados evidenciam uma tentativa de transição
da avaliação tradicional, centrada no docente, para práticas mais formativas,
como a autoavaliação, a coavaliação e os conteúdos atitudinais, mas falta maior
desenvolvimento para consolidar-se como um paradigma alternativo para futuros
educadores físicos.
Palavras-chave: avaliação formativa; educação física; formação inicial.
Aceptado: 11/03/2026
Implicaciones prácticas
- Es importante que los programas de formación inicial promuevan experiencias de evaluación formativa y compartida que le permitan al futuro docente experimentar la evaluación desde su poder pedagógico y no solo desde la mirada calificadora para tener mayores herramientas que le permitan trasladarlo a su desempeño profesional.
- El acompañamiento de los cooperadores (profesores de las instituciones educativas) es fundamental durante el desarrollo de la práctica pedagógica. Así, el docente en formación puede experimentar otras formas didácticas y de evaluación con el acompañamiento y la orientación de un profesional que tiene mayor experiencia docente.
- La tendencia a priorizar los contenidos actitudinales en la evaluación invita a repensar la manera en que se valoran los aprendizajes en educación física. Es necesario que los futuros docentes diseñen criterios y procedimientos que integren de manera equilibrada los tres contenidos (conceptual, procedimental y actitudinal) para que la evaluación refleje la integridad y complejidad del aprendizaje en los estudiantes.
- Una claridad que es apenas obvia en el proceso evaluativo es su diferencia con la calificación, la cual suele estar muy presente en la heteroevaluación. En la formación de futuros maestros es importante tener presente que la calificación puede hacer parte de una buena evaluación, pero una buena evaluación, como proceso, debe implicar la conjunción de diferentes actores, momentos y procesos. Además, la evaluación no solo está diseñada para la mejora y evolución de los estudiantes, sino que es un componente de la didáctica que implica un mejoramiento continuo de la enseñanza del maestro.
Introducción
Históricamente, la evaluación ha sido un elemento complejo en el ámbito educativo, lo que ha llevado a la transformación de sus concepciones y prácticas (Guba & Lincoln, 1989). Sin embargo, sus orígenes llevaron a posicionarla desde una mirada reduccionista a un instrumento de control por parte del profesor a través de la calificación (Martínez, 2011; Sarni & Corbo, 2020); de esta manera, la evaluación expresada como calificación se convierte en un elemento de intimidación del profesor hacia sus estudiantes, en el que las valoraciones cuantitativas facilitan su regulación y control (Morán, 2007).
Esta perspectiva restringida conlleva a una confusión conceptual entre evaluación y calificación (Álvarez-Méndez, 2001), pues en algunos momentos se han entendido como sinónimos. En consecuencia, algunos docentes emplean instrumentos cuantitativos, como pruebas y exámenes, cuyo propósito central es obtener una calificación final, relegando el sentido reflexivo y participativo del alumnado en su propio proceso formativo (Arribas et al., 2016; López-Pastor et al., 2013). Esta situación también responde a las exigencias impuestas al docente y al sistema educativo (Bustamante-Castaño & Chaverra-Fernández, 2019; Córdoba et al., 2018), así como a la escasa capacitación y formación continua del profesorado y la falta de experiencias en evaluación formativa durante su trayectoria académica (Chaverra-Fernández, 2018; López-Pastor, 2017).
En el ámbito universitario, esta realidad no es diferente, la docencia en este nivel ha priorizado históricamente la transmisión de conocimiento, reflejo del paradigma educativo denominado educación bancaria (Freire, 2005), donde el profesor asume un rol protagónico y el estudiante es un receptor pasivo de información. Este modelo de enseñanza no considera los aspectos intrínsecos del aprendizaje, sino únicamente la transmisión de contenidos; en este contexto, la evaluación sigue estando centrada en la calificación.
Ahora bien, en oposición a este enfoque, han surgido concepciones pedagógicas críticas, reflexivas y fenomenológicas, que sitúan al estudiante en el centro del proceso de aprendizaje y evaluación (Álvarez, 2012; Anijovic & Cappelletti, 2017). Desde este punto de vista, la evaluación debe enfocarse en mejorar la enseñanza y el aprendizaje involucrando al estudiantado en su proceso evaluativo y convirtiéndose en un escenario de diálogo y toma de decisiones mutuas. Así se proponen otras alternativas a los “modelos tradicionales de evaluación, únicamente dirigidos a la calificación del alumnado” (López-Pastor, 2017, p. 57).
Son diversos los conceptos que se encuentran en la literatura, entre los cuales se pueden mencionar: evaluación mediadora, evaluación compartida, evaluación alternativa, evaluación para el aprendizaje, evaluación formativa, evaluación orientada al aprendizaje, evaluación auténtica (Carless, 2007; Dochy et al., 2002; Godbout & Richard, 2000; López-Pastor, 2024), en donde cada concepción denota matices sobre la necesidad de transformar la evaluación en un proceso pedagógico y educativo. En este estudio se adopta el concepto de evaluación formativa como un aspecto cuya finalidad es mejorar el proceso de enseñanza y aprendizaje, se apunta sobre todo a tres asuntos fundamentales: “(a) que el alumnado aprenda más, (b) que el profesorado mejore su práctica docente; y, (c) poder mejorar sobre la marcha el proceso de enseñanza-aprendizaje que se lleva a cabo durante el trimestre, cuatrimestre o curso académico” (López-Pastor, 2017, p. 40).
La importancia de poner al estudiantado en el centro del proceso evaluativo no se expresa únicamente en su participación individual (autoevaluación), sino que esto también tiene sus implicaciones a nivel colectivo, dado el aporte que puede suponer tener un rol activo en la evaluación de sus compañeros (coevaluación) al compartir experiencias positivas o negativas entre pares que ilustran lo que efectivamente es su futuro rol como maestro. De igual forma, incluir al docente en el proceso evaluativo (evaluación de la enseñanza) implica ver en el profesor un actor que también aprende y, a partir de ello, toma decisiones sobre lo que hace en su tarea de acompañar al estudiantado. De acuerdo con esto, la presencia de diversos actores y la realización de procesos de auto y coevaluación son relevantes como una práctica participativa que favorece la autorregulación del aprendizaje y sobre todo la formación de una cultura democrática basada en el diálogo, el respeto y la igualdad (Cañadas, 2022).
Dado el impacto positivo de la evaluación formativa en los procesos pedagógicos, la formación inicial del profesorado se convierte en un escenario fundamental para desarrollar competencias y habilidades específicas que les permitan a los futuros maestros llevar a la escena pedagógica estas prácticas evaluativas alternativas. Diversos estudios resaltan la importancia de una buena formación en evaluación durante la etapa universitaria con miras al desempeño de los futuros docentes (Bustamante et al., 2025; Gallardo-Fuentes et al., 2019; Herrero-González et al., 2020; Sonlleva et al., 2018; Stieg et al., 2025).
Entre los principales hallazgos se encuentra que los estudiantes valoran positivamente ser involucrados activamente en su evaluación, conocer con antelación cómo serán evaluados, los criterios e instrumentos, la retroalimentación constante y la posibilidad de expresar sus percepciones sobre el aprendizaje. Estos elementos contribuyen a mejorar la autoestima, la responsabilidad, la motivación por la asignatura y el rendimiento académico, así como en la disminución de ansiedad ante diferentes tipos de pruebas.
Por otro lado, algunos estudios demuestran que contar con experiencias de evaluación formativa y compartida en la formación inicial motiva a los participantes a replicar estas experiencias con sus estudiantes, lo que transforma sus concepciones tradicionales sobre la evaluación (Gómez et al., 2024; López-Pastor et al., 2020; Santos-Calero et al., 2024; Slingerland et al., 2024).
En el contexto colombiano la evaluación en la formación inicial de profesorado de educación física sigue siendo un tema poco explorado. Un estudio indagó sobre la manera de llevar a cabo las prácticas evaluativas en la etapa del prácticum (Martínez & Ruiz, 2010) y entre sus resultados más significativos sugieren que debe existir una interacción asertiva de saberes procedimentales, actitudinales y declarativos en las clases entre practicante (estudiante en formación) y cooperador (profesor de la institución educativa). Otro elemento es que la evaluación se realiza al final de la clase y sin el tiempo suficiente para hacerla adecuadamente, y que evaluaron poco o nada su enseñanza. Además, los autores recomiendan incluir en los programas académicos asignaturas específicas sobre evaluación para brindar a los futuros docentes mayores herramientas para su desempeño profesional.
Otra investigación desde la teoría de las representaciones sociales (Bustamante et al., 2025), estableció que una de las formas más comunes de asumir la evaluación en estudiantes de la carrera de educación física es que esta es principalmente una forma de medición del conocimiento, y que las palabras que más asocian con la evaluación son: conocimiento, aprendizaje, calificación y proceso.
Ante la poca presencia de estudios sobre la evaluación en la formación inicial docente en educación física, el objetivo de esta investigación fue analizar cómo los futuros maestros llevan a cabo la evaluación en sus prácticas pedagógicas.
Metodología
Esta investigación se realizó bajo el marco del enfoque interpretativo (Bolivar, 2004), lo que implicó comprender las percepciones, significados y representaciones que los sujetos tienen de sus vivencias y experiencias, por lo tanto, se da privilegio tanto a las comprensiones de orden colectivo como las individuales. En términos de método, este estudio fue cualitativo (Galeano, 2004a), pues permite ver el mundo desde la interioridad de los sujetos en su contexto y con otros actores sociales. Además, como mencionan diversos autores, en este tipo de investigación se producen datos descriptivos como testimonios reales, ya sean hablados o escritos, lo que permite rastrear y comprender ciertos fenómenos sociales desde la experiencia, vivencia, perspectiva y significados de los sujetos en el entorno en el que se desenvuelven naturalmente y con aquellos elementos que configuran su realidad subjetiva (Rodríguez et al., 1996; Strauss & Corbin, 2002; Taylor & Bogdan, 1987).
Con respecto al diseño, se eligió el estudio de caso único, pues es un tipo de investigación que ayuda a entender las realidades y dinámicas que se vivencian en un contexto determinado (Stake, 2010; Yin, 2003). A su vez, este diseño permite comprender el significado que pueda tener una experiencia, por lo tanto, requiere de una indagación exhaustiva de los diferentes aspectos que hacen parte de un fenómeno (Galeano, 2004b).
El estudio se desarrolló en la Universidad de Antioquia (Colombia) en el programa de la Licenciatura en Educación Física. Se realizó un muestreo no probabilístico de tipo intencionado (Sandoval, 1996), dado que los participantes fueron escogidos por las características del estudio y sus propósitos al igual que la relevancia que estas personas tienen en la comprensión del fenómeno estudiado, que en este caso refiere a la evaluación que realizan los maestros en proceso formativo, específicamente en la práctica pedagógica de ultimo año o el prácticum (Montoya-Grisales & González-Palacio, 2024).
Los participantes se seleccionaron a partir de los criterios de representatividad cualitativa (Galeano, 2004b), es decir, que los sujetos cubran las dimensiones más relevantes del problema abordado en un contexto determinado. Los criterios fueron: estudiantes activos que estuvieran matriculados en los cursos Práctica Pedagógica e Investigación en Educación Física Escolar I y II en el semestre 2023-1, y disposición y deseo de participar en el estudio.
Estos estudiantes estuvieron en los últimos semestres de su grado y debieron asumir el rol de profesores de Educación Física con diferentes grupos, lo que permitió que pudieran expresar cómo ponen en marcha sus acciones pedagógicas y evaluativas durante su estancia en la escuela como estudiantes de formación inicial. Finalmente, participaron de este estudio 12 estudiantes (9 hombres y 3 mujeres), este número de participantes se consideró válida por dos razones. En primer lugar, no existe un único criterio que establezca cuántos sujetos se requieren en un estudio cualitativo para que sea relevante o importante; no obstante, algunos autores (Guest et al., 2006) consideraron que una muestra de 12 sujetos es suficiente para dar cuenta de una experiencia o fenómeno en particular. En segunda instancia, se hizo uso de un muestreo teórico (Strauss & Corbin, 2002), el cual posibilita indagar en los sujetos participes de una experiencia hasta obtener una saturación que permita establecer que se ha logrado comprender un fenómeno.
Como estrategia de recolección de información se eligió la entrevista debido a que en la investigación cualitativa es una de las herramientas para recoger información más común e importante (Myers & Newman, 2007) además, esta técnica tiene como objetivo “obtener información de forma oral y personalizada, sobre acontecimientos vividos y aspectos subjetivos de la persona como las creencias, las actitudes, las opiniones, los valores, en relación con la situación que se está estudiando” (Massot et al., 2014, p. 336).
Se realizaron específicamente entrevistas semiestructuradas, ya que se parte de un guion que apunta a la información relevante que se necesita obtener, y permite indagar por otros elementos a partir de lo expresado por los entrevistados (Massot et al., 2014). El guion se construyó a partir de la lectura de los estudios previos y las preguntas que guiaban la investigación. En total fueron 12 entrevistas, con duración promedio de 40 minutos, realizadas en espacios cómodos y adecuados para los participantes y entrevistadores.
Para el tratamiento y análisis de la información se tomaron como referencia las tres fases que proponen Taylor y Bogdan (1987). En la fase de descubrimiento se leyeron las transcripciones de las entrevistas y emergieron las primeras categorías iniciales, o lo que denominan Strauss y Corbin (2002) la codificación abierta. Posteriormente, en la fase de codificación se depuraron las categorías iniciales y los datos fueron agrupados en diversas categorías y subcategorías (codificación axial), de acuerdo al análisis e interpretación de la información dada por los participantes en las entrevistas. Por último, en la tercera fase, correspondiente a la relativización de los datos, se interpretaron teniendo en cuenta el contexto que los precede, los elementos teóricos y la realidad que le concierne a cada sujeto.
Para el tratamiento de la información se utilizó el software de análisis de datos cualitativos Atlas.ti.25. El proyecto fue evaluado y avalado por el Comité de Ética en Investigación del Instituto Universitario de Educación Física y Deporte de la Universidad de Antioquia en acta (ACEI 48-2023). Entre las consideraciones éticas se encuentran: el consentimiento informado, el retorno social de la información, la confidencialidad y el anonimato. De ahí que los resultados que se presentan a continuación se identifican con el código E (estudiante) y un número (1 al 12), que hace referencia al estudiante participante.
Resultados y discusión
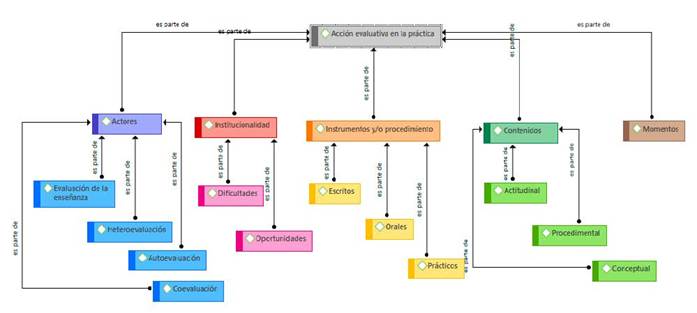
A partir del análisis de la información, emergieron cinco categorías que dan cuenta de los objetivos de esta investigación, y que en términos generales permiten comprender cómo evalúan los maestros en formación en su práctica. La presentación se hace en función de su relevancia y emergencia derivada de sus testimonios (Figura 1).
Figura 1: Red semántica sobre la acción evaluativa en la práctica

Actores
Esta primera categoría hace referencia a los sujetos que participan de la evaluación y su relación con esta. Esta categoría incluye cuatro subcategorías: evaluación de la enseñanza, heteroevaluación, autoevaluación y coevaluación. La que se hizo más presente en los testimonios de los estudiantes fue la evaluación de la enseñanza, referida a la reflexión que hace el docente sobre sus modos de enseñar y todo lo que le acontece dentro de la clase (Hernández & López, 2004).
En esta categoría, los participantes manifiestan un alto interés en mejorar su quehacer y llevan a cabo diversas estrategias para recoger información que les permita luego reflexionar y ajustar su enseñanza, la más señalada por ellos es la devolución y comentarios de sus estudiantes de acuerdo a cómo les ha parecido la clase y cómo se han sentido en ella; así lo manifiestan:
Que el mismo estudiante me diga: ¿Qué sensaciones tuvo en la clase? ¿Cómo me perciben como docente? ¿Qué sienten que puedo mejorar? Es tener en cuenta la opinión de ellos y a partir de ahí generar los cambios que sean necesarios, porque finalmente yo siento que lo que uno les ofrece debe responder a los intereses de ellos (E.6).
Yo estoy muy de acuerdo que nos evalúen a nosotros porque la evaluación va a ser compartida, porque eso sirve como una retroalimentación para nosotros, porque a veces uno cree que está haciendo las cosas bien y resulta que no las está haciendo bien. También escucharlos a ellos es importante porque la clase es para ellos (E.5).
Estos hallazgos se contradicen con los resultados de estudios previos con maestros en ejercicio, donde se demostró que la evaluación de la enseñanza es un proceso desatendido, que se hace presente en pocos momentos. Algunas razones que surgen para no llevar a cabo esta evaluación puede ser el desconocimiento, la inexperiencia o creer que los estudiantes no puedan brindar información relevante que invite a su reflexión y les permita mejorar su quehacer en las clases (Chaverra-Fernández, 2014; Chaverra-Fernández & Hernández-Álvarez, 2019). En contraste, los participantes de este estudio reconocen como válida la voz del estudiantado y destacan la importancia de sus percepciones para mejorar su propio proceso de enseñanza.
Otro recurso que señalan los participantes como importante para reflexionar acerca de su práctica docente son los comentarios y retroalimentaciones que surgen de las conversaciones con sus asesores (los profesores de la universidad) y los profesores cooperadores (los profesionales que trabajan en la institución donde realizan las prácticas), lo anterior establece la importancia del acompañamiento y la colectividad en el proceso de formación inicial. Tal como señalan:
Él estuvo con nosotros ahí (profesor de la universidad), hombro a hombro, trabajando en la creación de las guías curriculares, se sentaba con nosotros a crear, a pensar. Entonces creo que ese es el acompañamiento que yo tuve en ese proceso evaluativo, que estaba en constante comunicación (E.1).
La profe (de la universidad) le mandó los criterios de evaluación al cooperador y él dijo algo que eso hizo que yo cambiara ciertas cosas… “ah es que yo le pongo tal nota porque él es así y así” entonces uno a través de eso, cambia ciertas conductas y aprende a ser otra persona (E.2).
Martínez y Ruiz (2010) confirman la importancia de los profesores de la universidad para los estudiantes de formación inicial, ya que estos les pueden brindar mejores herramientas conceptuales y estrategias e instrumentos evaluativos. Por su parte, Hamodi-Galán y López-Pastor (2012), al igual que Fuertes (2011), encontraron que los estudiantes en formación aprecian de manera muy positiva el acompañamiento del docente y el uso de la evaluación formativa y compartida durante su proceso académico, como un espacio de enriquecimiento de saberes, ya que les da claridad sobre cómo deben proceder.
Como se evidencia, la evaluación de la enseñanza se da por dos vías: la primera es escuchando a los estudiantes y la segunda, reflexionando con sus asesores y cooperadores. Esto lleva a pensar que los futuros maestros tienen un interés por mejorar cada día como profesores, lo que trae consigo fortalecer el proceso de enseñanza-aprendizaje, donde estudiantes y profesores resultan beneficiados.
Por otro lado, en los discursos de los participantes, surgió la heteroevaluación, que históricamente ha sido las más utilizada dentro de los procesos de enseñanza, debido a que el profesor es quien toma la decisión y el mando a la hora de evaluar, sin darle tanto protagonismo a los estudiantes. Esto también se puede dar por las normativas que brinda la institución a la hora de evaluar (Córdoba et al., 2018):
La mayoría del tiempo siempre ha sido una muy tradicional, por decirlo de alguna forma, donde he sido yo a ellos (E.11).
Realmente es una calificación muy subjetiva de lo que hizo cada uno de los estudiantes durante la sesión, atendiendo a sus dificultades, fortalezas o habilidades de cada uno para realizar la práctica (E.3).
Si bien los participantes reconocen que los estudiantes pueden aportar a mejorar su enseñanza, la evaluación de los aprendizajes sigue siendo una acción restringida a los maestros. Esto corrobora el papel protagónico del docente, que se ha mostrado en otros estudios que invitan a tener más en cuenta la voz del estudiante en pro de mejorar la práctica docente (Chaverra et al., 2023; Gaviria & Castejón, 2016; Moreno et al., 2021).
En este sentido, en otros estudios, como los de Hernández (2014) y Montoya et al. (2023), los estudiantes reconocen la heteroevaluación como una actividad únicamente cuantitativa, lo que genera frustración en el estudiantado. Esto convoca a seguir formando a los docentes y futuros docentes sobre los modos y formas de concebir la evaluación, debido a que esta mirada tradicional puede repercutir negativamente en el aprendizaje de los estudiantes y su gusto por la asignatura.
Otra subcategoría que surgió en menor medida fue la autoevaluación, definida como el proceso en el que una persona —en este caso el estudiante— valora su propio trabajo, lo juzga y toma decisiones al respecto (Cañadas, 2022). De este modo los participantes mencionan que utilizan la autoevaluación de sus estudiantes como un gran medio para hacer partícipes y conscientes al estudiantado de su proceso de aprendizaje:
También la rúbrica de autoevaluación, de acuerdo con los contenidos y por tiempos, es otra manera de que el estudiante reflexione sobre cómo va su proceso, sin tener que pensar en una nota (E.6).
Les preguntaba qué tal había sido la participación de ellos en la clase, pero igual en primaria, pues se nota mucho, ellos siempre quieren estar en la clase, quieren participar, decían: “Profe, sí, pero mira me comporté pronto en esa manera mal” y aun estando en un grado tan pequeño “Empujé a mi compañerito, pero obviamente fue sin querer” (E.10).
Estos testimonios reflejan que es relevante para los participantes brindar al estudiante un rol más activo en su proceso de aprendizaje. Otros estudios demuestran que la autoevaluación es poco usada en los procesos formativos en la escuela (Rodríguez-Negro & Zulaika, 2016), pero que su uso tiene repercusiones positivas en la percepción tradicional del estudiante en la clase de Educación Física, donde comúnmente solo se valoran asuntos físicos y corporales (Cañadas, 2022). Además, la autoevaluación también le brinda información complementaria al profesorado desde la mirada de los protagonistas y les brinda más autonomía a los estudiantes (Ureña et al., 2006). Por último, permite darle consciencia al estudiante sobre sus capacidades y limitaciones sobre las tareas que debe desarrollar (García, 2016).
Por otro lado, si bien hay un interés por dar la palabra a los estudiantes, surgieron algunos testimonios que llevan a considerar que existe una confusión entre autoevaluación y autocalificación:
En la práctica realizo una rúbrica con los diferentes contenidos de evaluación y minutos antes de finalizar la clase les digo: “muchachos, les pido su evaluación” y ellos mismos se dan la nota (E.2).
Antes de hacer la autoevaluación les explicaba cuáles eran los parámetros. La mayoría de los niños sí son realmente honestos y la cosa es que los otros, son como muy desgraciaditos (risas), entonces cuando alguien se ponía una nota alta los otros eran "Jum, usted, todo eso", entonces el niño decía "No, es verdad, profe, yo no me merezco todo eso” (E.9).
Como menciona López-Pastor (2017), la autocalificación es aquel “proceso a través del cual cada alumno fija la calificación que cree merecer” (p. 44); mientras que la autoevaluación es “la evaluación que una persona realiza sobre sí misma o sobre un proceso y/o resultado personal” (p. 42). Como se desprende, la autocalificación involucra una nota y la autoevaluación involucra un proceso más reflexivo.
Por último, la subcategoría coevaluación es entendida como la evaluación que se realiza entre pares (Topping, 1998). Esta es la acción evaluativa menos utilizada por los participantes, debido a que consideran que sus estudiantes no tienen la suficiente madurez para emitir un juicio sobre el proceso de sus compañeros, en la cual hay un sesgo tanto para utilizarla de manera positiva como de manera negativa:
Porque generalmente... vamos a hacer una coevaluación. “Ah, no, yo evalúo a mi compañero y yo le voy a ayudar”. Es generalmente lo que pasa, no le voy a tirar duro, pero es justamente lo que uno tiene que aprender y enseñarles también, o sea, que sea realmente un proceso reflexivo que permita un mejoramiento, no como una oportunidad de “Ve, con esto te voy a ayudar así no lo merezcas” (E.6).
Era una coevaluación y entonces le decían al compañero si había respetado a la profe, si había estado atento a las indicaciones de otros compañeros, porque eso es otra cosa, a veces cuando uno habla los niños prestan atención, pero cuando habla el compañero, les importa un carajo lo que dicen, pero como ese periodo estábamos básicamente hablando de eso, entonces, para mí, era muy importante que se respetaran entre ellos mismos (E.9).
Estos testimonios demuestran que uno de los grandes inconvenientes que se tiene a la hora de implementar la coevaluación es la falta de conocimiento sobre cómo hacerlo y la búsqueda de objetividad, ya que para los estudiantes puede resultar difícil no tener señalamientos de carácter personal o falta de madurez para cumplir con la consigna (Liu & Carless, 2006). Por lo que es importante dejar en claro los criterios de evaluación para evitar este tipo de sesgos (Cañadas, 2022). A pesar de esto, en otros estudios se ha demostrado que la evaluación entre pares es un medio de acompañamiento entre compañeros que permite y contribuye la cohesión grupal, la reflexión, el trabajo colaborativo y la empatía (Basurto-Mendoza et al., 2021; Montoya et al., 2023).
Por otra parte, Panadero y Brown (2017) encontraron beneficios para llevar a cabo la evaluación entre pares, ya que contribuye a los estudiantes a tomar responsabilidad sobre sus propios aprendizajes; sin embargo, encontraron como limitación la disposición de los estudiantes. Por último, Bores-García et al. (2020), en su revisión sistemática sobre la evaluación entre pares en Educación Física, demuestran que este tipo de evaluación aumenta la motivación de los estudiantes y mejora la percepción de la enseñanza, así como la confianza en los profesores.
Institucionalidad
Se asume el término institucionalidad como la influencia que tienen las dinámicas de las instituciones en las personas que las habitan, dado que estos lineamientos marcan lo que está permitido y prohibido en ese espacio físico y social que habitan (Bustamante-Castaño & Chaverra-Fernández, 2019). En este sentido, en esta categoría se agruparon aquellos discursos de los estudiantes que hacían referencia a los asuntos que condicionan el quehacer docente, pero que no están incluidos dentro de los componentes didácticos, tales como los requerimientos y dinámicas institucionales, que varían según cada establecimiento educativo, y también aquellos asuntos que le competen administrativamente a la universidad.
De acuerdo con esto, se encontraron dos elementos actitudinales importantes: dificultades y oportunidades, es decir, los estudiantes en formación inicial indican los aspectos positivos y negativos que permiten el desarrollo de su acción evaluativa durante sus prácticas pedagógicas. La mayor referencia se enfocó en las dificultades, los participantes manifiestan falta de acompañamiento por parte de los cooperadores durante su proceso de práctica:
Yo creo que la forma de trabajar del profe no me lo permitiría (promover la evaluación entre pares), porque uno está en prácticas y tiene muy buenas ideas, pero depende de otras personas y de pronto no pueden ser de su agrado (E.2).
El único que lo hacía era el de preescolar (cooperador), el que estaba en la sede de preescolar, que sí estaba conmigo durante el desarrollo de la clase y demás; los demás, realmente que recuerde... de las seis o siete clases que di, estuvieron presentes una o dos veces, pero en general no estaban (E.6).
Como encontraron Mendoza-Lira y Covarrubias-Apablaza (2014), el acompañamiento del profesor cooperador es importante para que las prácticas se lleven a cabo de la mejor manera, debido a que el cooperador es quién tiene una relación más cercana con los estudiantes de la institución y su presencia le brinda seguridad al estudiante en formación. Por su parte, en un estudio sobre las características del cooperador Martínez y Raposo (2011), se denota que este rol se convierte en una actividad formativa importante que le ayuda al futuro profesional a cohesionar la teoría con la práctica, lo que le permite “conectar la realidad escolar con la laboral y aprender a tomar decisiones ante situaciones cotidianas desarrollando la reflexión crítica y el autoconcepto sobre la propia acción” (p. 159).
Los estudios antes mencionados reflejan la importancia de un acompañamiento e interés constante por parte del cooperador en el desempeño y la experiencia significativa del practicante, y corresponde con la falta de acompañamiento declarada por los participantes de esta investigación. A este asunto quizá no se le presta la suficiente atención, pero puede marcar la diferencia en el quehacer de los estudiantes en formación inicial.
Otra dificultad que manifestaron los participantes y que inhibe que desarrollen de manera óptima sus intervenciones en la práctica es el poco tiempo que tienen de intervención, debido a la pérdida de clase por otras dinámicas institucionales:
La institución sí te exige que por cada clase haya evaluación y calificación, porque... la primera clase dicté los contenidos del mes, entonces son ocho clases por bimestre, ya se perdió una, por decirlo de alguna forma, y la cooperadora que yo tenía decía: “La última clase es libre”, entonces ya se redujo, hay seis, “no hay clase porque hay bimestral, que son los exámenes que se hacen de las otras materias, entonces la clase de Educación Física no se puede dar”, de seis ya hay cinco. Entonces tienes cinco clases reales para sacar cuatro o cinco notas, entonces la evaluación toca hacerla sí o sí en cada clase (E.11).
Allá manejan Calendario B, entonces cuando yo estaba llegando, ya ellos estaban terminando año, ya estaban en pruebas finales y demás, realmente la intervención que tuve frente a lo que es la evaluación, no te voy a decir mentiras, fue prácticamente nula, porque... no tenía un grupo a cargo, no me dijeron “Vea, usted va a estar encargado de todo el proceso de las notas y demás”. Entonces, realmente fue cero como tal dentro de lo que fue el énfasis (E.6).
Situaciones como las anteriores son difíciles de predecir y demuestran que la realidad en la escuela no se reduce únicamente al aula de clase, sino que es un mundo lleno de caos con diversos medios de aprendizaje y relaciones, tanto para el profesor como para el estudiantado. Sin embargo, los participantes las asumen como una gran dificultad porque limitan sus posibilidades reales de orientar y llevar a cabo el proceso enseñanza-aprendizaje y de evaluación.
En contrapartida, también surgieron, en menor medida, las actitudes del cooperador que se convirtieron en oportunidades para ellos:
Mi cooperadora es muy bien, me deja ser muy independiente en la clase y no se mete mucho en eso, al final si tiene algo que decirme, me dice “si haces esto de tal manera, te va mejor” o algo parecido; pero tampoco es que se meta mucho en lo que yo hago. Y en la evaluación, si va a poner una nota o así, me pregunta cómo hacemos o cómo me parece. El periodo pasado fui yo quien asignó las notas, ella no dijo nada (E.9).
Tuve bastante acompañamiento, pero nunca se metían en la clase, me las dejaba hacer muy libre, lo que yo quisiera, pero yo le presentaba la planeación antes de (la clase) y él me decía: “¿Qué material necesitas hoy?, ¿qué vas a hacer hoy? Cuéntame. Ah, bueno. Está muy bien” (E.10).
Como se puede notar, no solo hay comentarios negativos sobre los cooperadores, los estudiantes tímidamente también resaltan y valoran el acompañamiento de estos, así como la autonomía y la libertad que les permitió encontrarse con el verdadero sentido de la práctica, de ser un profesor autónomo con la capacidad de intervenir en el aula. Aunque son pocos los testimonios positivos de estos asuntos, pueden tenerse en cuenta como punto de partida para mejorar la experiencia de los futuros practicantes.
Instrumentos y/o procedimientos
Esta categoría fue la tercera con más frecuencia en los discursos de los participantes al manifestar cómo recogen, sistematizan o valoran el aprendizaje de sus estudiantes. Los instrumentos son el recurso tangible que los profesores y los alumnos utilizan para demostrar de manera organizada la adquisición de información (Castillo, 2003). Con base en la clasificación que realizan Castejón et al. (2009) sobre los instrumentos de evaluación, se sustenta que estos pueden adoptar tres formas: escritos, orales y prácticos; por ello aquí se nombran las tres subcategorías emergentes de ese mismo modo.
Los instrumentos de naturaleza escrita son los más utilizados por los participantes durante su práctica pedagógica para evaluar a sus estudiantes y autoevaluar sus prácticas de enseñanza, se destacan la rúbrica y el diario pedagógico. Como mencionan Reddy y Andrade (2010), las rúbricas son un documento que entrelazan el objetivo de una actividad, o finalidades de esta, mediante un listado de criterios de evaluación con una valoración por niveles. Estos son los testimonios:
En la práctica realizo una rúbrica con los diferentes contenidos de evaluación (E.2).
En lo procedimental creé una rúbrica diagnóstica de habilidades motrices básicas y esquema corporal, también para lo procedimental creé una autoevaluación, también una rúbrica donde los niños la elaboraban por medio de dibujos (E.8).
Fraile et al. (2017), en su estudio, resaltan la importancia de construir rúbricas de evaluación por parte del profesorado, así el estudiante está enterado sobre cómo lo van a evaluar y recibe retroalimentación de su trabajo. Dicho de otra manera, le da sentido a esta evaluación formativa, debido a que tiene en cuenta al estudiante, como resultado favorece la autoeficiencia, la motivación y el autocontrol, lo que redunda en un mayor aprendizaje.
Por su parte, el diario pedagógico es un instrumento que permite registrar acontecimientos cognitivos, emocionales, relacionales, éticos, entre otros, que ocurren en el aula, esto favorece la toma de conciencia y la reflexión sobre la labor docente (Porlán & Martín, 2024). Los participantes de este estudio señalan que, en estos diarios, registraban tanto observaciones como autoevaluaciones de su enseñanza, ya que plasmaban en ellos sus vivencias, pensamientos, emociones y reflexiones sobre su práctica profesional, elementos que consideran oportunidades de mejora:
Yo utilizaba un diario de campo en el que plasmaba esas vivencias y todas las experiencias que tenía día a día, y ya en base a eso que yo escribía, miraba si tenía que hacer modificaciones o algunos cambios, tanto en la enseñanza como en los otros contenidos (E.8).
Escribir todo lo que me ha pasado (en el diario pedagógico) y luego realizar esa retroalimentación que es muy importante en cada clase. Si no hacemos eso, no estamos haciendo un buen trabajo como docentes en formación (E.7).
Estos resultados son similares a los de otros estudios que demuestran la importancia del uso del diario pedagógico para los docentes en su formación inicial, ya que contribuye a una evaluación continua, que permite interpretar y reflexionar sobre lo que ocurre en el aula en relación con el proceso de enseñanza-aprendizaje. Esto facilita el descubrimiento de fortalezas y debilidades al planificar y diseñar evaluaciones, lo que, en última instancia, mejora su práctica profesional y su futuro rol profesional (Molina & Cañas, 2019; Monsalve & Pérez, 2012).
Por su parte, los instrumentos orales hacen referencia a la comunicación verbal, a los debates, exposiciones, respuestas accidentales, discusiones y diálogos grupales, preguntas que hacen los profesores al estudiantado (Castejón et al., 2009). Este tipo de procedimiento es el segundo más utilizado por los entrevistados, quienes manifiestan que desean darle protagonismo a la voz del estudiante y poner en la clase las ideas que traen consigo:
Ellos mismos decían “¿Usted cómo cree que lo hizo?” Yo les preguntaba “¿Ustedes cómo creen que lo hizo este compañero? ¿Lo hizo bien, lo hizo mal?” Entonces desde esas percepciones yo permitía que ellos se evaluarán entre ellos (E.1).
Hace un tiempo hicimos una mesa redonda donde se generaron discusiones y controversias acerca de un tema. No necesariamente yo tomé el liderazgo, no tomé la clase muy magistral donde yo era el que daba los contenidos, sino que se pusieron un par de preguntas, se les dijo consulten sobre eso que vamos a hacer una discusión (E.11).
Estos resultados concuerdan con otro sobre la evaluación en el contexto educativo (Herrero-González et al., 2020), donde los profesores consideran importante la participación del estudiantado en su proceso evaluativo, en este caso de manera oral, ya que permite que se tome conciencia de los avances de los aprendizajes obtenidos, ayuda a mejorar la autorregulación y la autonomía.
Por último, los instrumentos prácticos son aquellos que se llevan a cabo en una intervención supervisada, se demuestran o se representan corporalmente, ya sea individual o en grupos (Castejón et al., 2009). En este caso, solo un participante manifestó que utiliza este tipo de instrumento:
La única directriz que me dieron frente al proceso final de evaluación al cerrar el periodo fue la realización de unos test, definir cuánto saca cada persona, su nota, según el número de repeticiones o el número que le haya dado en cada test (E.3).
Este tipo de pruebas prioriza resultados cuantitativos y ha tenido una fuerte presencia en las clases de Educación Física, otorgando mayor relevancia a la calificación y generando repercusiones negativas en la actitud del estudiantado hacia la asignatura (López-Pastor, 2006; Oliver-Álvarez & Martos-García, 2023; Talero & Guarnizo, 2022). Sin embargo, en este estudio se observa que estas formas tradicionales no son tan comunes, aunque aún están presentes en las clases.
En resumen, los instrumentos y procedimientos que mencionan los participantes en sus prácticas permiten interpretar una inclinación hacia la realización de una evaluación formativa y compartida, ya que parten de criterios concretos, emplean rúbricas que facilitan la recopilación de información para mejorar sus prácticas de enseñanza, plasman sus reflexiones en diarios pedagógicos y relegan el uso de pruebas físicas con fines exclusivamente calificativos.
Contenidos
En esta categoría se agruparon los discursos en los tres tipos de contenidos que se encuentran en la literatura: procedimentales (lo que hacen), verbales o conceptuales (lo que dicen) y actitudinales (cómo se comportan) (Coll et al., 1992; Pozo, 2003; Prat & Soler, 2003; Velázquez et al., 2011). El contenido más evaluado por parte de este grupo de estudiantes en formación inicial es el actitudinal, destacan asuntos como la participación del estudiante durante la clase, el respeto por los compañeros, la disposición a la hora de ejecutar las actividades que propone el profesor, entre otras. Así lo manifiestan:
Bueno, mira, utilicé varios ítems, casi siempre se utilizaban como cuatro por semana, pues utilizaba el mismo y era “participa activamente en las actividades de la clase, soy respetuoso con mis compañeros, me gustan las actividades de la clase y respeto los turnos en los momentos que van mis compañeros y no me meto en el turno de ellos” (E.10).
En cuestión como a la participación, que quiso lograr el objetivo, que al menos lo intentó, y si se le dificulta pues lo intentó y hay un progreso, porque eso es lo que queremos, que al menos lo practique. El que ya se lo sabe y lo hace de memoria pues excelente, ese va a tener su buena nota porque lo hace bien, pero no soy de que quedaste de último, te voy a calificar mal. Va más como en eso, la participación, la motivación, el interés en la clase (E.12).
Estos hallazgos se corresponden con otros estudios que confirman que existe un alto interés por parte de los profesores en evaluar y enfocarse en las actitudes del estudiantado como la perseverancia, el esfuerzo y la participación en clase (Chaverra-Fernández & Hernández-Álvarez; 2019; Foglia, 2014; Guío, 2012; Muñoz-Sepúlveda et al., 2025; Sicilia et al., 2006; Toro-Suaza & Chaverra-Fernández, 2022). López et al. (2022) reafirman esta tendencia en su estudio, en el que el aspecto actitudinal toma, según ellos, un “papel fundamental” para los profesores en la elaboración de criterios evaluativos, donde se tienen en cuenta también la presentación personal de los estudiantes y el cumplimiento de las reglas de la clase. Incluso mencionan cómo el contenido actitudinal opaca a los demás contenidos, ya que consideran que la disposición del estudiante frente a la clase es lo más relevante.
Por otro lado, la educación física es un área que se vive desde el cuerpo y el movimiento, lo que también conduce a que los docentes que la imparten se fijen en cómo realizan los estudiantes los ejercicios y actividades que asignan en las clases. Este tipo de contenidos procedimentales es la segunda categoría más mencionada por los participantes. Así lo manifiestan:
Vamos a evaluar la parte procedimental, ¿cómo desarrollaron sus juegos? Estos son los juegos que ellos hicieron para ver si están de acuerdo con lo que están haciendo (E.9).
Procedimental… qué es lo que se hace. Entonces en la práctica, digamos que tenemos entrenamiento funcional, entonces yo les digo qué ejercicio vamos a hacer (E.2).
Tradicionalmente la educación física ha tenido una tendencia a calificar los contenidos procedimentales por medio de test físicos y de rendimiento, dejando de lado otros contenidos (López et al., 2022; López-Pastor et al., 2013; Peña et al., 2019; Quilindo, 2023). Sin embargo, cambiar esta visión restrictiva hacia la calificación, por una evaluación centrada en el feedback y la mejora de las habilidades y destrezas es todavía un amplio camino por recorrer.
Por último, son pocos los testimonios que mencionan la implementación de estrategias que evalúen los contenidos conceptuales, lo que refleja su poca implementación durante las clases de educación física:
En el conceptual se implementó la estrategia de preguntas antes, durante y después de cada clase (E.8).
Siempre las evaluaciones que hago las llevo como para que los conceptos les queden claros y para que de pronto su entendimiento sobre la educación física sea más amplio, entiendan y vean la educación física como una materia más amplia, no como un simple ir a sudar, ir a jugar y ya, lo hago mucho desde ese punto (E.11).
Resultados similares encontraron Sicilia et al. (2006) y Peña et al. (2019), donde el contenido conceptual es aquel que menos se tiene presente a la hora de evaluar al alumnado. Este último estudio resalta la importancia de que estos contenidos tengan el mismo nivel de relevancia que los contenidos actitudinales y procedimentales en las clases de Educación Física, debido a que se encuentran altamente conectados entre sí, lo que permitiría una mejora significativa en el aprendizaje integral del estudiantado.
Con relación a los contenidos conceptuales, los participantes manifestaron:
…digamos que lo conceptual no entraba como tanto ahí (en la evaluación) porque él (el cooperador) decía que no hacía muchos temas teóricos... Entonces como que no era importante, él resaltaba más la parte actitudinal, que ellos participaran, que disfrutaran de la clase (E.6).
Un profesor de Educación Física cooperador me dijo que necesitábamos sacar notas conceptuales como procedimentales, que las conceptuales tiene que ser referente a alguna consulta o taller o algo (E.3).
Estos testimonios reflejan la influencia que pueden tener los cooperadores en la evaluación de los contenidos conceptuales, y cómo los profesores en formación retoman elementos que hacen los maestros en ejercicio. A la vez, refleja la mirada tradicional en la que el contenido conceptual se limita a tareas teóricas concretas, pero no se visualiza el vínculo de los fundamentos teóricos con las acciones procedimentales.
Momentos
Esta categoría ha sido la menos mencionada por los entrevistados en sus declaraciones; sin embargo, surgieron en sus testimonios una referencia a realizar la evaluación de manera continua. Dicho de otra manera, mencionan que evalúan al inicio, durante y al final de la unidad didáctica y de las sesiones de clases. Señalan un interés por saber los conocimientos previos de sus alumnos para así tener un punto de partida con el fin de guiar su curso de manera coherente, y, por último, demuestran una constante preocupación por retroalimentar a los alumnos durante y al final de la clase.
He tratado, gracias a los consejos que me han dado, de que siempre sea constante (la evaluación), que no haya un solo momento. Hay que hacerlo en la primera clase y en la última, no, hazlo constante. Incluso desde el inicio de la clase hasta el final. ¿Cómo están ellos en cuanto a conocimientos? Listo, ahí es una forma de que los comiences a evaluar, que diagnostiques cómo están, entonces desde ese punto de vista he tratado de que sea muy constante, no que sea en puntos específicos (E.11).
Yo constantemente durante el desarrollo de toda la sesión evalúo, ¿de qué manera lo hago? Retroalimentando, corrigiendo, mirando de qué manera los muchachos pueden hacer las cosas mejor. Si estamos haciendo una actividad y me toca pararla para corregir, para decir que lo hagan de diferente manera, para retroalimentar, lo hago. Eso sería actuar también como parte del proceso de evaluación y al final con lo que les decía, el tema de retroalimentación (E.3).
Este tipo de resultados concuerdan con estudios como el de Castejón et al. (2011) y Arribas (2012), donde encontraron que los estudiantes valoran positivamente la evaluación continua y la retroalimentación constante del profesor, dado que tienen más implicación y tiempo de trabajo y redunda en un mayor aprendizaje. Las anteriores consideraciones revindican que la evaluación implica reflexión, seguimiento y devolución, pues su idea se fundamenta por un lado en la adquisición de aprendizajes por parte de los estudiantes, pero al mismo tiempo en una mejora de la enseñanza del profesor.
Finalmente, se encontró que las principales categorías de evaluación de los profesores en formación de Educación Física están relacionadas entre sí (Figura 2). Por ejemplo, la categoría actores mostró una especial relación con los contenidos, igualmente las otras categorías encontradas en este estudio están relacionadas, lo que indica que el saber y accionar de la evaluación de los maestros funciona como una amalgama, tal como ya había sido reportado por Montoya-Grisales y González-Palacio (2024). Por lo tanto, la acción evaluativa es un componente importante del conocimiento didáctico del contenido del maestro en formación, y su accionar opera desde una acción compleja y conjunta.
“Mira, en estas tres semanas vamos a ver este tema, les puedo dar la rúbrica de que esto es lo que vamos a evaluar en estas tres semanas y al finalizar ustedes me la van a entregar y van a evaluar cómo estuvieron en esas tres semanas” (E.6).
Figura 2: Análisis de coocurrencias entre las diferentes categorías de la acción evaluativa en la práctica

Conclusiones
El interés por conocer cómo llevan a cabo la evaluación los estudiantes en su formación inicial arrojó, como principales resultados, un gran interés por mejorar su quehacer pedagógico, reflexionando sobre sus modos de enseñanza. Para ello, se apoyan en las voces de sus estudiantes, en sus reflexiones plasmadas en diarios de campo y en las conversaciones con los profesores que los acompañan (cooperadores y asesores).
Asimismo, se evidencia que la heteroevaluación sigue siendo protagonista en su acción evaluativa, aunque demuestran un creciente interés por involucrar al estudiantado en su propia evaluación y en la de sus compañeros de clase.
Por otro lado, el acompañamiento de los cooperadores durante el período de prácticas es un aspecto destacado por los participantes, ya que su ausencia puede desencadenar experiencias negativas. En contraste, valoran positivamente que se les otorguen autonomía y libertad en sus acciones evaluativas, lo que les brinda un verdadero sentido a su quehacer. Esto no implica que los cooperadores deban ausentarse, sino que estén más presentes y atentos a lo que ocurre en la clase.
En cuanto a los instrumentos, se observa un interés en no limitarse al uso de los más tradicionales, como exámenes, pruebas y exposiciones, sino en emplear aquellos con una intencionalidad más formativa y acordes con los objetivos de aprendizaje. Destaca el uso de la rúbrica, que proporciona criterios claros y otorga protagonismo a los estudiantes en su proceso evaluativo. Además, surge la iniciativa de utilizar nuevos instrumentos de evaluación, más creativos y capaces de mantener el interés del estudiantado. Por último, el diario pedagógico se consolida como un instrumento fundamental para que los estudiantes en formación inicial registren lo ocurrido en clase y reflexionen sobre ello, esto les permite mejorar día a día en acciones específicas dentro de la clase y en sus prácticas de evaluación.
En relación con los contenidos, el componente actitudinal predomina en la evaluación de la clase de Educación Física. Los estudiantes en formación inicial manifestaron que el criterio que más consideran es la disposición del estudiantado durante la clase y dejan en segundo plano los contenidos procedimentales y conceptuales. Esto invita a repensar estrategias que permitan valorar de manera conjunta los tres tipos de contenidos, ya que todos deben tenerse en cuenta en igual medida.
A pesar de que aún persisten prácticas de evaluación tradicional, es destacable que los futuros maestros opten por implementar una evaluación continua en la que se valore el proceso diario y no únicamente el producto final, como ha sido habitual históricamente.
El proceso de evaluación es un proceso complejo y multidinámico que implica diferentes aristas, distintos actores, momentos, instrumentos, contenidos y elementos propios del contexto institucional y social. Por lo tanto, la formación de aquellos que harán de su implementación un asunto cotidiano y propio de la profesión de ser maestro debe estar acorde a las circunstancias que brindan los sujetos, la escuela y la sociedad.
Finalmente, este estudio abre la puerta a futuras investigaciones sobre las acciones evaluativas de los estudiantes en formación inicial en el contexto colombiano con el objetivo de identificar maneras de mejorar las prácticas de enseñanza y evaluación de los futuros maestros.
Referencias:
Álvarez, J. (2012). Pensar la evaluación como recurso de aprendizaje. En B. Jarauta & F. Imbernón (Eds.), Pensando en el futuro de la educación. Una nueva escuela para el siglo XXII (pp. 139-158). Graó.
Álvarez-Méndez, J. (2001). Evaluar para conocer, examinar para excluir. Morata.
Anijovic, R., & Cappelletti, G. (2017). La evaluación como oportunidad. Paidós.
Arribas, J. (2012). El rendimiento académico en función del sistema de evaluación empleado. RELIEVE. Revista Electrónica de Investigación y Evaluación Educativa, 18, 1-15. http://www.redalyc.org/articulo.oa?id=91624440003
Arribas, J., Manrique, J., & Tabernero, B. (2016). Instrumentos de evaluación utilizados en la formación inicial del profesorado y su coherencia para el desarrollo de competencias profesionales en los estudiantes: Visión del alumnado, egresados y profesorado. Revista Complutense de Educación, 27(1). https://doi.org/10.5209/rev_RCED.2016.v27.n1.45724
Basurto-Mendoza, S., Moreira-Cedeño, J., Velásquez-Espinales, A., & Rodríguez-Gómez, M. (2021). Autoevaluación, Coevaluación y Heteroevaluación como enfoque innovador en la práctica pedagógica y su efecto en el proceso de enseñanza-aprendizaje. Polo Del Conocimiento, 6(3), 828–845. https://doi.org/10.23857/pc.v6i3.2408
Bolivar, A. (2004). El conocimiento de la enseñanza: Explicar, comprender y transformar. Revista Mimesis-Ciências Humanas (Bauru-Sao Paulo), 7(2004), 17-42. https://www.researchgate.net/publication/295830512_El_conocimiento_de_la_ensenanza_explicar_comprender_y_transformar
Bores-García, D., Hortigüela-Alcalá, D., González-Calvo, G., & Barba-Martín, R. (2020). Peer assessment in physical education: A systematic review of the last five years. Sustainability, 12(21), 1-15. https://doi.org/10.3390/su12219233
Bustamante-Castaño, S., & Chaverra-Fernández, B. (2019). Influencia de las organizaciones escolares en la acción evaluativa del profesorado. RECIE. Revista Caribeña de Investigación Educativa, 3(2), 84-98. https://doi.org/10.32541/recie.2019.v3i2.pp84-98
Bustamante-Castaño, S., González-Palacio, E., Chaverra-Fernández, B., & López-Pastor, V. (2025). Representaciones sociales sobre evaluación en formación inicial del profesorado en Educación Física. Retos, 65, 673-685. https://doi.org/ttps://doi.org/10.47197/retos.v65.110341
Cañadas, L. (2022). Procesos de auto-evaluación y co-evaluación en Educación Física. Una revisión sistemática. Revista Iberoamericana de Evaluación Educativa, 15(1), 161-176. https://doi.org/10.15366/riee2022.15.1.009
Carless, D. (2007). Learning-oriented assessment: conceptual bases and practical implications. Innovations in Education and Teaching International, 44(1), 57-66. https://doi.org/10.1080/14703290601081332
Castejón, F., López-Pastor, V., Julián, J., & Zaragoza, J. (2011). Evaluación formativa y rendimiento académico en la formación inicial del profesorado de educación física. Revista Internacional de Medicina y Ciencias de La Actividad Física y Del Deporte, 11(42), 328-346. Http://cdeporte.rediris.es/revista/revista42/artevaluacion163.htm
Castejón, J., Capllonch, M., González, N., & López, V. (2009). Técnicas e instrumentos de evaluación. En Evaluación formativa y compartida en Educación Superior. Propuestas, técnicas, instrumentos y experiencias (pp. 65-91). NARCEA. https://doi.org/10.15581/004.16.23335
Castillo, S. (2003). Vocabulario de Evaluación Educativa. Pearson.
Chaverra, B., Gaviria, D., González, E., Uribe, I., Muriel, J., Moreno, J., Cardona, L., & Bustamante, S. (2023). Cómo son y qué hacen los buenos profesores Sus voces y las de sus estudiantes. Fondo Editorial de la Facultad de Ciencias Sociales y Humanas. https://doi.org/10.17533/978-628-7592-65-0
Chaverra-Fernández, B. (2014). Significados otorgados a la evaluación de la enseñanza y el aprendizaje: Interpretación a partir de un grupo de maestros de educación física. Estudios pedagógicos (Valdivia), 40(2), 65-82. https://doi.org/10.4067/S0718-07052014000300004
Chaverra-Fernández, B. (2018). Los vacíos en la formación inicial y permanente del profesorado de educación física sobre la evaluación. 3a Conferencia Internacional de Formación Universitaria del Profesorado de la Educación Física, Deporte, Recreación y afines. Problematización de la Formación en el Contexto de la Relación: Universidad-Educación-Sociedad. Expomotricidad 2018, 525-531. https://aprendeenlinea.udea.edu.co/revistas/index.php/expomotricidad/article/view/336185/20791718
Chaverra-Fernández, B., & Hernández-Álvarez, J. (2019). La planificación de la evaluación en educación física: Estudio de casos sobre un proceso desatendido en la enseñanza. Revista Electrónica Educare, 23(1), 1-21. https://doi.org/10.15359/ree.23-1.12
Coll, C., Pozo, J., Sarabia, B., & Valls, E. (1992). Los contenidos en la reforma. Enseñanza y aprendizaje de conceptos, procedimientos y actitudes. Santillana.
Córdoba, T., López-Pastor, V., & Obrador, E. (2018). ¿Por qué Hago Evaluación Formativa en Educación Física? Relato Autobiográfico de un Docente. Estudios Pedagógicos, 44(2), 21-38. https://doi.org/10.4067/S0718-07052018000200021
Dochy, F., Segers, M., & Dierick, S. (2002). Nuevas vías de aprendizaje y enseñanza y sus consecuencias: una nueva era de evaluación. Revista de Docencia Universitaria, 2(2), 13-30. http://revistas.um.es/index.php/red_u/article/view/20051/19411
Foglia, G. (2014). Evaluación en educación física: concepciones y prácticas docentes. Voces y Silencios: Revista Latinoamericana de Educación, 5(2), 99-117. https://doi.org/https://doi.org/10.18175/vys5.2.2014.02
Fraile, J., Pardo, R., & Panadero, E. (2017). ¿Cómo emplear las rúbricas para implementar una verdadera evaluación formativa? Revista Complutense de Educación, 28(4), 1321-1334. https://doi.org/10.5209/RCED.51915
Freire, P. (2005). Pedagogía del oprimido (2a ed.). Siglo XXI.
Fuertes, M. (2011). La observación de las prácticas educativas como elemento de evaluación y de mejora de la calidad en la formación inicial y continua del profesorado. Revista de Docencia Universitaria, 9(3), 237-258. https://doi.org/10.4995/redu.2011.11228
Galeano, M. (2004a). Estrategias de investigación social cualitativa, el giro en la mirada. La Carreta.
Galeano, M. (2004b). Diseño de proyectos en la investigación cualitativa. Universidad Eafit.
Gallardo-Fuentes, F., Carter-Thuillier, B., & López-Pastor, V. (2019). Evaluación Formativa y Compartida en la Formación Inicial del Profesorado de Educación Física: Resultados tras cuatro años de implementación en una universidad pública chilena. Revista Iberoamericana de Evaluación Educativa, 12(1). https://doi.org/https://doi.org/10.15366/riee2019.12.1.008
García, L. S. (2016). La autoevaluación de los estudiantes un proceso por resignificar y reconstruir en la educación física escolar. Paideia Surcolombiana, 21(21), 27-42. https://doi.org/10.25054/01240307.1454
Gaviria, D., & Castejón, F. (2016). La educación física en la voz de los estudiantes de secundaria. Un estudio de caso. Cultura, Ciencia y Deporte, 11(32), 107-118. doi.org/10.12800/ccd.v11i32.711
Godbout, P., & Richard, J. (2000). Formative assessment as an integral part of the teaching-learning process. Physical & Health Education Journal, 66(3), 4.
Gómez, M., Patiño, N., Montoya, A., Giraldo, B., Giraldo, C., Muriel, J., Tabares, S., Motato, J., Chaverra, B., Bustamante, S., & González, E. (2024). Experiencia evaluativa en la formación inicial. El caso de la Licenciatura en Educación Física de la Universidad de Antioquia. Revista Impetus, 18(1), e1019. https://doi.org/10.22579/20114680.1019
Guba, E., & Lincoln, Y. (1989). Fourth Generation Evaluation. Sage.
Guest, G., Bunce, A., & Johnson, L. (2006). How many interviews are enough?: An experiment with data saturation and variability. Field Methods, 18(1), 59-82. https://doi.org/10.1177/1525822X05279903
Guío, F. (2012). Educación Física: tendencias y prácticas en evaluación de los aprendizajes en colegios distritales de Usaquén. Revista Educación Física y Deporte, 31(1), 863-870. https://doi.org/https://doi.org/10.17533/udea.efyd.12666
Hamodi-Galán, C., & López-Pastor, A. (2012). La evaluación formativa y compartida en la Formación Inicial del Profesorado desde la perspectiva del alumnado y de los egresados. Psychology, Society, & Education, 4(1), 103-116. https://doi.org/10.25115/psye.v4i1.484
Hernández, B. (2014). Guías didácticas de heteroevaluación como estrategia que favorece el desarrollo de las competencias en el pensamiento aleatorio en los estudiantes del grado séptimo de la Institución Educativa Villa Flora (Tesis de Maestría). Repositorio Institucional Universidad Nacional de Colombia. https://repositorio.unal.edu.co/handle/unal/75015
Hernández, J., & López, Á. (2004). Evaluación de la enseñanza: análisis y propuestas. En J. Hernández & R. Velásquez (Eds.), La evaluación en educación física. Investigación y práctica en el ámbito escolar (pp. 49-76). Graó.
Herrero-González, D., López-Pastor, V., & Manrique-Arribas, J. (2020). La Evaluación Formativa y Compartida en contextos de Aprendizaje Cooperativo en Educación Física en Primaria. Cultura, Ciencia y Deporte, 15(44), 213–222. https://doi.org/10.12800/ccd.v15i44.1463
Liu, N.-F., & Carless, D. (2006). Peer feedback: the learning element of peer assessment. Teaching in Higher Education, 11(3), 279-290. https://doi.org/10.1080/13562510600680582
López, C., Arcila-Rodríguez, W., & Betancur, J. (2022). Prácticas evaluativas en la clase de Educación Física: un asunto de desconocimiento. Retos, 44, 77-86. https://recyt.fecyt.es/index.php/retos/index
López-Pastor, V. (2017). Evaluación formativa y compartida: evaluar para aprender y la implicación del alumnado en los procesos de evaluación y aprendizaje. En V. López-Pastor & Á. Pérez-Pueyo (Eds.), Buenas prácticas docentes. Evaluación formativa y compartida en educación: experiencias de éxito en todas las etapas educativas (pp. 34-68). Universidad de León.
López-Pastor, V. (2024). Conceptos generales de evaluación formativa y compartida en educación física: Aclarando conceptos. En Á. Pérez-Pueyo, D. Hortigüela-Alcalá, C. Gutiérrez-García & R. Barba-Martín (Eds.), Evaluación formativa y compartida en educación física: fundamentos y experiencias prácticas en todas las etapas educativas (pp. 3-24). Universidad de León. https://buleria.unileon.es/handle/10612/22962
López-Pastor, V. (Ed.). (2006). La evaluación en Educación Física. Revisión de los modelos tradicionales y planteamiento de una alternativa: la evaluación formativa compartida. Miño y Dávila.
López-Pastor, V., & Pérez-Pueyo, Á. (Eds.). (2017). Buenas prácticas docentes. Evaluación formativa y compartida en educacion: Experiencias de éxito en todas las etapas educativas. Universidad de León.
López-Pastor, V., Kirk, D., Lorente-Catalán, E., MacPhail, A., & Macdonald, D. (2013). Alternative assessment in physical education: a review of international literature. Sport, Education and Society, 18(1), 57-76. https://doi.org/10.1080/13573322.2012.713860
López-Pastor, V., Molina Soria, M., Pascual Arias, C., Manrique Arribas, J. C., Molina-Soria, M., Pascual-Arias, C., & Manrique-Arribas, J. (2020). La importancia de utilizar la Evaluación Formativa y Compartida en la Formación Inicial del Profesorado de Educación Física: los Proyectos de Aprendizaje Tutorado como ejemplo de buena práctica. Retos, 37, 620-627. https://doi.org/10.47197/RETOS.V37I37.74193
Martínez, E., & Raposo, M. (2011). Funciones generales de la tutoría en el Practicum: entre la realidad y el deseo en el desempeño de la acción tutorial. Revista de Educación, 354, 155-181. https://www.educacionfpydeportes.gob.es/revista-de-educacion/numeros-revista-educacion/numeros-anteriores/2011/re354/re354-07.html
Martínez, J., & Ruiz, L. (2010). La evaluación desde los practicantes del Programa de Educación Física, Recreación y Deportes de la Universidad de Caldas. Revista Educación Física y Deporte, 29(1), 15-20. https://doi.org/10.17533/udea.efyd.7157
Martínez, N. (2011). La evaluación como instrumento de poder. Diá-Logos, 57(7), 5-22. https://www.revistas.udb.edu.sv/ojs/index.php/dl/article/view/210
Massot, I., Dorio, I., & Sabariego, M. (2014). Estrategias de recogida y análisis de la información. En R. Bisquerra (Ed.), Metodología de la investigación educativa (4ª ed., pp. 329-366). La Muralla.
Mendoza-Lira, M., & Covarrubias-Apablaza, C. (2014). Valoración del prácticum de los grados del magisterio desde la perspectiva de sus estudiantes. Revista Electrónica Educare, 18(3), 111-142. https://doi.org/10.15359/ree.18-3.7
Molina, V., & Cañas, E. (2019). El Diario Pedagógico como soporte de la acción transformativa de las prácticas en Educación Física. Revista de Estudios y Experiencias en Educación, 18(38), 183-194. https://doi.org/10.21703/rexe.20191838molina11
Monsalve, A., & Pérez, E. (2012). El diario pedagógico como herramienta para la investigación. Itinerario Educativo, 26(60), 117-128. https://doi.org/10.21500/01212753.1406
Montoya, N., González, E., Jaramillo, L., Pérez, C., & Hurtado, H. (2023). La evaluación en la clase de Educación Física desde la percepción de los estudiantes de secundaria. Revista Virtual Universidad Católica Del Norte, 68, 94-119. https://doi.org/10.35575/rvucn.n68a5
Montoya-Grisales, N., & González-Palacio, E. (2024). Conocimiento pedagógico del contenido de estudiantes de educación física colombianos en el prácticum. Estudios Pedagógicos (Valdivia), 47(2), 221-240. https://doi.org/10.4067/S0718-07052021000200221
Morán, P. (2007). Hacia una evaluación cualitativa en el aula. Reencuentro, 48, 9-19.
Moreno, S., López, D., & Chaverra, B. (2021). La educación física desde la perspectiva de los estudiantes. Un estudio de caso. Revista Ciencias de La Actividad Física UCM, 22(2), 1-12. https://doi.org/10.29035/rcaf.22.2.7
Muñoz-Sepúlveda, F., Moreno-Doña, A., Valencia-Peris, A., & Martos-García, D. (2025). Del rendimiento al esfuerzo y actitud: Enfoques evaluativos en educación física desde la experiencia docente. Movimento, 31, e31065. https://doi.org/10.22456/1982-8918.146871
Myers, M., & Newman, M. (2007). The qualitative interview in IS research: Examining the craft. Information and Organization, 17(1), 2-26. https://doi.org/10.1016/j.infoandorg.2006.11.001
Oliver-Álvarez, M., & Martos-García, D. (2023). La evaluación tradicional y sus consecuencias. Un caso en la Educación Física hegemónica. Cultura, Ciencia y Deporte, 18(58), 27-49. https://doi.org/10.12800/ccd.v18i58.1976
Panadero, E., & Brown, G. (2017). Teachers’ reasons for using peer assessment: positive experience predicts use. European Journal of Psychology of Education, 32(1), 133-156. https://doi.org/10.1007/s10212-015-0282-5
Peña, S., Toro, S., Osses, S., Pachón, J., & Hernández-Mosqueira, C. (2019). La Dimensión Conceptual del Conocimiento en Educación Física: Un estudio Binacional. Retos, 35, 170-175. https://doi.org/10.47197/retos.v0i35.63164
Porlán, R., & Martín, J. (2024). El diario del profesor. Un recurso para la investigación en el aula. Morata.
Pozo, J. (2003). Aprendizaje de contenidos y desarrollo de capacidades en la educación secundaria. En C. Coll (Ed.), Psicología de la instrucción: la enseñanza y el aprendizaje en la educación secundaria (3a ed., pp. 45-67). Ice/Horsori Universitat de Barcelona.
Prat, M., & Soler, S. (2003). Actitudes, valores y normas en la educación física y el deporte: reflexiones y propuestas didácticas. INDE.
Quilindo, V. (2023). Orientaciones curriculares de la educación física en Colombia: Una revisión sistemática. Cultura, Educación y Sociedad, 14(2), 157-178. https://doi.org/10.17981/cultedusoc.14.2.2023.08
Reddy, Y., & Andrade, H. (2010). A review of rubric use in higher education. Assessment & Evaluation in Higher Education, 35(4), 435-448. https://doi.org/10.1080/02602930902862859
Rodríguez, G., Flores, J., & García, E. (1996). Metodología de la investigación cualitativa. Aljibe.
Rodríguez-Negro, J., & Zulaika, L. (2016). Evaluación en Educación Física. Análisis comparativo entre la teoría oficial y la praxis cotidiana. Sportis. Scientific Journal of School Sport, Physical Education and Psychomotricity, 2(3), 421-438. https://doi.org/10.17979/sportis.2016.2.3.1448
Sandoval, C. (1996). Investigación cualitativa. Instituto Colombiano para el Fomento de la Educación Superior. http://biblioteca.udgvirtual.udg.mx/jspui/handle/123456789/2815
Santos-Calero, E., Zubillaga-Olague, M., & Cañadas, L. (2024). Procesos de coevaluación en la formación inicial del profesorado de Educación Física. Alteridad, 19(1), 22-33. https://doi.org/https://doi.org/10.17163/alt.v19n1.2024.02
Sarni, M., & Corbo, J. (2020). La evaluación en Educación Física: más allá del control social. Educación Física y Deporte, 39(1), 137-165. https://doi.org/doi.org/10.17533/udea.efyd.v39n1a07
Sicilia, A., Delgado, M., Sáenz-López, P., Manzano, J., Valrea, R., Cañadas, J., & Gutiérrez, M. (2006). La evaluación de aprendizajes en educación física. Diferencias en función del nivel educativo. Motricidad. European Journal of Human Movement, 17, 71-93. http://www.redalyc.org/articulo.oa?id=274220442006
Slingerland, M., Weeldenburg, G., & Borghouts, L. (2024). Formative assessment in physical education: teachers’ experiences when designing and implementing formative assessment activities. European Physical Education Review, 30(4), 620-637. https://doi.org/10.1177/1356336X241237398
Sonlleva, M., Martínez, S., & Monjas, R. (2018). Los procesos de evaluación y sus consecuencias. Análisis de la experiencia del profesorado de educación física. Estudios Pedagógicos (Valdivia), 44(2), 329-351. https://doi.org/10.4067/s0718-07052018000200329
Stake, R. (2010). Investigación con estudio de casos (5a ed.). Morata.
Stieg, R., Gamma, J., Chaverra, B., & Dos Santos, W. (2025). Evaluación y formación en educación física: Concepciones y proyecciones de futuras personas docentes en Colombia. Revista Actualidades Investigativas En Educación, 25(1), 1-35. https://doi.org/10.15517/aie.v25i1.60571
Strauss, A., & Corbin, J. (2002). Bases de la investigación cualitativa. Técnicas y procedimientos para desarrollar la teoría fundamentada. Universidad de Antioquia.
Talero, E., & Guarnizo, N. (2022). Las prácticas evaluativas de los docentes de educación física en Villavicencio. Retos, 44, 1082-1089. https://doi.org/10.47197/retos.v44i0.91995
Taylor, S., & Bogdan, R. (1987). Introducción a los métodos cualitativos de investigación. Paidós.
Topping, K. (1998). Peer assessment between students in colleges and universities. Review of Educational Research, 68(3), 249-276. https://doi.org/10.3102/00346543068003249
Toro-Suaza, C., & Chaverra-Fernández, B. (2022). ¿Cómo evalúan los profesores de Educación Física? Análisis de su acción evaluativa. RECIE. Revista Caribeña de Investigación Educativa, 6(1), 28-43. https://doi.org/10.32541/recie.2022.v6i1.pp28-43
Ureña, N., Ureña, F., Velandrino, A., & Alarcón, F. (2006). Resultados de un caso práctico de autoevaluación en educación física en la etapa de primaria. Apunts Educación Física y Deportes, 86, 22-33. http://www.redalyc.org/articulo.oa?id=551656959004
Velázquez, R., Hernández, J., Martínez, M., & Martínez De Haro, V. (2011). Educación Física y conocimiento teórico-conceptual: estudio trans-cultural en Argentina, Brasil y España. Revista de Educación, 356, 653-675. https://doi.org/10-4438/1988-592
Yin, R. (2003). Case study research: design and methods (Vol. 5). Sage.
Cómo citar: Muriel Echavarría, J. M., Montoya Palacio, A. F., Gómez Torres, M., Giraldo Ruiz, C., Patiño Martínez, N., Motato Bermúdez, J. P., Tabares Betancur, S., Giraldo Villa, B. C., Chaverra Fernández, B. E., Bustamante Castaño, S. A., & González Palacio, E. V. (2026). ¿Cómo evalúan los maestros en formación de educación física? El caso de los estudiantes de la Licenciatura en Educación Física de la Universidad de Antioquia. Páginas de Educación, 19(1), e4886. https://doi.org/10.22235/pe.v19i1.4886
Disponibilidad de datos: El conjunto de datos que apoya los resultados de este estudio no se encuentra disponible.
Financiamiento: Este estudio no recibió ninguna financiación.
Conflicto de interés: Los autores declaran no tener ningún conflicto de interés.
Editora científica responsable: Dra. Alejandra Balbi.
Páginas de Educación, 19(1)
enero - junio
10.22235/pe.v19i1.4886