Páginas de Educación, 18(2)
julio-diciembre 2025
10.22235/pe.v18i2.4529
Artículos
Evaluación de la autorregulación docente: validación y perfiles en formación inicial
Assessing teacher self-regulation: validation and profiles in initial training
Avaliação da autorregulação docente: validação e perfis na formação inicial
Carina Eiroa Eiroa1 ORCID: 0000-0003-3990-4886
Daniel Trías Seferian2 ORCID: 0000-0003-1274-9134
Nigel Manchini3 ORCID: 0000-0002-1221-9259
Valentina Ronqui4 ORCID: 0000-0002-8676-1518
1 Universidad Católica del Uruguay, Uruguay, [email protected]
2 Universidad Católica del Uruguay, Uruguay
3 Consejo de Formación en Educación, Uruguay
4 Universidad Católica del Uruguay, Uruguay
Resumen:
Comprender cómo los futuros docentes autorregulan sus actividades de
enseñanza es fundamental para fortalecer la calidad educativa. Evaluar este
proceso representa un desafío, especialmente en la formación inicial, donde su
desarrollo es esencial. Este estudio instrumental tuvo como objetivo validar el
Cuestionario de Evaluación de la Autorregulación Docente en estudiantes de
magisterio en Uruguay. Participaron 175 estudiantes de un instituto de
formación docente en Maldonado (94 % mujeres; M = 27.6 años) que
realizaban prácticas preprofesionales. Además del cuestionario de
autorregulación docente, se administró un cuestionario de bienestar docente.
Los análisis realizados apuntaron a recoger evidencias de validez de constructo
y convergente, y a explorar perfiles de autorregulación docente. Los resultados
sugieren la validez del modelo factorial de la escala original, con un factor
de segundo orden (autorregulación) y tres factores de primer orden:
disposición, desempeño y autoevaluación. En general, las escalas y subescalas
mostraron indicadores aceptables de fiabilidad. Se hallaron correlaciones
significativas y positivas entre autorregulación docente y bienestar docente.
El análisis de conglomerados permitió identificar perfiles correspondientes a
niveles altos, medios y bajos de autorregulación docente, que mostraron
variabilidad interna. Los resultados presentan al cuestionario como un
instrumento válido para evaluar la autorregulación docente en la formación
inicial. La relación con el bienestar docente resalta la importancia de la
autorregulación docente en el desarrollo de intervenciones orientadas a mejorar
la calidad educativa.
Palabras clave: autorregulación; bienestar; formación docente; estudiantes de magisterio; evaluación educativa.
Abstract:
Understanding how future teachers self-regulate
their teaching activities is essential for strengthening educational quality.
Assessing this process is challenging, especially in initial teacher training,
where developing it is crucial. This instrumental study aimed to validate the
Teacher Self-Regulation Assessment Questionnaire among pre-service teacher
education students in Uruguay. A total of 175 students from a teacher training
institute in Maldonado participated (94 % women; M = 27.6 years), all
undertaking pre-professional practice. In addition to the teacher
self-regulation questionnaire, a teacher well-being questionnaire was
administered. The analyses aimed to gather evidence of construct and convergent
validity and to explore teacher self-regulation profiles. The results support
the validity of the factorial model of the original scale, with a second-order
factor (self-regulation) and three first-order factors: forethought,
performance, and self-reflection. The scales and subscales showed acceptable
reliability indicators. Significant positive correlations were found between
teacher self-regulation and teacher well-being. Cluster analysis identified
profiles corresponding to high, medium, and low levels of teacher
self-regulation, showing internal variability. The results suggest that the
questionnaire is a valid instrument for assessing teacher self-regulation in
initial teacher training. The relationship with teacher well-being highlights
the importance of teacher self-regulation in developing interventions aimed at
improving educational quality.
Keywords: self-regulation; well-being; teacher education; student teachers; educational assessment.
Resumo:
Compreender como os futuros docentes autorregulam
suas atividades de ensino é fundamental para fortalecer a qualidade
educacional. Avaliar esse processo representa um desafio, especialmente na
formação inicial, em que seu desenvolvimento é essencial. Este estudo
instrumental teve como objetivo validar o Questionário de Avaliação da
Autorregulação Docente em estudantes de magistério no Uruguai. Participaram 175
estudantes de um instituto de formação docente em Maldonado (94 % mulheres; M
= 27,6 anos), que realizavam práticas pré-profissionais. Além do questionário
de autorregulação docente, foi aplicado um questionário de bem-estar docente.
As análises realizadas visaram coletar evidências de validade de construto e
convergente, além de explorar perfis de autorregulação docente. Os resultados
sugerem a validade do modelo fatorial da escala original, com um fator de
segunda ordem (autorregulação) e três fatores de primeira ordem: disposição,
desempenho e autoavaliação. Em geral, as escalas e subescalas apresentaram
indicadores aceitáveis de confiabilidade. Foram encontradas correlações
significativas e positivas entre autorregulação docente e bem-estar docente. A
análise de conglomerados permitiu identificar perfis correspondentes a níveis
altos, médios e baixos de autorregulação docente, que, por sua vez,
apresentaram variabilidade interna. Os resultados apresentam o questionário
como um instrumento válido para avaliar a autorregulação docente na formação
inicial. A relação com o bem-estar docente destaca a importância da
autorregulação docente no desenvolvimento de intervenções voltadas para
melhorar a qualidade educacional.
Palavras-chave: autorregulação; bem-estar; formação docente; estudantes de magistério; avaliação educacional.
Recibido: 17/03/2025
Implicaciones prácticas
- El instrumento puede utilizarse para medir estrategias de autorregulación docente en contexto de formación y práctica preprofesional. Estas medidas pueden ser de utilidad para quienes forman docentes, quienes toman decisiones y para el propio estudiantado.
- Este cuestionario podría ser una herramienta útil para favorecer la reflexión metacognitiva del estudiantado de formación docente al orientar esa reflexión hacia la regulación de las propias actividades de enseñanza. La etapa inicial del desarrollo profesional es especialmente fértil para la reflexión, ya que las prácticas de enseñanza tienen el fin de ser analizadas, reflexionadas y autoevaluadas.
- Dado que la autorregulación está vinculada con el bienestar docente, este cuestionario podría ser utilizado en el contexto de intervenciones orientadas a mejorar la calidad de vida y la satisfacción laboral del profesorado. La identificación de perfiles específicos de autorregulación podría permitir estrategias más adaptadas, lo que optimizaría el acompañamiento del desarrollo profesional.
Introducción
Comprender cómo los futuros docentes regulan su aprendizaje, sus actividades de enseñanza y su desempeño es fundamental para fortalecer la calidad educativa (Greene et al., 2024). La complejidad del trabajo docente requiere explorar en profundidad los procesos de autorregulación en relación con las demandas específicas de la enseñanza y la construcción del rol profesional a lo largo de la formación inicial (Rodríguez-Gómez et al., 2025), especialmente en el contexto latinoamericano (Cornejo Chávez et al., 2020). La formación docente debe entenderse en función del entorno en donde se desarrolla (Vaillant & Manso, 2022). Esto adquiere una relevancia particular en América Latina, donde es fundamental que se prepare al futuro profesorado para desenvolverse con eficacia en contextos muy diversos, particularmente en aquellos caracterizados por la vulnerabilidad (Yancovic & Escobar, 2022). En este marco, la evaluación de la autorregulación docente constituye un desafío, particularmente en la formación inicial, donde su desarrollo resulta crucial (Greene et al., 2024; Rodríguez-Gómez et al., 2025).
¿Para qué evaluar la autorregulación en la formación docente?
La formación inicial del cuerpo docente ha sido, durante décadas, uno de los desafíos centrales de las políticas educativas latinoamericanas (Vaillant, 2023). Fomentar instancias de formación que favorezcan un aprendizaje profundo a través de prácticas clave y espacios de intercambio reflexivo en que se valoren los procesos de autoformación parece ser una de las respuestas a ese desafío (Marcelo & Vaillant, 2018). Debido a que esas prácticas se desarrollan en un entorno en constante transformación, se torna necesario que sus agentes se detengan y las evalúen críticamente. El dinamismo presente en las escuelas requiere de profesionales que reflexionen, cuestionen e investiguen sobre su quehacer educativo (Ayuste González & Payá, 2024). En ese sentido, se ha señalado de forma reiterada que en la formación docente “se deberían encontrar y habilitar espacios que superen las prácticas rutinarias e inviten a generar alternativas que, mediadas por la reflexión didáctica, funcionen como andamiaje para nuevas formas de enseñar” (Umpiérrez Oroño & Cabrera, 2020, p. 143).
Considerando el potencial asociado a la retroalimentación y colaboración entre investigadores y docentes (Peel, 2021), surge la necesidad de tender más puentes entre la formación docente, las prácticas que se llevan a cabo en los contextos educativos y la investigación (Vaillant & Marcelo, 2021). Como se plantea en el informe del Instituto Nacional de Evaluación Educativa (INEEd, 2016), la formación docente es de vital importancia, ya que incide en forma directa tanto sobre el nivel educativo del estudiantado como en el desarrollo de los centros escolares.
A nivel local, el Plan de Formación de Maestro de Educación Primaria de Uruguay tiene entre sus objetivos “facilitar la participación del estudiante en la construcción de conocimiento, como una característica singular de la educación terciaria, orientada a la autonomía académica del futuro profesional docente” (Consejo de Formación en Educación [CFE], 2022, p. 11) y que se desarrollen como investigadores a partir de las propias prácticas. En dicho plan se propone una formación que brinde a los educadores la base para “la toma de decisiones flexible y crítica, logrando una especial articulación entre los saberes académicos necesarios, su práctica profesional y los escenarios cambiantes” (CFE, 2022, p. 16). Se espera que el estudiantado de magisterio pueda supervisar la efectividad de su aprendizaje, de sus prácticas y utilizar esa información en clave de retroalimentación para su desempeño preprofesional. Esto supone una contribución significativa a sus posibilidades de aprender que es reconocida entre las competencias docentes necesarias para la innovación educativa (Karlen, Hirt et al., 2023).
En este escenario, la autorregulación docente concita interés al ofrecer la posibilidad de seguir aprendiendo para construir ese andamiaje. De ahí que estudios recientes a nivel regional e internacional (Karlen, Hirt et al., 2023; Rodríguez-Gómez et al., 2025; Sáez-Delgado, López-Angulo et al., 2022; Sáez-Delgado, Lobos-Peña et al., 2023) han focalizado en su impacto en la calidad de la enseñanza, en las prácticas en el aula y en el aprendizaje del estudiantado.
Como afirman Anijovich y Capelletti (2018), la investigación y la evaluación dan información acerca de aquello que cotidianamente permanece oculto por no estar sistematizado, lo que permite “identificar con más precisión cómo y sobre qué aspectos reflexionan los y las docentes, y qué dispositivos contribuyen o son provocadores de este proceso para la formación docente” (p. 79). Para identificar con precisión cómo evaluar, primero es necesario hacer foco y definir qué se busca evaluar.
¿Qué implica evaluar la autorregulación docente?
La autorregulación docente hace referencia a los procesos psicológicos que pone en marcha el docente para dirigir su conducta, emoción, motivación y cognición para alcanzar los objetivos pedagógicos fijados (Sáez-Delgado, López-Angulo et al, 2022). En consecuencia, la autorregulación docente puede verse como un proceso activo en el que los educadores dirigen y mantienen su metacognición, emoción, motivación y estrategias para una instrucción efectiva. Esta concepción emerge de la tradición de investigación en aprendizaje autorregulado (Dan et al., 2025; Karlen, Hertel et al., 2024), considerando las particularidades de la tarea docente y el contexto de enseñanza (Trías, Eiroa et al., 2023). Desde esa base se considera a la autorregulación como un proceso cíclico (Sáez-Delgado, López-Angulo et al., 2022; Zimmerman, 2013) que contempla: la planificación y la definición de los objetivos de las actividades docentes; la supervisión y el monitoreo de la actividad docente; la autoevaluación de la propia docencia.
La evidencia sugiere que, para lograr ser efectivos en su enseñanza de la autorregulación, los docentes tienen que alcanzar niveles de competencia en el aprendizaje autorregulado (Karlen, Hertel et al, 2024; Kramarski, 2018; Kramarski & Kohen, 2017; Sacilotto & Boruchovitch, 2024; Shilo & Kramarski, 2019). Es decir, para enseñar autorregulación es necesario que los docentes reflexionen sobre sus propios aprendizajes y puedan aplicar lo que saben acerca de sus modos de aprender a sus formas de enseñar. La autorregulación de los propios aprendizajes debería convertirse en un hábito desde su formación inicial para que los procesos cíclicos de metacognición y motivación se vuelvan parte de sus pensamientos y acciones (Fernández-Ortube et al., 2024; Kramarski & Kohen, 2017). Más aún, que hayan transitado este proceso como aprendices y lo puedan transferir a su enseñanza facilita que también sus estudiantes se impliquen en procesos de autorreflexión y los internalicen. De este modo, pueden considerarse tres componentes de la autorregulación docente en interacción dinámica y cíclica configurando un triple espiral que entrelaza la enseñanza de estrategias de aprendizaje autorregulado, la regulación del propio aprendizaje y la regulación de las actividades de enseñanza ejerciendo el rol docente (Kramarski & Heaysman, 2021).
Este último aspecto ha recibido menor atención de la investigación en autorregulación hasta el momento, aunque lo requiere dada su contribución a la calidad de la docencia como al bienestar docente (Zhou et al., 2024). En ese sentido, los trabajos experimentales (Davis & Hadwin, 2021), de revisión sistemática de Rodríguez et al. (2022) y de metaanálisis de van Genugten et al. (2016) muestran —con estudiantado de distintos niveles— cómo las estrategias de autorregulación del aprendizaje se encuentran relacionadas con menores niveles de estrés, afecto negativo y conductas internalizantes, así como una mayor satisfacción con la vida, afecto positivo y autoestima. Trabajos como el de Mattern y Bauer (2014) muestran que es razonable extrapolar esta relación entre autorregulación y bienestar específicamente en el contexto de la autorregulación del profesorado.
La autorregulación docente, además de mejorar su capacidad de ayudar a sus estudiantes a autorregularse (Greene et al., 2024), puede redundar positivamente en su aprendizaje (Karlen, Hertel et al., 2024). Por ejemplo, los docentes que muestran mayores niveles de planificación de sus preguntas en clase comprometen de forma más activa a sus estudiantes (Tran & Capps, 2024). Por otra parte, quienes se enfrentan a desafíos importantes a la hora de atender las necesidades y fortalezas de sus estudiantes, no siempre logran atenderlas en la planificación e implementación de sus propuestas (INEEd, 2025).
¿Cómo evaluar la autorregulación docente?
La evaluación de la autorregulación constituye un desafío vigente para la investigación en la temática (Cleary & Russo, 2023; Greene et al., 2024). Para la evaluación de la autorregulación docente se requieren instrumentos diseñados específicamente, que atiendan las características del ejercicio del rol profesional. Como puede verse en la Tabla 1, elaborada a partir de Fernández-Ortube et al. (2024) y Pérez-Pereira (2022), en el último período se ha utilizado un abanico amplio de instrumentos de autorreporte. Al revisar en detalle, sin embargo, se observa que en su mayoría se encuentran orientados al aprendizaje autorregulado y son escasos los que indagan sobre la actividad docente.
Tanto la revisión de Fernández-Ortube et al. (2024) como la de Pérez-Pereira (2022) sugieren una amplia dispersión en el uso de instrumentos, aunque existe una cierta convergencia en torno al Metacognitive Awareness Inventory (MAI), una herramienta que evalúa ocho subcomponentes y dos factores generales —conocimiento y regulación metacognitiva—, que ha sido utilizada en distintos estudios internacionales (Duman & Semerci, 2019; Gutiérrez de Blume et al., 2024; Hughes & Partida, 2020; Kramarski & Kohen, 2017; Pantiwati & Husamah, 2017). En el conocimiento metacognitivo se describen tres tipos de conocimiento: declarativo, procedimental y condicional; mientras que en la regulación metacognitiva se destacan las habilidades de planificación, monitoreo y evaluación. Si bien el MAI resulta un antecedente relevante para evaluar la conciencia metacognitiva, y existen versiones en español (Gutiérrez de Blume et al., 2024), lo hace en forma general sin poner el foco en la actividad docente. Existe una versión adaptada para docentes (Balcikanli, 2011), que ha resultado ser un instrumento válido para evaluar la conciencia metacognitiva en docentes, originalmente redactado en lengua turca.
Tabla 1: Sinopsis de instrumentos de evaluación de autorregulación en docentes


Nota: Elaboración propia a partir de trabajos publicados en la última década revisados por Fernández-Ortube et al. (2024) y trabajos realizados en Latinoamérica revisados por Pérez-Pereira (2022).
En el contexto regional, la revisión sistemática de la autorregulación docente realizada por Pérez-Pereira (2022), recoge 17 artículos que evaluaban la autorregulación docente en muestras latinoamericanas en el período comprendido entre 2005 y 2022. De ella emerge que las escalas tipo Likert fueron la forma más utilizada en las investigaciones, sin que aparezca un instrumento que tenga amplia utilización. Entre los cuestionarios que se reportan, el utilizado por Sáez-Delgado, López-Angulo et al. (2022) resulta particularmente interesante, ya que se centra específicamente en la autorregulación docente atendiendo las particularidades del contexto de enseñanza y ejercicio del rol profesional. Su extensión es breve (15 ítems), lo cual facilita su administración. Y ofrece, además de una puntuación total, puntuaciones independientes para tres dimensiones que siguen un esquema de fases similar al propuesto por Zimmerman en su modelo cíclico. Esto posibilita el diálogo con varias investigaciones realizadas en contextos educativos en Uruguay que han utilizado ese modelo (Ronqui et al., 2024; Trías, Mels Auman et al., 2021). El objetivo principal de este estudio instrumental es validar el Cuestionario de Autorregulación Docente (Sáez-Delgado, López-Angulo et al., 2022) para su aplicación en estudiantes de magisterio en Maldonado, Uruguay. Para ello, se plantean los siguientes objetivos específicos: (1) aportar evidencias de validez de constructo de la escala y validez convergente con la escala de bienestar docente, (2) evaluar la consistencia interna mediante coeficientes de fiabilidad para la escala y sus subescalas, y (3) describir los perfiles de autorregulación docente en una muestra de estudiantes de formación inicial en Maldonado, Uruguay. Este estudio busca contribuir al desarrollo de herramientas válidas y confiables para evaluar la autorregulación docente, promoviendo su comprensión teórica y su aplicación en la formación inicial. Asimismo, sus hallazgos pueden resultar valiosos para estudiantes, docentes y tomadores de decisión al fortalecer la investigación en este campo tanto a nivel nacional como internacional.
Método
Diseño
Se utilizó un diseño instrumental, cuantitativo, transeccional de tipo no experimental.
Participantes
La muestra estuvo integrada por 175 sujetos (94 % mujeres; Medad = 27.6, DEedad = 7.92, rango = 19-52), estudiantes de magisterio (131 maestro/a común, 44 maestro/a en primera infancia) de un instituto de formación docente de Maldonado, Uruguay. La institución fue seleccionada por conveniencia, atendiendo a la disposición, el tamaño del centro y su similitud con otros centros de formación docente. Se incluyeron en la convocatoria aquellos estudiantes que se encontraban realizando su práctica docente (35 estudiantes de cuarto, 71 estudiantes de tercero, 69 de segundo). A partir de segundo año el estudiantado debe cumplir con 1500 horas (100 créditos) del trayecto de Didáctica y Práctica Preprofesional en escuelas comunes. Realizan un pasaje de algunos meses por distintos grados como maestros practicantes acompañados de un maestro adscripto, que es el titular del grupo y debe acompañarlos en el aprendizaje. Estas prácticas implican planificar y llevar adelante actividades de enseñanza específicas en el aula, que luego son analizadas y evaluadas en conjunto con sus docentes formadores y pares. La muestra representa al 61.40 % de estudiantes del centro en esa situación. El tamaño muestral se definió considerando el criterio habitualmente utilizado de 10 participantes por cada ítem en la escala (Morgado et al., 2018).
Instrumentos
Se utilizaron los siguientes instrumentos:
Cuestionario de Autorregulación Docente (Sáez-Delgado, López-Angulo et al., 2022): indaga en las propias estrategias de autorregulación en el ejercicio de la docencia en distintos niveles, en relación con las actividades y los objetivos pedagógicos planteados. Está compuesto por 15 ítems tipo Likert, que se puntúan considerando la frecuencia del 1 (nunca) al 7 (siempre). Se organiza en tres subescalas con cinco ítems cada una: a) disposición (Ej.: “Establezco metas a corto y largo plazo para mejorar mi docencia”); b) desempeño (Ej.: “Monitoreo la ejecución de mis recursos profesionales y los ajusto si es necesario”); c) autoevaluación (Ej.: “Autoevalúo si mis estrategias de enseñanza fueron efectivas”). El cuestionario ha sido desarrollado y validado en un contexto lingüístico-cultural similar al contexto de aplicación, además se consultó con expertos por eventuales diferencias lingüísticas y sobre su pertinencia para el ámbito de la formación de magisterio. En estudios previos, Sáez-Delgado, López-Angulo et al. (2022) reportan valores superiores a .80 de alpha de Cronbach tanto en la escala completa y en las subescalas; con muy buenos indicadores de ajuste para un modelo factorial de segundo orden con tres factores de primer orden (χ² = 206.38; CFI = 0.996; TLI = 0.995; RMSEA = 0.049).
Cuestionario de Bienestar Docente (Collie et al., 2015): evalúa la percepción de los docentes acerca del impacto de aspectos centrales de su quehacer pedagógico en su bienestar. Se trata de una medida que considera los ámbitos específicos de la docencia (Fox et al., 2023). Se utilizó la versión adaptada al castellano (Dávila-Ramírez et al., 2023). Consiste en una escala tipo Likert de 16 ítems, que los participantes responden indicando su grado de acuerdo en una escala de 1 (Totalmente en desacuerdo) a 5 (Totalmente de acuerdo). El instrumento se organiza en tres subescalas: a) Carga de Trabajo (Ej.: “Las tareas de registro, preparación de informes y otras relacionadas con la práctica me producen mucho cansancio”); b) Bienestar organizacional (Ej.: “La buena comunicación entre todos es algo que me hace sentir a gusto en mi trabajo”); c) Bienestar en la interacción con el estudiantado (Ej.: “El vínculo que mantengo con los estudiantes me produce satisfacción”). En estudios previos con poblaciones docentes, se han reportado adecuadas propiedades psicométricas. La consistencia interna de la escala total y de las subescalas presenta coeficientes alfa superiores a .80, lo que indica altos niveles de confiabilidad, similares a los reportados por Collie et al. (2015) y Dávila-Ramírez et al. (2023).
Procedimiento
La administración de los cuestionarios se realizó en las horas y el espacio de clase regulares, al inicio del segundo semestre del año académico 2024. Antes de participar, los estudiantes de formación docente accedieron al consentimiento informado disponible en la plataforma del Sistema de Información y Seguimiento del Bienestar Psicológico en contextos educativos (Zenteno-Osorio & Leal-Soto, 2023). Solo quienes aceptaron las condiciones pudieron continuar con el cuestionario. Los participantes utilizaron sus dispositivos celulares o computadoras para completar las preguntas en la plataforma. Las consignas se presentaron tanto de forma escrita en la plataforma como oralmente por dos investigadoras del equipo. Estas investigadoras tomaron nota de preguntas, comentarios y aspectos destacados durante la administración con el fin de contextualizar el proceso. El estudio contó con la aprobación del Comité de Ética de la Universidad Católica del Uruguay (Resolución 240416) y se adhirió a las directrices de la Declaración de Helsinki para la investigación en seres humanos.
Análisis de datos
Los datos fueron explorados mediante estadísticos descriptivos, métodos gráficos y la prueba Kolmogorov-Smirnov (K-S). Considerando estas exploraciones, se utilizaron pruebas no paramétricas y estimadores robustos. Para los análisis factoriales se eliminan outliers, considerando como tales aquellas puntuaciones con z > 3 o z < -3 en la puntuación total de las escalas, de acuerdo a los criterios preregistrados y alineados con los propuestos por Tabachnick y Fidell (2014). Para evaluar las propiedades psicométricas de las escalas, se realizó un análisis factorial confirmatorio (AFC) utilizando tres modelos: a) un modelo factorial global con todos los ítems cargando en un único factor de autorregulación; b) un modelo factorial de segundo orden con tres factores de primer orden (validado por Sáez-Delgado, López-Angulo et al., 2022); c) un modelo bifactorial eliminando los primeros cinco ítems de la escala. Considerando la naturaleza ordinal de los datos y su distribución no normal (Li, 2020; Tarka, 2017) y siguiendo el antecedente de Sáez-Delgado, López-Angulo et al. (2022), se utilizó el estimador DWLS (Diagonally Weighted Least Squares) en su variante robusta WLSMV (WeightedLeast Squares Means and Variance adjusted). Como medidas de la bondad de ajuste (Rosseel, 2012), se utilizaron las versiones robustas de χ²/gl, CFI (Comparative Fit Index), TLI (Tucker Lewis Index), RMSEA (Root Mean Square Error of Approximation) y SRMR (Standardized Root Mean Square Residual). La interpretación se hizo siguiendo los criterios propuestos por Hu y Bentler (1999): RMSEA y SRMR < .08 aceptable, < .05 excelente; CFI y TLI > .90 aceptable, > .95 excelente. Se calcularon los coeficientes alpha de Cronbach (α) y omega de McDonald (⍵) y se determinaron correlaciones utilizando el coeficiente rho de Spearman.
Para determinar los perfiles de autorregulación, se realizó un análisis de conglomerados no jerárquico utilizando k-medias (k-means). Diversos estudios que han abordado los perfiles de aprendizaje autorregulado (ej., Ainscough et al., 2019; Cleary et al., 2021; Li et al., 2020; Song et al., 2024; Valle et al., 2008) identifican, por un lado, un número reducido de perfiles que reflejan la puntuación general de autorregulación (típicamente, dos o tres perfiles de alto, medio y bajo nivel) y, por otro lado, un número mayor de perfiles de mayor interpretabilidad, cuya caracterización varía sustancialmente dependiendo tanto del enfoque teórico como del procedimiento utilizado. Considerando estos antecedentes, el número de conglomerados (k) se determinó tras realizar una exploración cuantitativa y gráfica buscando minimizar el valor de WSS (Within-Cluster Sum of Squared Errors) y maximizar el coeficiente de silueta (Kassambara, 2017) para captar, por un lado, un número reducido de perfiles generales y, por otro, un número mayor de perfiles. Se realizaron pruebas Kruskal-Wallis para determinar la existencia de diferencias entre los perfiles en autorregulación y en bienestar docente, utilizando η2 como medida del tamaño del efecto (Tomczak & Tomczak, 2014), y con comparaciones por pares realizadas utilizando el test de Dunn con corrección Bonferroni (Ogle et al., 2023). Estos análisis se realizaron en R (R Core Team, 2021), utilizando los desarrollos de Kassambara (2017), Revelle (2022), Rosseel (2012), Wickham et al. (2019) y el proyecto Jamovi (Jamovi Project, 2024).
Transparencia y accesibilidad de los datos
El preregistro, realizado antes de la recolección de los datos, comprende el tratamiento de outliers, los modelos a y b, los criterios para definir conglomerados, los análisis y los criterios de interpretación (https://osf.io/368b2). Los datos y materiales, los códigos analíticos y los materiales suplementarios pueden encontrarse en OSF (https://osf.io/5nfbq).
Resultados
En la Tabla 2 se presentan los estadísticos descriptivos y fiabilidad de las distintas escalas y subescalas consideradas.
Tabla 2: Estadísticos descriptivos y fiabilidad (n = 175)

Análisis de ítems
En general, como se observa en la Tabla 3, los ítems se comportan de forma aceptable a buena, con medias algo superiores a la media de la escala y desvíos estándar superiores a 1 (Carretero-Dios & Pérez, 2005). Su distribución no se comporta como normal. Todos los ítems superan el valor .30 de correlación con la escala total. Los ítems 4 y 5 correspondientes a la subescala de disposición presentan menor variabilidad de respuestas, los valores más bajos de correlación con la subescala y escala total.
Tabla 3: Estadísticos descriptivos (n = 175)

Nota: Cor. sub.: coeficiente de correlación (rho de Spearman) ítem-subescala; Cor. tot.: correlación ítem-escala total; DIS: Disposición para el rol docente; DES: Desempeño en el rol docente; AE: Autoevaluación en el rol docente. ** p < .001
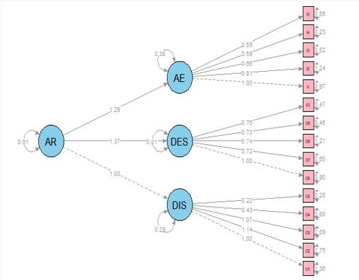
Validez de constructo
Los indicadores de ajuste de los tres modelos puestos a consideración son de muy buenos a excelentes (Tabla 4). En la Figura 1 se presenta el modelo b: un modelo factorial de segundo orden con tres factores de primer orden.
Figura 1: Modelo b

Tabla 4: Bondad de ajuste de los modelos (n = 173)

Validez convergente
La correlaciones significativas y positivas entre autorregulación docente y bienestar docente, con su medida general y sus tres subescalas, aportan evidencia sobre la validez convergente (Tabla 5).
Tabla 5: Correlaciones (n = 173)

Análisis de perfiles
El análisis utilizando métodos gráficos y cuantitativos, así como los antecedentes, sugiere k = 3 y k = 8 como el número de conglomerados con mayor coeficiente de silueta y menor WSS. Como puede observarse en la Figura 2 y en la Tabla 6, k = 3 capta de manera general el nivel de puntuación en autorregulación docente; pueden interpretarse, por lo tanto, como conglomerados de bajo, medio y alto nivel. Los perfiles identificados con k = 8, por otro lado, permiten observar la diversidad de perfiles internos a cada uno de estos niveles. Por ejemplo, aunque en los conglomerados e y f la mayor parte de los sujetos se encuentran en el conglomerado de medio nivel (71 % y 60 %, respectivamente), sus puntuaciones en las sub-escalas son cuasi simétricas: mientras el conglomerado e muestra puntuaciones mayores en DIS y menores en AE, el conglomerado f muestra puntuaciones mayores en AE y menores en DIS.
Los resultados sugieren que, con k = 3, los perfiles muestran un adecuado valor en el coeficiente de silueta, con únicamente 8 casos con sil < 0 y un valor de WSS de 161.9. La prueba Kruskal-Wallis indica diferencias significativas en el puntaje de ARD (χ²(gl= 2)= 144.1, p < .001, η2 = 0.82). Los resultados del test de Dunn (con corrección Bonferroni) indican la existencia de diferencias significativas (p < .001) entre los tres perfiles. Al respecto de las diferencias en BD, los resultados indican la existencia de diferencias significativas (χ²/gl = 2) = 15.4, p < .001, η2 = 0.078). Los resultados del test de Dunn (con corrección Bonferroni) indican la existencia de diferencias entre el perfil medio y alto (p = .01) y entre el bajo y el alto (p = .002).
Con k = 8, los perfiles muestran un adecuado valor en el coeficiente de silueta, con únicamente 3 casos con sil < 0 (pertenecientes al clúster medio) y un valor de WSS de 83.6, con diferencias significativas en el puntaje de ARD (χ²/gl = 7) = 159, p < .001, η2 = 0.91). Los resultados del test de Dunn (con corrección Bonferroni) indican la existencia de diferencias significativas (p < .001) entre los tres perfiles. Al respecto del BD, la prueba Kruskal-Wallis indicó la existencia de diferencias significativas (χ²/gl= 2) = 28, p < .001, η2 = 0.12). Dado el escaso número de sujetos en cada perfil, no se realizaron comparaciones por pares.
Figura 2: Perfiles de autorregulación docente

Nota: DIS: Disposición para el rol docente; DES: Desempeño en el rol docente; AE: Autoevaluación en el rol docente. Los valores de la escala se encuentran estandarizados.
Tabla 6: Análisis de conglomerados

Nota: congl: Conglomerado. DIS/DES/AE/BD M (DE): Media y Desviación Estándar de cada conglomerado en la escala de BD y las subescalas de ARD. sil: coeficiente de silueta. sil < 0: sujetos con coeficiente de silueta menor a 0. bajo/medio/alto: para cada conglomerado con k = 8, el porcentaje de sujetos asignados al perfil bajo, medio y alto nivel en k = 3.
Discusión
El Cuestionario de Evaluación de la Autorregulación Docente (Sáez-Delgado, López-Angulo et al., 2022) demuestra muy buenas propiedades psicométricas, evidencia buenos niveles de fiabilidad e indicadores de validez, equivalentes a los reportados por Sáez-Delgado, López-Angulo et al. (2022). Los análisis confirman la estructura del instrumento, compuesta por tres subescalas (disposición, desempeño y autoevaluación), que se alinea con modelos teóricos previos sobre el aprendizaje autorregulado (Zimmerman, 2013). Su diseño contribuye a una comprensión más detallada de la regulación de la práctica docente, lo que permite evaluar no solo el nivel general de autorregulación, sino también las estrategias específicas que docentes en formación emplean para planificar, ejecutar y reflexionar sobre su práctica.
El análisis de conglomerados ha mostrado que el instrumento permite trascender los estudios basados en variables aisladas y contribuye a la identificación de perfiles diferenciados de autorregulación. Al igual que en estudios anteriores (Ainscough et al., 2019; Cleary et al., 2021; Li et al., 2020; Song et al., 2024; Valle et al., 2008), los resultados sugieren que es posible identificar perfiles con niveles altos, medios y bajos de autorregulación docente. A su vez, también sugieren que una solución con mayor cantidad de perfiles habilita a identificar diversidad interna dentro de estos perfiles generales, profundizando en un enfoque centrado en la persona (García, 2023). Esto resulta sugerente para el diseño de intervenciones formativas más ajustadas a las necesidades individuales del futuro cuerpo docente, lo que permite estrategias de acompañamiento y desarrollo profesional más eficaces (Fernández-Ortube et al., 2024). En este sentido, los perfiles identificados podrían vincularse con distintas trayectorias de aprendizaje dentro de la formación docente, lo que abre la posibilidad de adaptar los procesos de enseñanza según el nivel de autorregulación predominante en cada grupo.
El enfoque del cuestionario en aspectos metacognitivos de la tarea docente representa un avance en la comprensión de la regulación de la propia enseñanza. No obstante, para comprender y fomentar el desarrollo integral de la autorregulación docente, es fundamental incorporar también la dimensión del docente como aprendiz y como facilitador del desarrollo autorregulatorio de sus estudiantes. Además, se podría ampliar el instrumento para incluir la regulación de los aspectos afectivos del rol docente, dada su influencia en el desempeño y el bienestar profesional. En línea con la literatura reciente (Karlen, Hertel et al., 2024; Zhou et al., 2024), la regulación emocional emerge como un componente esencial en la adaptación docente a contextos cambiantes y altamente demandantes.
Estos hallazgos subrayan la utilidad del instrumento en contextos de formación inicial del profesorado. A menudo, el análisis de las propias prácticas no se realiza de forma sistemática y depende en parte del docente de didáctica. Por lo tanto, este cuestionario puede funcionar como pauta para sistematizar el análisis y la reflexión: elementos centrales de la práctica docente durante la formación inicial. Una vez que los docentes egresan, será más difícil que puedan tener los tiempos y los espacios para analizar y reflexionar sobre sus prácticas de forma sistemática y constante.
La integración de diferentes perfiles de autorregulación en el análisis de la práctica docente no solo contribuye a una evaluación más completa, sino que también allana el camino para diseñar intervenciones formativas que promuevan el desarrollo profesional y el bienestar docente. En este sentido, la autorregulación docente puede ser clave en la articulación de saberes académicos, la práctica profesional y las demandas cambiantes del contexto educativo. La integración de un modelo de ocho perfiles permite identificar, dentro de cada uno de los niveles generales, a estudiantado que se vería beneficiado con intervenciones focalizadas: por ejemplo, el estudiantado del perfil e podría beneficiarse de intervenciones que ponen el foco en la fase de autoevaluación, mientras que el estudiantado de perfil f podría beneficiarse de intervenciones que enfaticen la preparación y disposición para la carrera. Este tipo de identificación puede volver más eficientes a las intervenciones de enseñanza directa de la autorregulación (Fernández-Ortube et al., 2024).
Limitaciones y prospectiva
Dado que se trata de un cuestionario de autoinforme, implica una reflexión consciente por parte de las personas participantes al responder, lo que conlleva sesgos y limitaciones en la evaluación de estrategias (Schellings & van Hout-Wolters, 2011). La evaluación de la autorregulación sigue siendo un desafío metodológico vigente (Greene et al., 2024), y se recomienda complementar con otras metodologías, como entrevistas, análisis de rastros digitales o estudios observacionales. No obstante, un cuestionario como este sigue siendo una herramienta valiosa para evaluar de manera rápida y masiva los pensamientos y sentimientos de los docentes sobre su regulación de la enseñanza, cuestiones difíciles de captar mediante métodos implícitos (Corneille & Gawronski, 2024).
Si bien la muestra utilizada no es representativa a nivel nacional, su selección en un centro de formación docente de Maldonado permite inferencias preliminares sobre la aplicabilidad del instrumento en este contexto. Futuros estudios podrían ampliar la investigación a una muestra más diversa, que incluya docentes en ejercicio y de distintos niveles educativos, así como explorar su aplicabilidad en la formación del profesorado de educación secundaria.
Con respecto a las dimensiones evaluadas, aunque los indicadores de ajuste son adecuados, la subescala de disposición presenta los niveles más bajos de fiabilidad y algunos ítems con escasa variabilidad. Sería conveniente indagar mediante entrevistas o grupos focales sobre posibles reformulaciones de los ítems, así como considerar la inclusión de nuevos ítems para mejorar la fiabilidad de esta subescala.
Conclusiones
En primer lugar, el instrumento analizado muestra propiedades psicométricas que sugieren su validez para evaluar la autorregulación docente en ámbitos de formación inicial. Constituye un recurso interesante para avanzar en la investigación sobre autorregulación, así como su incorporación en etapas significativas del proceso de formación docente.
En segundo lugar, es un paso importante considerar la autorregulación de las propias actividades de enseñanza en el contexto profesional, tal como se aborda en este cuestionario. Se trata de un componente relevante de la autorregulación docente, que se ha atendido escasamente hasta el momento. Progresar en la evaluación y comprensión de la autorregulación docente requiere abordajes complementarios que contemplen la complejidad del trabajo docente, que consideren al docente como aprendiz, así como en sus actividades orientadas a la enseñanza de la autorregulación.
Incorporar la autorregulación docente como variable relacionada con el bienestar resulta muy relevante. Por un lado, permite enriquecer los modelos que buscan dar cuenta de las condiciones y factores que contribuyen al bienestar docente. Por otro lado, en un contexto cambiante y altamente demandante para el profesorado, promover el desarrollo de la autorregulación docente en el trayecto formativo podría contribuir a generar mejores condiciones para el bienestar en el ejercicio profesional.
Financiamiento
Fondo Sectorial de Educación, CFE Investiga, 2023, ANII (FSED_3_2023_1_179129).
Referencias
Ainscough, L., Leung, R., Colthorpe, K., & Langfield, T. (2019). Characterizing university students’ self-regulated learning behavior using dispositional learning analytics. En 5th International Conference on Higher Education Advances (pp. 233-241). Universidad Politécnica de Valencia.
Alcántara-Valverde, L., (2009). Profesores Autorregulados. Diseño y validación de una interfase autorregulatoria. Revista Mexicana de Investigación Educativa, 14(43), 1219-1248.
Anijovich, R., & Capelletti, G. (2018). La práctica reflexiva en los docentes en servicio. Posibilidades y limitaciones, en Espacios en Blanco. Revista de Educación, 28, 75-90. https://host170.sedici.unlp.edu.ar/server/api/core/bitstreams/dee05603-80c5-4c05-8c db-aad3e679c10a/content
Ayuste González, A. & Payà, M. (2024). La investigación como estrategia de aprendizaje y mejora de la práctica docente en la formación inicial de maestros. Didacticae, 16, 1-19. https://doi.org/10.1344/did.42160
Azizah, U., & Nasrudin, H. (2021). Metacognitive skills and self-regulated learning in prospective chemistry teachers: Role of metacognitive skill-based teaching materials. Journal of Turkish Science Education, 18(3), 461-476. https://doi.org/10.36681/tused.2021.84
Balcikanli, C. (2011). Metacognitive awareness inventory for teachers (MAIT). Electronic Journal of Research in Educational Psychology, 9(3), 1309-1332. https://doi.org/10.25115/ejrep.v9i25.1620
Carretero-Dios, H., & Pérez, C. (2005). Normas para el desarrollo y revisión de estudios instrumentales. International Journal of Clinical and Health Psychology, 5(3), 521-551. https://www.redalyc.org/pdf/337/33705307.pdf
Cervantes Arreola, D. I., Anguiano Escobar, B., & Hernández, J. A. E. (2019). Las Prácticas Educativas Profesionales de la Licenciatura en Educación UACJ: experiencias y perspectivas de estudiantes. Praxis Educativa, 23(2), 1-13. https://dx.doi.org/10.19137/praxiseducativa-2019-230204
Çetin, B. (2017). The influence of Pintrich’s self-regulated learning model on elementary teacher candidates in a life science course. Journal of Education and Training Studies, 5(8), 30. https://doi.org/10.11114/jets.v5i8.2460
Cleary, T. J., & Russo, M. R. (2023). A multilevel framework for assessing self‐regulated learning in school contexts: Innovations, challenges, and future directions. Psychology in the Schools, 61, 80–102. https://doi.org/10.1002/pits.23035
Cleary, T. J., Slemp, J., & Pawlo, E. R. (2021). Linking student self-regulated learning profiles to achievement and engagement in mathematics. Psychology in the Schools, 58(4), 443-457. https://doi.org/10.1002/pits.22456
Collie, R. J., Shapka, J. D., Perry, N. E., & Martin, A. J. (2015). Teacher Well-Being: Exploring Its Components and a Practice-Oriented Scale. Journal of Psychoeducational Assessment, 33(8), 744-756. https://doi.org/10.1177/0734282915587990
Consejo de Formación en Educación. (2022). Marco curricular de la formación de grado de los educadores. https://www.cfe.edu.uy/images/stories/pdfs/documentos_aprobados_cfe/2022/AE11_R2993_CODICEN.pdf
Corneille, O., & Gawronski, B. (2024). Self-reports are better measurement instruments than implicit measures. Nature Reviews Psychology, 3, 835-846. https://doi.org/10.1038/s44159-024-00376-z
Cornejo Chávez, R., Etcheberrigaray, G., Vargas, S., & Assaél, J. (2020). Emociones y trabajo docente: organizando un debate científico ausente en América Latina. Curriculo sem Fronteiras, 20(1). https://doi.org/10.35786/1645-1384.v20.n1.18
Cunha, N. de B., & Boruchovitch, E. (2016). Percepção e conhecimento de futuros Professores sobre seus processos de aprendizagem. Pro-Posições, 27(3), 31-56. https://doi.org/10.1590/1980-6248-2015-0008
Dan, Q., Yin, H., & Bai, B. (2025). Three paradigms of inquiry into self-regulated learning (SRL): A critical analysis and ways to transformative and integrated practices. Asia Pacific Education Review, 26, 749-761. https://doi.org/10.1007/s12564-025-10035-4
Dávila-Ramírez, J. R., Huertas Martínez, J. A., & Leal Soto, F. A. (2023). Estructura psicológica del bienestar docente: Justificación de un modelo situado. Revista de Psicodidáctica, 29(1), 19-27. https://doi.org/10.1016/j.psicod.2023.11.001
Davis, S. K., & Hadwin, A. F. (2021). Exploring differences in psychological well-being and self-regulated learning in university student success. Frontline Learning Research, 9(1), 30-43. https://doi.org/10.14786/flr.v9i1.581
Davis, V. A., Rodríguez, C. H., & Contreras, M. T. L. (2018). Evaluación de la autorregulación de la docencia y el aprendizaje en la formación inicial docente. Revista Ciencia Administrativa, 10, 187-202. https://bit.ly/3OWRXS1
Duman, B., & Semerci, Ç. (2019). The effect of a metacognition-based instructional practice on the metacognitive awareness of the prospective teachers. Universal Journal of Educational Research, 7(3), 720-728. https://doi.org/10.13189/ujer.2019.070311
Erdogan, T., & Senemoglu, N. (2017). PBL in teacher education: its effects on achievement and self-regulation. Higher Education Research and Development, 36(6), 1152–1165. https://doi.org/10.1080/07294360.2017.1303458
Fernández-Ortube, A., Panadero, E., & Dignath, C. (2024). Self-Regulated Learning Interventions for Pre-service Teachers: A Systematic Review. Educational Psychology Review, 36(4), 113. https://doi.org/10.1007/s10648-024-09919-5
Flores-Carrasco, P. G., Díaz-Mujica, A., & Lagos-Herrera, I. E. (2017). Comprensión de textos en soporte digital e impreso y autorregulación del aprendizaje en grupos universitarios de estudiantes de educación. Educare, 21(1), 124-140. https://doi.org/10.15359/ree.21-1.7
Fox, H. B., Walter, H. L., & Ball, K. B. (2023). Methods used to evaluate teacher well‐being: A systematic review. Psychology in the Schools, 60(10), 4177-4198. https://doi.org/10.1002/pits.22996
García, D. (2023). The story of the affective profiles model: Theory, Concepts, Measurement, and Methodology. En García, D. (Ed), The affective profiles Model (pp. 3-24). Springer. https://doi.org/10.1007/978-3-031-24220-5_2
García-Montero, I., & Bustos-Córdova, R. B. (2020). Desarrollo de la autonomía y la autorregulación en estudiantes universitarios: Una experiencia de investigación y mediación. Sinéctica, (55), 1-21. https://doi.org/10.31391/s2007-7033(2020)0055-003
Gencel, I. E. (2017). The effect of portfolio assessments on metacognitive skills and on attitudes toward a course. Educational Sciences: Theory & Practice, 17(1), 293-319. https://doi.org/10.12738/estp.2017.1.0378
Greene, J. A., Bernacki, M. I., & Hadwin, A. F. (2024). Self-regulation. En P. A. Schutz & K. R. Muis (Eds.), Handbook of Educational Psychology (4a ed.). Routledge.
Gutiérrez de Blume, A. P., Montoya Londoño, D. M., Jiménez Rodríguez, V., Morán Núñez, O., Cuadro, A., Daset, L., Molina Delgado, M., García de la Cadena, C., Beltrán Navarro, M. B., Puente Ferreras, A., Urquijo, S., & Arias, W. L. (2024). Psychometric properties of the Metacognitive Awareness Inventory (MAI): standardization to an international spanish with 12 countries. Metacognition Learning, 19, 793-825. https://doi.org/10.1007/s11409-024-09388-9
Hu, L., & Bentler, P. M. (1999). Cutoff criteria for fit indexes in covariance structure analysis: Conventional criteria versus new alternatives. Structural Equation Modeling: A Multidisciplinary Journal, 6(1), 1-55. https://doi.org/10.1080/10705519909540118
Hughes, A. J., & Partida, E. (2020). Promoting pre-service STEM education teachers’ metacognitive awareness: Professional development designed to improve teacher metacognitive awareness. Journal of Technology Education, 32(1), 5-20. https://doi.org/10.21061/jte.v32i1.a.1
Huriye, D. (2015). Development of metacognitive skills: designing problem-based experiment with prospective science teachers in biology laboratory. Educational Research and Reviews, 10(11), 1487-1495. https://doi.org/10.5897/err2015.2283
Inaltun, H., & Ateş, S. (2015). Investigating relationships among pre-service science teachers’ conceptual knowledge of electric current, motivational beliefs and self-regulation. Eurasia Journal of Mathematics, Science and Technology Education, 11(6), 1657-1676. https://doi.org/10.12973/eurasia.2015.1494a
Instituto Nacional de Evaluación Educativa. (2016). Los maestros recientemente egresados. ¿Cuáles son sus perspectivas sobre su formación y la primera etapa de la vida profesional? https://www.ineed.edu.uy/images/pdf/Informe_Final_Maestros.pdf
Instituto Nacional de Evaluación Educativa. (2025). Aristas 2023: Informe de resultados de tercero y sexto de educación primaria. https://www.ineed.edu.uy/aristas-primaria-2023/
Jado, M. A. (2015). The effect of using learning journals on developing self-regulated learning and reflective thinking among pre-service teachers in Jordan. Journal of Education and Practice, 6(5), 89-104. https://files.eric.ed.gov/fulltext/EJ1083603.pdf
Jamovi Project (2024). jamovi (Version 2.5) [Computer Software]. https://www.jamovi.org
Karlen, Y., Hertel, S., Grob, U., Jud, J., & Hirt, C. N. (2024). Teachers matter: Linking teachers and students’ self-regulated learning. Research Papers in Education, 40(3), 414–441. https://doi.org/10.1080/02671522.2024.2394059
Karlen, Y., Hirt, C. N., Jud, J., Rosenthal, A., & Eberli, T. D. (2023). Teachers as learners and agents of self-regulated learning: The importance of different teachers competence aspects for promoting metacognition. Teaching and Teacher Education, 125, 104055. https://doi.org/10.1016/j.tate.2023.104055
Kassambara, A. (2017). Practical Guide to Cluster Analysis in R. STHDA
Kramarski, B. (2018). Teachers as agents in promoting students' SRL and performance: Applications for teachers' dual-role training program. En D. H. Schunk & J. A. Greene (Eds.), Handbook of self-regulation of learning and performance (223-239). Routledge, Taylor & Francis Group.
Kramarski, B., & Heaysman, O. (2021). A conceptual framework and a professional development model for supporting teachers’ “triple SRL–SRT processes” and promoting students’ academic outcomes, Educational Psychologist, 56(4), 298-311. https://doi.org/10.1080/00461520.2021.1985502
Kramarski, B., & Kohen, Z. (2017). Promoting preservice teachers’ dual self-regulation roles as learners and as teachers: effects of generic vs. specific prompts. Metacognition and Learning, 12(2), 157-191. https://doi.org/10.1007/s11409-016-9164-8
Kuvac, M., & Koc, I. (2018). The effect of problem-based learning on the metacognitive awareness of pre-service science teachers. Educational Studies, 45(5), 646-666. https://doi.org/10.1080/03055698.2018.1509783
Li, S., Chen, G., Xing, W., Zheng, J., & Xie, C. (2020). Longitudinal clustering of students’ self-regulated learning behaviors in engineering design. Computers & Education, 153, 103899. https://doi.org/10.1016/j.compedu.2020.103899
López-Angulo, Y., Sáez Delgado, F., Torres Otey, K., Vega Inzunza, C., Fuentes Zuchel, C., & García Fonseca, T. (2022). Prácticas docentes de autorregulación del aprendizaje para la promoción de la permanencia universitaria en contexto de pandemia. Revista E-Psi, 11(1), 141-156. https://artigos.revistaepsi.com/2022/Ano11-Volume1-Artigo8.pdf
Marcelo, C., & Vaillant, D. (2018). La formación inicial docente: problemas complejos-respuestas disruptivas. Cuadernos de pedagogía, 489, 27-32. https://graphos.com.uy/MARIA/VAILLANT/wp-content/uploads/2018/06/Cuaderno s-de-Pedagogia_489-2018_DV-CM.pdf
Mattern, J., & Bauer, J. (2014). Does teachers’ cognitive self-regulation increase their occupational well-being? The structure and role of self-regulation in the teaching context. Teaching and Teacher Education, 43, 58-68. https://doi.org/10.1016/j.tate.2014.05.004
Medel, G. A., Vilanova, S. L., Biggio, C., García, M. B., & Martín, S. S. (2017). Estrategias meta-cognitivas y concepciones sobre el aprendizaje en la formación inicial de profesores universitarios del área de ciencias exactas y naturales. Informes Psicológicos, 17(1), 35-51. https://doi.org/10.18566/infpsic.v17n1a02
Morgado, F. F. R., Meireles, J. F. F., Neves, C. M., Amaral, A. C. S., & Ferreira, M. E. C. (2018). Scale development: Ten main limitations and recommendations to improve future research practices. Psicologia: Reflexão e Crítica, 30(3). https://doi.org/10.1186/s41155-016-0057-1
Ogle, D., Doll, J., Wheeler, A., & Dinno, A. (2023). FSA: Simple Fisheries Stock Assessment Methods (R package version 0.9.5) [Software]. https://CRAN.R-project.org/package=FSA
Pantiwati, Y., & Husamah. (2017). Self and peer assessments in active learning model to increase metacognitive awareness and cognitive abilities. International Journal of Instruction, 10(4), 185–202. https://doi.org/10.12973/iji.2017.10411a
Peel, K. (2021). Professional dialogue in researcher-teacher collaborations: exploring practices for effective student learning, Journal of Education for Teaching, 47(2), 201-219, https://doi.org/10.1080/02607476.2020.1855061
Pérez-Pereira, M. J. (2022). Los docentes en las investigaciones sobre aprendizaje autorregulado en Latinoamérica, una revisión sistematizada [Trabajo final de grado inédito]. Universidad Católica del Uruguay.
R Core Team. (2024). R: A language and environment for statistical computing [Software]. R Foundation for Statistical Computing. https://www.R-project.org/.
Revelle, W. (2022). psych: Procedures for Psychological, Psychometric, and Personality Research (R package version 2.2.9) [Software]. https://CRAN.R-project.org/package=psych
Rodríguez, S., González-Suárez, R., Vieites, T., Piñeiro, I., & Díaz-Freire, F. M. (2022). Self-Regulation and Students Well-Being: A Systematic Review 2010–2020. Sustainability, 14(4), 2346. https://doi.org/10.3390/su14042346
Rodríguez-Gómez, D., Flores Alarcia, Ò., Muñoz Moreno, J. L., & Ion, G. (2025). Climbing up through Self-Regulated Learning (SRL): A comparative analysis of SRL processes among pre-service an in-service school teachers. Revista Interuniversitaria de Formación Del Profesorado, 100(39.1), 161-180. https://doi.org/10.47553/rifop.v100i39.1.99650
Ronqui, V., Trias, D., & Huertas, J. A. (2024). Assessing Self- Regulated processes: What do primary school students do, say and think in the process of understanding a text? European Journal of Psychology of Education, 39, 2531-2550. https://doi.org/10.1007/s10212-024-00830-9
Rosseel, Y. (2012). lavaan: An R Package for Structural Equation Modeling. Journal of Statistical Software, 48(2), 1-36. https://doi.org/10.18637/jss.v048.i02
Sacilotto, I. C., & Boruchovitch, E. (2024). Estratégias de aprendizagem autorregulada de professores em exercício: Uma revisão sistemática de literatura. Momento. Diálogos em Educação, 33(2), 364-385.
Sáez-Delgado, F., Lobos-Peña, K., López-Angulo, Y., Mella-Norambuena, J., & Pinochet, P. (2023). Fomento de la autorregulación del aprendizaje desde una comprensión cualitativa durante la pandemia de COVID-19. Revista Mexicana de Investigación Educativa, 28(96), 159-186. http://www.scielo.org.mx/scielo.php?script=sci_arttext&pid=S1405-666620230001 00159&lng=es&tlng=es
Sáez-Delgado, F., López-Angulo, Y., Mella-Norambuena, J., Baeza-Sepúlveda, C., Contreras-Saavedra, C., & Lozano-Peña, G. (2022). Teacher Self-Regulation and Its Relationship with Student Self-Regulation in Secondary Education. Sustainability, 14(24), 16863. https://doi.org/10.3390/su142416863
Schellings, G., & van Hout-Wolters, B. (2011). Measuring strategy use with self-report instruments: Theoretical and empirical considerations. Metacognition and Learning, 6(2), 83-90. https://doi.org/10.1007/s11409-011-9081-9
Shilo, A., & Kramarski, B. (2019). Mathematical-metacognitive discourse: how can it be developed among teachers and their students? Empirical evidence from a videotaped lesson and two case studies. ZDM Mathematics Education, 51, 625-640. https://doi.org/10.1007/s11858-018-01016-6
Song, Y., Li, C., Xing, W., Li, S., & Lee, H. H. (2024). A fair clustering approach to self-regulated learning behaviors in a virtual learning environment. Proceedings of the 14th Learning Analytics and Knowledge Conference (pp. 771-778). https://doi.org/10.1145/3636555.3636863
Tabachnick, B. G., & Fidell, L. S. (2014). Using multivariate statistics. Pearson.
Tarka, P. (2017). The comparison of estimation methods on the parameter estimates and fit indices in SEM model under 7-point Likert scale. Archives of Data Science, 2(1), 1–16. https://doi.org/10.5445/KSP/1000058749/10
Tomczak, M., & Tomczak, E. (2014). The need to report effect size estimates revisited: An overview of some recommended measures of effect size. Trends in Sport Sciences, 21(1), 19-25.
Tran, H. & Capps, D. (2024). Preservice science teachers’ self-regulation of teaching while planning and enacting classroom questions: a cross-case analysis. International Journal of Science Education, 47(9), 1085–1104. https://doi.org/10.1080/09500693.2024.2358217
Trías, D., Eiroa, C., & Ronqui, V. (2023). Enseñanza y aprendizaje autorregulado en el ejercicio de la docencia. En I. Achard (Ed.), Mejorar la enseñanza. Fortalecer la formación y el desempeño de los docentes (pp. 75-86). Universidad Católica del Uruguay.
Trías, D., Mels Auman, C., & Huertas Martínez, J. A. (2021). Teaching to Self-Regulate in Mathematics: A Quasi-Experimental Study with Low-Achieving Elementary School Students. Revista Electrónica de Investigación Educativa, 23, 1-13. https://doi.org/10.24320/redie.2021.23.02.2945
Umpiérrez Oroño, S., & Cabrera, D. (2020). Convergencia entre teoría y práctica en formación docente: Análisis de clases de práctica preprofesional en un curso de magisterio en Uruguay. Páginas de Educación, 13(1), 126-145. https://doi.org/10.22235/pe.v13i1.1922
Vaillant, D. (2023). Formación docente en un mundo interconectado. Revista Española de Educación Comparada, (44), 71-87. https://doi.org/10.5944/reec.44.2024.37806
Vaillant, D., & Manso, J. (2022). Formación inicial y carrera docente en América Latina: una mirada global y regional. Ciencia y Educación, 6(1), 109-118. https://doi.org/10.22206/cyed.2022.v6i1.pp109-118
Vaillant, D., & Marcelo, C. (2021). Formación inicial del profesorado: Modelo actual y llaves para el cambio. REICE. Revista Iberoamericana sobre Calidad, Eficacia y Cambio en Educación, 19(4), 55-69. https://hdl.handle.net/11441/136718
van Genugten, L., Dusseldorp, E., Massey, E. K., & van Empelen, P. (2016). Effective self-regulation change techniques to promote mental wellbeing among adolescents: a meta-analysis. Health Psychology Review, 11(1), 53-71. https://doi.org/10.1080/17437199.2016.1252934
Wickham, H., Averick, M., Bryan, J., Chang, W., McGowan, L., François, R., Grolemund, G., Hayes, A., Henry, L., Hester, J., Kuhn, M., Pedersen, T., Miller, E., Bache, S., Müller, K., Ooms, J., Robinson, D., Seidel, D., Spinu, V., … Yutani, H. (2019). Welcome to the tidyverse. Journal of Open Source Software, 4(43), 1686. https://doi.org/10.21105/joss.01686
Yancovic, M., & Escobar, S. (2022). Percepciones de docentes en formación de pedagogía básica sobre educar en contextos vulnerables. Revista Educación, 46, 18-31. https://archivo.revistas.ucr.ac.cr/index.php/educacion/issue/view/3086
Zenteno-Osorio, S., & Leal-Soto, F. (2023). Transfer of an Information System and Monitoring of Psychological Well -being in Educational Contexts: A Collaborative Experience between a research center and schools in the Tarapacá region – Chile. Praxis Educativa, 27(1), 1-22. https://doi.org/10.19137/praxiseducativa-2023-270120
Zhou, S., Slemp, G. R., & Vella-Brodrick, D. A. (2024). Factors Associated with Teacher Wellbeing: A Meta-Analysis. Educational Psychology Review, 36(2), 63. https://doi.org/10.1007/s10648-024-09886-x
Zimmerman, B. J. (2013). From Cognitive Modeling to Self-Regulation: A Social Cognitive Career Path. Educational Psychologist, 48(3), 135-147. https://doi.org/10.1080/00461520.2013.794676
Disponibilidad de datos: El conjunto de datos que apoya los resultados de este estudio se encuentra disponible en OSF (Open Science Framework) <https://osf.io/5nfbq/?view_only=489d622cb29a4464b93a0e030d2249e2>.
Cómo citar: Eiroa Eiroa, C., Trias Seferian, D., Manchini, N., & Ronqui, V. (2025). Evaluación de la autorregulación docente: validación y perfiles en formación inicial. Páginas de Educación, 18(2), e4529. https://doi.org/10.22235/pe.v18i2.4529
Contribución de los autores (Taxonomía CRediT): 1. Conceptualización; 2. Curación de datos; 3. Análisis formal; 4. Adquisición de fondos; 5. Investigación; 6. Metodología; 7. Administración de proyecto; 8. Recursos; 9. Software; 10. Supervisión; 11. Validación; 12. Visualización; 13. Redacción: borrador original; 14. Redacción: revisión y edición.
C. E. E. ha contribuido en 1, 2, 4, 5, 6, 9, 10, 11, 12, 13, 14; D. T. S. en 1, 4, 5, 6, 10, 11, 13, 14; N. M. en 1, 2, 3, 5, 6, 9, 13, 14; V. R. en 1, 3, 5, 11, 14.
Editora científica responsable: Dra. Alejandra Balbi.
Páginas de Educación, 18(2)
julio-diciembre 2025
10.22235/pe.v18i2.4529