Enfermería: Cuidados Humanizados v14(1)
January-June 2025
10.22235/ech.v14i1.4327
Artigos originais
Cuidado de enfermagem à criança com autismo e o Modelo de Nola Pender: revisão integrativa
Nursing Care for Children with Autism and the Nola Pender Model: Integrative Review
Atención de enfermería al niño con autismo y el Modelo de Nola Pender: revisión integrativa
Maria Heloisa Alves Benedito1 ORCID: 0000-0002-4409-9335
Josefa Fernanda Evangelista de Lacerda2 ORCID: 0000-0001-8538-221X
Rogênia Rocha Nascimento3 ORCID: 0000-0001-7422-8348
Bruna Silva de Oliveira Alves4 ORCID: 0000-0003-1591-1635
Evanira Rodrigues Maia5 ORCID: 0000-0001-9377-7430
Edilma Gomes Rocha Cavalcante6 ORCID: 0000-0002-6861-2383
Luis Rafael Leite Sampaio7 ORCID: 0000-0003-1437-9421
Woneska Rodrigues Pinheiro8 ORCID: 0000-0003-3353-9240
1Universidade Federal do Cariri, Brasil, [email protected]
2Universidade Federal do Cariri, Brasil
3Universidade Federal do Cariri, Brasil
4Universidade Federal do Cariri, Brasil
5Universidade Federal do Cariri, Brasil
6Universidade Federal do Cariri, Brasil
7Universidade Federal do Cariri, Brasil
8Universidade Federal do Cariri, Brasil
Resumo:
Introdução: O Transtorno do Espectro Autista é uma
deficiência de neurodesenvolvimento que pode acometer e dificultar a
comunicação e interação social do indivíduo, assim como apresentar padrões de
comportamentos repetitivos e restritivos. Os sinais e sintomas do autismo podem
ser observados em crianças entre 18 e 24 meses de idade, ou até mesmo em
crianças mais jovens, entre 06 a 12 meses de idade.
Objetivo: Analisar as evidências científicas relacionadas ao cuidado de
enfermagem ofertado a crianças com Transtorno do Espectro Autista na atenção
primária à saúde, considerando a abordagem proposta pelo Modelo de Promoção da
Saúde de Nola Pender.
Metodologia: Trata-se de um estudo de revisão integrativa, as buscas
foram realizadas seguintes bases de dados: PubMed, Scopus, CINAHL, EMBASE,
Scielo, Web of Science e Biblioteca Virtual em Saúde. Identificaram-se 910
artigos, dos quais 6 foram selecionados para a amostra final. Dos artigos
analisados, 2 foram localizados na BVS, 1 na CINAHL, 1 na Web of Science e 2 na
Scielo. A maioria dos estudos teve delineamento metodológico qualitativo e
descritivo.
Resultados: Quanto a síntese das condutas observou-se a predominância de
temas como: Capacitação da equipe de enfermagem; A família como estratégia para
diagnóstico precoce e Conscientização sobre o estigma. Os achados apontam para
a importância da atuação do enfermeiro/a quanto a triagem precoce do Transtorno
do Espectro Autista nas consultas de puericultura na APS.
Conclusão: A abordagem de Nola Pender, ressoa de maneira significativa
no contexto do cuidado a crianças com Transtorno do Espectro Autista na atenção
primária.
Palavras-chave: transtorno do espectro autista; cuidados de enfermagem; atenção primária à saúde; saúde da criança; teoria de enfermagem; promoção da saúde.
Abstract:
Introduction: Autism Spectrum Disorder is a
neurodevelopmental disability that can affect and hinder the individual’s
communication and social interaction, as well as present repetitive and
restrictive behavior patterns. Signs and symptoms of autism can be observed in
children between 18 and 24 months of age, or even in younger children, between
6 and 12 months of age.
Objective: To analyze the scientific evidence related to nursing care
offered to children with Autism Spectrum Disorder in primary health care,
considering the approach proposed by Nola Pender’s Health Promotion Model.
Methodology: This is an integrative review study, searches were carried
out in the following databases: PubMed, Scopus, CINAHL, EMBASE, Scielo, Web of
Science and Virtual Health Library. A total of 910 articles were identified, of
which 6 were selected for the final sample. Of the articles analyzed, 2 were
located in the VHL, 1 in CINAHL, 1 in the Web of Science and 2 in Scielo. Most
of the studies had a qualitative and descriptive methodological design.
Results: Regarding the synthesis of the conducts, the predominance of
themes such as: Training of the nursing team; The family as a strategy for
early diagnosis and Awareness about stigma was observed. The findings point to
the importance of the nurse’s role in the early screening of Autism Spectrum
Disorder in childcare consultations in PHC.
Conclusion: Nola Pender’s approach resonates significantly in the
context of care for children with Autism Spectrum Disorder in primary care.
Keywords: autism spectrum disorder; nursing care; primary health care; child health; nursing theory; health promotion.
Resumen:
Introducción: El autismo es una discapacidad del
neurodesarrollo que puede afectar y dificultar la comunicación e interacción
social del individuo, así como presentar patrones de comportamiento repetitivos
y restrictivos. Los signos y síntomas se pueden observar en niños entre los
18-24 meses, o incluso entre los 6-12 meses de edad.
Objetivo: Analizar la evidencia científica relacionada con la atención
de enfermería ofrecida a niños con trastorno del espectro autista en la
atención primaria de salud, considerando el enfoque propuesto por el Modelo de
Promoción de la Salud de Nola Pender.
Metodología: Es un estudio de revisión integrativa; las búsquedas se
realizaron en las siguientes bases de datos: PubMed, Scopus, CINAHL, EMBASE,
Scielo, Web of Science y BVS. Se identificaron un total de 910 artículos, de
los cuales 6 fueron seleccionados para la muestra final. De los artículos
analizados, 2 se localizaron en la BVS, 1 en CINAHL, 1 en la Web of Science y 2
en Scielo. La mayoría de los estudios tuvieron un diseño metodológico
cualitativo y descriptivo.
Resultados: En cuanto a la síntesis de las conductas, se observó el
predominio de temas como: Formación del equipo de enfermería; La familia como
estrategia para el diagnóstico precoz; y Concienciación sobre el estigma. Los
hallazgos apuntan a la importancia del rol de la enfermera en la detección
temprana del autismo en las consultas de puericultura en la APS.
Conclusión: El enfoque de Pender tiene una gran relevancia en el
contexto de la atención a niños con autismo en atención primaria.
Palabras clave: trastorno del espectro autista; atención de enfermería; atención primaria de salud; salud infantil; teoría de enfermería; promoción de la salud.
Recebido: 24/10/2024
Aceito: 07/05/2025
Introdução
O Ministério da Saúde (MS) conceitua o autismo como um transtorno global do desenvolvimento, cujas alterações aparecem antes dos três anos de idade e se caracterizam por problemas na comunicação e na interação social e por comportamentos repetitivos e interesses restritos. (1, 2, 3)
Estudos realizados nos Estados Unidos da América (EUA), na sua última atualização epidemiológica, afirmaram que no ano de 2020 a prevalência estimada do TEA era de 1 a cada 36 crianças, sendo quase quatro vezes maior em menino do que em meninas. Ressalta-se que a prevalência do TEA não está documentada em muitos países, sendo a maior parte dos estudos provenientes da Europa e dos EUA. (4) No Brasil, dados do Censo de 2022 fornecido pelo Instituto Brasileiro de Geografia e Estatística (IBGE), estimou que existem cerca de 2 milhões de autistas no país. Com um número tão significativo do TEA em diversas regiões é se suma importância a implementação de políticas públicas para ofertar o suporte necessário para esse grupo. (5)
No contexto das políticas públicas no Brasil, a pessoa com TEA é amparada pela Política Nacional de Proteção dos Direitos da Pessoa com TEA e pela Política Nacional de Saúde da Pessoa com Deficiência (PcD), as quais estão voltadas para a inclusão das PcD em toda a rede de serviços do Sistema Único de Saúde (SUS). (2, 3)
Um grande aliado na implementação das políticas públicas dentro dos serviços de saúde é a enfermagem, cuja profissão desempenha um papel fundamental no contexto da Atenção Primária à Saúde (APS). Dentro da APS o/a enfermeiro/a realiza diversos e distintos serviços, incluindo o acompanhamento do desenvolvimento infantil por meio das ações de puericultura, representando assim um profissional importante para o reconhecimento precoce das alterações do neurodesenvolvimento, realização de encaminhamentos e acompanhamentos em saúde mais adequados e na articulação dos serviços de saúde para resolução dos problemas detectados. (4)
Como o desenvolvimento infantil é dinâmico, é necessário que o enfermeiro esteja sempre atento as modificações apresentadas em cada fase de desenvolvimento, assim como, direcionar a atenção as preocupações apontadas pelos pais e/ou responsável pela criança. Dentro do contexto do TEA a utilização de instrumentos validados para realização da identificação de risco para o autismo é a mais preconizada atualmente, pois quanto mais precoce for a sua identificação, mais rápido será o seu diagnóstico para que a criança tenha melhores chances de se desenvolver adequadamente, todo o processo de acompanhamento e estimulação pode ser realizado por profissionais especializados, incluindo o enfermeiro. (6, 7)
O diagnóstico precoce, como também a detecção processe, permite a implementação de intervenções específicas para o tratamento do TEA, reduzindo as barreiras sociais e promovendo uma melhor qualidade de vida para a criança e seu ambiente.
O enfermeiro desempenha um papel essencial no cuidado e na proteção da saúde infantil. É por meio da sua observação atenta que é possível conduzir uma avaliação detalhada do bem-estar da criança, identificar potenciais riscos e implementar intervenções adequadas com base nas alterações identificadas durante a avaliação. O enfermeiro é profissional que possui mais contato com as crianças durante o seu desenvolvimento infantil e por esta razão é um dos profissionais mais adequados quando se trata de realizar a detecção precoce do autismo nesse grupo etário.
O cuidado de enfermagem na detecção precoce do autismo em crianças é fundamental para garantir um desenvolvimento adequado e intervenções oportunas. Os enfermeiros, especialmente na APS, desempenham um papel essencial na vigilância do desenvolvimento infantil, observando marcos evolutivos e identificando possíveis sinais do autismo.
Neste contexto, a assistência de enfermagem desempenha um papel essencial no suporte aos pais e/ou responsáveis, auxiliando-os na compreensão do diagnóstico e na adoção de práticas de estimulação cognitiva e motora. Para que isso aconteça é necessário a estimulação de formação e capacitação, bem como maior inserção do enfermeiro na assistência e nas ações de puericultura realizadas na APS. (8, 9, 10, 11)
A atuação do enfermeiro, alicerçada em teorias de enfermagem, promove diversos benefícios dentro da assistência ofertada à população, entre eles, a construção de um conhecimento mais sólido, eficaz, crítico, reflexivo e embasado nas evidências científicas, tornando assim, a prática de cuidado mais humanístico centrado no bem-estar individual e coletivo dos usuários de saúde. (12)
As teorias de Enfermagem fornecem uma estrutura sistematizada e holística que podem orientar o cuidado profissional, fazendo com que ocorra uma abordagem dialogal e abrangente para tratar com as particularidades, singularidades e diversidades das pessoas e da comunidade, principalmente quando se refere ao cuidado ofertado à criança. Entre as teorias de enfermagem voltadas para a promoção da saúde, encontra-se o Modelo de Promoção da Saúde (MPS) desenvolvido por Nola Pender, que tem como objetivo de unir a Enfermagem com o estudo do comportamento humano. (13)
O MPS de Nola Pender foi criado nos anos de 1980, qualificada como uma teoria de médio alcance, sendo amplamente utilizada na fundamentação de pesquisas a fim de prever estilos de vidas e comportamentos específicos promotores de saúde. Seus principais e grandes conceitos são: saúde, enfermagem, ambiente e pessoa. O MPS aborda três grandes componentes: características e experiências individuais; sentimentos e conhecimentos sobre o comportamento e resultado do comportamento. É importante ressaltar que cada componente possui suas variáveis individualizadas. (13, 14)
No entanto, apesar da relevância da enfermagem na detecção precoce do TEA, há lacunas na prática clínica que precisam ser abordadas. A literatura aponta para uma possível ausência de protocolos específicos para o atendimento ao TEA na APS, bem como para a carência de treinamento especializado para enfermeiros sobre o tema. Além disso, observa-se a necessidade de comparar a situação do Brasil com a de outros países, a fim de identificar boas práticas e aprimorar a assistência prestada.
Diante do exposto, faz-se necessário investigar os cuidados de enfermagem direcionados à criança com TEA, na perspectiva de contribuir para delinear estratégias e planejamento de implementações no cuidado a este público na APS. A adoção do MPS de Nola Pender, justifica-se pela sua aplicabilidade na promoção da saúde infantil, permitindo que os enfermeiros desenvolvam ações baseadas na compreensão dos fatores que influenciam o desenvolvimento e bem-estar das crianças autistas.
Dessa forma, esta pesquisa apresenta a seguinte pergunta norteadora: Quais são os cuidados de enfermagem ofertados a criança com TEA na APS? Logo, o objetivo geral desta pesquisa é analisar as evidências científicas sobre os cuidados de enfermagem direcionados às crianças com TEA na APS a partir perspectiva do Modelo de Promoção da Saúde de Nola Pender. E os objetivos específicos são: identificar estratégias de cuidados de enfermagem para crianças com TEA na atenção primária; avaliar a formação e a capacitação de enfermeiros no manejo do TEA na atenção primária.
Método
Trata-se de um estudo de revisão integrativa (RI). A escolha da RI como método de pesquisa justifica-se por sua capacidade de sintetizar e analisar criticamente diferentes estudos sobre um mesmo tema, permitindo uma visão abrangente do estado atual do conhecimento. (15) Diferente da revisão sistemática, que segue critérios rigorosos de inclusão e exclusão e foca em evidências primárias com metodologias semelhantes, a RI possibilita a inclusão de estudos com diversas abordagens metodológicas (quantitativas, qualitativas e mistas), ampliando a compreensão do fenômeno investigado.
Além disso, ao contrário da meta-análise, que se concentra na síntese estatística de resultados quantitativos, a RI permite uma análise mais interpretativa e reflexiva dos achados, o que é fundamental para um tema complexo como os cuidados de enfermagem a criança autista em conjunto com o Modelo de Nola Pender. Essa abordagem possibilita identificar lacunas no conhecimento, avaliar a aplicabilidade dos resultados na prática clínica e fornecer subsídios para o desenvolvimento de novas estratégias de intervenção.
Para a realização deste estudo adotou-se o percurso metodológico composto por seis etapas: 1) identificação do tema e seleção da hipótese ou questão de pesquisa para a elaboração da revisão integrativa; 2) estabelecimento de critérios para inclusão e exclusão de estudos/amostragem ou busca na literatura; 3) definição das informações a serem extraídas dos estudos selecionados/categorização dos estudos; 4) avaliação dos estudos incluídos na revisão integrativa; 5) interpretação dos resultados; 6) apresentação da revisão/síntese do conhecimento. (16)
O período de condução da pesquisa compreendeu de abril de 2022 a maio de 2024.
Para a formulação da pergunta norteadora, adotou-se à estratégia PICo, que representa um acrônimo para P: População, I: Interesse, Co: Contexto. (17) Sendo assim, obteve-se a seguinte estrutura P: crianças autistas; I: Cuidados de enfermagem; e Co: Atenção Primária a Saúde, descrita na Tabela 1.
Para os critérios de seleção foram utilizados como critérios de inclusão dos estudos: artigos de pesquisa publicados em periódicos científicos com textos completos que abordem sobre o cuidado de enfermagem oferecido a crianças com TEA na atenção primária à saúde, sem recorte temporal e sem restrição de idiomas. Excluiu-se da pesquisa: editoriais, manuais, artigos de revisão, relatos de casos, que se apresentaram em duplicidade, ou que não respondiam à pergunta de pesquisa. Foram utilizados os operados booleanos AND e OR, não houve filtro por idiomas, a pesquisa também incluiu termos relacionados.
Para a definição da amostra foi considerado a área de conhecimento do estudo (Ciências da Saúde) e a subárea (Enfermagem), foram selecionadas as seguintes bases de dados: US National Library of Medicine (PubMed), Scopus, Cummulative Index to Nursing and Allied Health Literature (CINAHL), EMBASE (Elsevier), Scielo, Web of Science e na Biblioteca Virtual em Saúde (BVS).
Fora utilizados os Descritores Em Ciência Da Saúde (DeCS): transtorno do espectro autista or transtorno autístico; cuidados de enfermagem; atenção primária à saúde. E Medical Subject Headings (MeSH): autism spectrum disorder; nursing care; primary health care.
Para sistematizar a busca dos artigos procurando respeitar as peculiaridades de cada base de dados, utilizou-se as combinações booleanas específica que estão descritas na Tabela 1.
Tabela 1: Estratégias de busca nas bases de dados selecionadas

Na intenção de garantir uma busca ampla, os estudos foram acessados por meio do portal de periódicos da Coordenação de Aperfeiçoamento de Pessoal de Nível Superior (CAPES). Há que se destacar que as diferentes estratégias de busca em distintas bases de dados e a não utilização de recorte temporal foram relevantes para não haver perdas de estudos significantes, como também, oportunizaram a ampliação de evidências que responderam à questão de pesquisa. Após obter os resultados da estratégia de busca do estudo, os achados foram transferidos para o software Rayyan (Qatar Computing Research Institute, Doha, Qatar) cujo objetivo é identificar os estudos duplicados para serem excluídos, assim como realizar a revisão cega por pares. Após exclusão dos estudos duplicados, dois pesquisadores realizaram a leitura dos títulos e resumos para inclusão e exclusão dos achados que iriam provavelmente compor esta pesquisa. Após todo o processo os estudos que foram incluídos foram analisados e lidos na integra. A seleção dos artigos foi realizada de forma cega, pareada e independente por duas revisoras, como não foi encontrado distinção entre os estudos elegidos, não foi necessário a análise dos estudos por um terceiro revisor.
Para demonstrar o processo de identificação, triagem, elegibilidade e inclusão dos estudos científicos, foi utilizado o checklist Preferred Reporting Items for Systematic Reviews and Meta-Analyses (PRISMA). Assim, as etapas e as variáveis avaliadas nos estudos estão descritas na Figura 1.
Figura 1: Fluxograma de seleção dos estudos elaborado a partir da recomendação PRISMA.

Para a categorização dos estudos utilizou-se a análise de conteúdo de Bardin com a qual procedeu-se, primeiramente, a leitura flutuante de todo o material transcrito, seguida de pré-análise. (18) Inicialmente para o detalhamento das informações coletadas, utilizou-se um formulário construído pelas autoras contendo título, periódico, ano de publicação, país que foi realizado o estudo, objetivo, metodologia, nível de evidência e os principais resultados.
Em seguida, foi iniciada a categorização propriamente dita, as informações contidas nos estudos formaram o corpus de análise, que levou à elaboração de indicadores que foram submetidos aos procedimentos analíticos e posterior inferência, comparando-se com os dados da literatura. (19)
Ressalta-se que durante a busca de dados relacionados a temática, a grande maior parte dos estudos, não abordavam o cuidado de enfermagem direcionado a criança com TEA. Apesar do autismo ser um assunto muito discutido atualmente, a área da enfermagem ainda não se apropriou inteiramente acerca do assunto, explicando assim, o baixo quantitativo dos resultados utilizados para compor a amostragem final.
Os estudos selecionados e incluídos para esta revisão foram avaliados mediante o Grading of Recommendations Assessment, Development and Evaluation (GRADE), sistema utilizado oficialmente pela Organização Mundial da Saúde (OMS), a qual determina que evidências científicas observadas sejam classificadas conforme a qualidade dos estudos.
A qualidade da evidência no sistema GRADE é classificada em quatro níveis: alto, moderado, baixo e muito baixo. Estudos classificados como evidência de alta qualidade apresentam resultados consistentes, bem delineados metodologicamente e com baixo risco de viés. A evidência moderada pode ter algumas limitações metodológicas, mas ainda mantém um nível razoável de confiabilidade. (20)
A evidência baixa indica incertezas consideráveis devido a vieses ou limitações significativas nos estudos, enquanto a evidência muito baixa aponta um alto grau de incerteza, tornando suas conclusões menos seguras. Além disso, a força da recomendação indica a relevância de adotar ou rejeitar determinada conduta clínica com base na qualidade dos estudos analisados. (20)
Para garantir a precisão da classificação dos estudos incluídos, a avaliação da qualidade da evidência foi conduzida por revisores independentes. Em casos de discrepância na classificação, os estudos foram reavaliados e discutidos entre os revisores até que um consenso fosse alcançado. Esse processo reforça a confiabilidade dos resultados e assegura a aplicação rigorosa do sistema GRADE na revisão. A Tabela 2 representa como foi realizada a avaliação dos artigos incluídos para esta revisão.
Tabela 2: Níveis de Evidência de acordo com o Grading of Recommendations Assessment, Development and Evaluation (GRADE)

Nota: *Estudos de coorte sem limitações metodológicas, com achados consistentes apresentando tamanho de efeito grande e/ou gradiente dose resposta. **Limitações: vieses no delineamento do estudo, inconsistência nos resultados, desfechos substitutos ou validade externa comprometida. ***Séries e relatos de casos. Fonte. Elaboração GRADE Working Group
Para a interpretação dos achados e síntese do conhecimento, a categorização foi adotada para a análise dos resultados, na qual se extraiu as evidências científicas que fundamentam os cuidados de enfermagem às crianças com TEA na APS. O objetivo da análise consistiu em conhecer e caracterizar o panorama geral dos estudos de acordo com o seu objeto investigado.
As categorias de análise foram geradas a partir da leitura minuciosa e interpretativa dos achados dos estudos incluídos, permitindo que emergissem dos dados de forma indutiva. Essa abordagem possibilitou uma compreensão mais abrangente dos aspectos investigados, assegurando que a síntese do conhecimento fosse construída com base nas evidências extraídas.
Para validar a categorização e a codificação dos dados, foi realizada a triangulação entre revisores, garantindo maior rigor metodológico e confiabilidade na análise. Em caso de discrepâncias na classificação, os achados foram discutidos até que se chegasse a um consenso.
Para a apresentação dos resultados, realizou-se três etapas, sendo a primeira, a síntese das informações metodológicas, a segunda, a descrição da conduta/cuidado do/a enfermeiro/a às crianças com TEA identificados nos estudos incluídos na revisão e a terceira, organização dos resultados encontrados de acordo com o diagrama do MPS. (21)
O presente estudo propõe-se a organizar os resultados a partir do diagrama de Nola Pender e analisar os resultados coletados sob a ótica da sua teoria. Fundamentando-se nos princípios da teoria de Promoção da Saúde, desenvolvida por Pender, buscar-se-á compreender as relações entre os dados obtidos e os constructos teóricos propostos por essa abordagem. A análise sob a perspectiva de Pender proporcionará uma observação aprofundada sobre os determinantes de comportamentos saudáveis, auxiliando na interpretação dos resultados e no aprimoramento das estratégias de promoção da saúde adotadas neste estudo.
Para que a correlação entre o MPS e os resultados dos estudos incluídos fossem sistematizados, a priori, realizou-se a leitura minuciosa sobre a Teoria de Nolar Pender. Logo após foi feito a leitura interpretativa dos achados obtidos para que pudessem ser integralizados, analisados, discutidos e organizados em um diagrama (Figura 2) de acordo com os componentes e variáveis do modelo proposto por Pender.
Resultados
Para melhor visualização dos dados foi construído um quadro sinóptico (Tabela 3) com a síntese analítica das informações metodológicas dos estudos incluídos na revisão.
Tabela 3: Caracterização dos artigos incluídos na revisão

No que concerne ao delineamento metodológico, observou-se uma predominância de estudos de natureza qualitativa e descritivos (quatro) seguidos por estudos mistos (dois).
Com base no quantitativo dos resultados encontrados, verificou-se que as evidências que fundamentam a consulta de enfermagem para crianças com TEA na APS são frágeis e apresentam-se de maneira fragmentada e escassa na literatura. Quando ocorre cuidado de enfermagem a crianças com TEA não se observa fundamentação científica, demonstrando desarticulação teórico-prática, o que evidencia uma lacuna conceitual e aplicativa da prática na Rede de Atenção à Saúde (RAS).
Quanto ao nível de evidência os artigos selecionados se classificaram como nível baixo e recomendação fraca de acordo com o Grading of Recommendations Assessment, Development and Evaluation (GRADE). Acredita-se que este fato está relacionado ao delineamento não experimental adotado pelas autoras incluídos na presente revisão, e o teor descritivo dos estudos encontrados. No entanto, as evidências advindas de estudos descritivos não podem ser descartadas, pois as evidências científicas para a prática de enfermagem dependem de pesquisas descritivas. (22)
Os achados destaca a escassez de desenvolvimento de pesquisas científicas acerca da atuação dos profissionais de enfermagem junto com as crianças com TEA atrelados a insipiência de estudos transversais, observacionais e experimentais sobre o tema, demonstrando a importância da realização de estudos pela enfermagem para nortear a prática desses profissionais com o autismo. (23)
Quanto às práticas do cuidado de enfermagem que foram citadas nos estudos, destaca-se que é necessária uma capacitação da equipe de enfermagem para compreender o autismo e assim atender crianças com TEA, sua família e proporcionar a conscientização da comunidade em geral. Os resultados serão detalhados na Tabela 4.
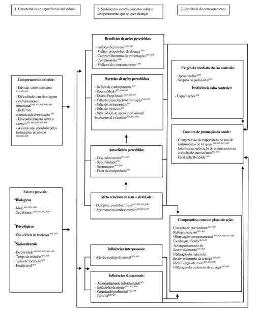
A Figura 2 apresenta a associação dos resultados incluídos nesta revisão e organizados dentro dos componentes delimitados da teoria MPS. O diagrama foi sistematizado a fim de promove uma análise mais profunda e contextualizada, estabelecendo conexões significativas entre as evidências científicas encontradas e o modelo teórico, essa sistematização oferece orientações práticas para intervenções futuras, fortalecendo a aplicabilidade da teoria MPS dentro da APS.
Tabela 4: Síntese das condutas, competências e ações de enfermagem

Figura 2: Diagrama do Modelo de Promoção da Saúde de Nola Pender a partir dos estudos que compõem esta revisão integrativa.

Discussão
Nola Pender, ao fundamentar-se em princípios teóricos de aprendizagem social e motivação humana, explora por meio do MPS três elementos distintos e suas categorias correspondentes. Esses elementos têm o potencial de influenciar ou não a participação do indivíduo em comportamentos que promovem a saúde. No contexto do cuidado de enfermagem ofertado a criança autista na APS, os artigos revisados proporcionam uma análise aprofundada desta problemática. (13)
Componente: Características e experiências individuais
Este é o primeiro componente do MPS, o qual compreende duas categorias principais: comportamento anterior e fatores pessoais. A primeira categoria, comportamento anterior, diz respeito ao comportamento que deve ser modificado e/ou aos hábitos previstos. A segunda categoria, fatores pessoais, engloba variáveis biológicas, psicológicas e socioculturais. Estas categorias oferecem uma análise contextualizada sobre os hábitos e circunstâncias de vida de um indivíduo ou população, sendo assim, é essencialmente que a análise seja feita de maneira minuciosa para melhor compreensão e abordagem. (21)
Observou-se que os sentimentos mais predominantes entre os estudos, dentro deste componente, foram, as dificuldades em abordagem e enfrentamento situacional, desconhecimento e déficit de explanação do assunto pelas instituições de ensino.
É comprovado que as dificuldades de abordagem e enfrentamento atrapalha o cuidado de enfermagem direcionado à criança com TEA, principalmente, na identificação precoce dos sinais e sintomas que são apresentados na fase inicial do autismo, impossibilitando assim, que seja realizado o encaminhamento e diagnóstico precoce, em consequência desses fatores, a criança é submetida a iniciação tardia das terapias cognitivas que podem agravar e/ou atrasar o desenvolvimento neurológico da criança. (7)
Vale ressaltar que para que ocorra a superação dessas barreiras é necessário capacitações e intervenções dos enfermeiros e outros profissionais de saúde, abordando as características do TEA, suas particularidades, identificação dos sinais e sintomas, abordagem familiar e promoção de encaminhamentos eficientes. A implementação de estratégias que facilitem uma intervenção precoce não apenas otimiza as perspectivas de diagnóstico, mas também, abre caminho para as terapias cognitivas mais eficazes, contribuindo, assim, para o desenvolvimento saudável e integral da criança com TEA.
O estudo (24) pontua que durante o ensino superior dos profissionais de enfermagem, a abordagem do TEA é superficial ou nula, isso faz com que o enfermeiro não seja capacitado e consequentemente não esteja apto à atender às particularidades das crianças autistas e sua rede familiar/apoio. É relevante pontuar que quando o ensino eficaz é comprometido e possui limitações na sua formação profissional isso implicará na qualidade da promoção de saúde ofertado pelos serviços e, consequentemente, haverá o descontentamento populacional pelos resultados que estão sendo obtidos, causando um sentimento de frustação nos usuários, podendo agravar ou atrapalhar seu estado de saúde.
O déficit de conhecimento sobre a criança com TEA também é perceptível em enfermeiras escolares no estado de Virgínia nos Estados Unidos da América. Notou-se que os enfermeiros que atuam nas escolas eram limitados em seu conhecimento sobre como ajudar os pais a tomar decisões sobre a criança com TEA. (25) É possível que tal situação seja repetida no território brasileiro. Estudos são necessários para identificar conhecimentos e práticas dos enfermeiros/as no Brasil.
É necessário que o TEA seja abordado de maneira minuciosa no contexto da formação profissional pelas instituições de ensino em geral, seja ela nacional ou internacional, para que assim, os profissionais formados saibam de forma mais eficiente abordar e enfrentar situações que fazem parte do seu dia-dia enquanto promotor e educador da saúde.
Em decorrência da crescente prevalência do TEA e da importância da identificação e do diagnóstico precoce, é de suma importância que os enfermeiros estejam e sejam preparados para atuar na realização da triagem para o autismo em crianças nos cuidados primários à saúde. Para que esses profissionais estejam cada vez mais habilitados é relevante que sejam ofertado para essa classe programas de treinamentos específicos quando a aplicação de instrumentos capazes de identificar se a criança apresenta algum risco para o autismo. No Brasil, por exemplo, o Ministério da Saúde incluiu na caderneta da criança o instrumento de triagem M-CHAT-R/F para que possa ser aplicado dentro das consultas de puericultura, ampliando assim as estratégias para que a criança seja triada dentro da idade preconizada, e caso seja identificada com risco para o TEA, realizar as intervenções mais rápidas possíveis.
Componente: Comportamento específico
O segundo componente do modelo de Pender é considerado como componente central da sua teoria, são os sentimentos e conhecimentos sobre o comportamento que se quer alcançar, engloba seis categorias que representam cognições, ou seja, compreensões e percepções específicas sobre o comportamento, as quais têm o potencial de influenciar o engajamento. São elas: benefícios, barreiras, autoeficácia, afeto, influências interpessoais e situacionais. (13)
Verifica-se, que entre os estudos selecionados, os enfermeiros abordaram algumas variáveis que atrapalham e algumas vezes podem impossibilitar que o cuidado de enfermagem direcionado à criança com TEA seja ineficaz, raso e constrangedor para as partes envolvidas, os questionamentos mais presentes relatados foram: falta de recursos, instrumentos e capacitação, dificuldades de apoio profissional/institucional e familiar, receio/medo e falta de competência para coordenar a situação.
Em contrapartida, apesar das limitações apontadas, os profissionais possuem consciência das mudanças que são necessárias realizar para que esse atendimento seja mais eficaz e direcionado, esse desejo é notado a partir do relato do profissional querer contribuir mais dentro da assistência.
Durante a triagem de identificação de risco na APS, o enfermeiro pode utilizar e aplicar instrumentos com o objetivo de obter uma escala que qualifica a presença de comportamentos conhecidos como sinais precoces de TEA. Todavia, muitos profissionais não se sentem seguros ou qualificados para colocarem em prática esses instrumentos, obtendo dessa forma um sentimento de medo e receio perante as práticas que até então são pouco conhecidas por eles, o que resulta na demora do encaminhamento e a superlotação dos centros para realização do diagnóstico. (26)
É notório que os profissionais de enfermagem possuem dificuldades e limitações diante a sua competência profissional quando se trata da detecção precoce e dos sinais e sintomas do TEA devido à falta de capacitação e divulgação de materiais específicos que incentivem o uso de instrumentos facilitadores direcionados a atenção da criança autista. Porém, o estudo pontua que isso é um resultado, algumas vezes, da escassez do apoio institucional e do déficit de incentivo de capacitações que abordem a temática com mais magnitude. (7)
Apesar das dificuldades abordadas e enfrentadas pelos profissionais de enfermagem quando se trata do TEA, a existência do sentimento de querer contribuir de maneira mais significativa no atendimento à essas crianças reflete na conscientização desses profissionais sobre a importância da abordagem multidisciplinar na assistência a esses pacientes. (27)
Ao buscar uma maior compreensão das necessidades específicas desses pacientes e adquirir habilidades especializadas, os enfermeiros podem promover um ambiente mais acolhedor e adaptado, contribuindo para o bem-estar físico e emocional das crianças com TEA.
As pesquisas trazem relatos de que o estigma social também é um desafio significativo para promover a triagem de TEA. Os participantes da pesquisa acreditam que o TEA é uma condição estigmatizada, na qual os pais preferem manter a condição de seus filhos escondida. (28)
Há situações em que a família pode tornar-se fator de risco para o desempenho de uma criança com TEA, principalmente quando, por influência de estigmas sociais, a família cria barreiras que impedem a reabilitação da criança. Essas barreiras incluem a negação dos sintomas, o não comparecimento da criança na consulta de puericultura. (29)
Esse estigma vivenciado pode estar relacionado à falta de conhecimento, julgamento, rejeição e falta de apoio. Essas situações acontecem na escola, comunidade, com as famílias e amigos. O trabalho de sensibilização e conscientização deve ser voltado também para esses locais. (3)
Portanto, mais recursos devem estar disponíveis para enfermeiros/as garantirem uma prática assertiva e resolutiva com crianças que têm TEA. (24) Faz-se necessário que o enfermeiro/a entenda sobre as disfunções que afetam a criança e comprometem sua qualidade de vida. Para tanto, este profissional deve observar e interpretar a criança e seus familiares, buscando planejar a assistência a ser ofertada avaliando-a constantemente durante o processo do cuidado. (24)
Componente: resultado do comportamiento
O terceiro componente do MPS aborda a efetivação do comportamento saudável estipulado. A categoria, compromisso com o plano de ação, dá início ao processo comportamental e é de suma importância para o seu gerenciamento eficaz. É essencial que esse compromisso seja estabelecido em conjunto, pois, durante a fase de implementação, podem surgir novas exigências não previstas. (13)
Este componente apresenta três categorias, exigência imediata (baixo controle) aborda que os indivíduos têm baixo controle sobre seus comportamentos e que são necessários mudanças imediatas. A categoria preferência (alto controle) são os comportamentos que os indivíduos possuem um alto controle sob suas mudanças de comportamento. A conduta de promoção da saúde são os resultados que os indivíduos mostram após ser aplicado intervenções e/ou capacitações direcionadas para a promoção de saúde. E por último a categoria compromisso com um plano de ação que trata-se da realização das ações ou condutas acordadas para promover um estilo de vida saudável, ou seja, colocar em prática o comportamento que foi previamente acordado visando a manutenção da saúde. (30)
Percebe-se que entre as categorias apresentadas os sentimentos que os profissionais de enfermagem pontuaram fora, compreensão da importância do uso de instrumentos de triagem, a escuta qualificada durante as consultas de puericultura, observação comportamental da criança para identificação de risco, referenciamento adequado e escuta qualificada.
O Ministério da Saúde, em 2014, publicou “Diretrizes de Atenção à Reabilitação da
Pessoa com TEA” com o objetivo de capacitar os profissionais da saúde, enfatizando a relevância de identificar comportamentos e indicadores por meio de uma avaliação criteriosa, e destacando a importância de diagnosticar precocemente. Um dos instrumentos recomendados pelo MS para identificação dos sinais e sintomas precoce do TEA, e que deve ser utilizado pelos enfermeiros, é o Modified Checklist for Autism in Toddlers (MCHAT – R/F) e os Indicadores Clínicos de Risco para o Desenvolvimento Infantil (IRDI).(7)
O estudo (26) analisou que a utilização de instrumentos específicos para a triagem do TEA pelos profissionais de saúde é de fácil entendimento e aplicabilidade, mostrando dessa forma bons resultados na sua aplicabilidade dentro das consultas direcionadas ao atendimento à criança com TEA, o estudo também ressalta que mesmo os profissionais que não tinham muito conhecimentos sobre o autismo foram capazes de aplicar e utilizar os instrumentos de triagem do TEA.
A observação comportamental das crianças por parte dos enfermeiros desempenha um papel crucial na detecção precoce TEA. Os profissionais ao observarem atentamente o comportamento das crianças durante suas interações sociais, comunicação e padrões repetitivos, podem identificar indicadores potenciais de TEA. Essa atenção especial permite um encaminhamento precoce para avaliação e intervenção, maximizando as chances de um resultado positivo no desenvolvimento da criança. (26)
Ao reconhecer a importância da observação comportamental, os enfermeiros desempenham um papel fundamental na promoção da saúde e bem-estar das crianças com TEA, garantindo uma abordagem holística e integrada ao cuidado pediátrico.
As literaturas analisadas aponta para a importância e eficácia da intervenção precoce e serviços de apoio para crianças com TEA e suas famílias e comunidades, levando à necessidade de triagem e mudança de prática de ação precoce. (6) O que vai de acordo com as participantes do estudo (7) que formam unanimidade em considerar relevante a triagem precoce para a identificação de risco pela enfermagem.
O reconhecimento precoce de alterações no desenvolvimento também deve ser realizado no acompanhamento dessa criança nos serviços de saúde de atenção primária, como consultas de rotina e nos momentos de vacinação. É necessário, para isso, que a equipe esteja capacitada para reconhecer os primeiros sinais do TEA e realizar o encaminhamento e acompanhamento adequado para a criança e família. (3)
Durante as consultas de enfermagem, especificamente nas consultas de puericultura, realizadas na APS, o profissional de enfermagem deve estar atento a qualquer tipo de alteração nos marcos de desenvolvimento delimitados para a idade da criança. A atenção do profissional deve estar associada a escuta qualificada dos relatos e queixas abordados pelos pais e/ou responsáveis pela criança. (26)
Esse fator corrobora com o estudo realizado em Omã, (28) que identificou que os participantes eram resistentes a qualquer triagem potencial para TEA, pois não havia serviços de coordenação claros ou rota de referência para esse distúrbio específico. A falta de uma linha de cuidado organizada de forma clara na rede de atenção prejudica, sobremaneira, ações de tratamento e reabilitação.
A linha de cuidado da Saúde da Criança na Atenção Primária deve ser elaborada com o objetivo de expressar um fluxo assistencial seguro para a população infantil e suas famílias de tal modo que garanta o acesso à rede de saúde dessa clientela, de acordo com as necessidades e especificidades. (31)
Quanto as limitações deste estudo observaram-se lacunas na produção científica sobre o cuidado da enfermagem à criança com TEA na atenção primária à saúde, dificultando dessa maneira a análise dos resultados com base no MPS, bem como escasso conhecimento desse transtorno pelos profissionais que reflete em situação de fragilidade na implementação das políticas públicas destinadas às pessoas com deficiência. Como também o baixo nível de evidência dos estudos utilizados segundo a classificação adotada e à falta de propostas resolutivas para promover novas abordagens quanto a consulta de enfermagem.
Esse estudo sofreu impacto em decorrência das limitações encontradas, visto que os achados em relação ao conhecimento do autismo pelos profissionais eram muitas vezes limitados e escassos, dificultando assim o processo de análise dos resultados. O baixo nível de evidência apontado deixa claro que são necessários novos estudos com delineamento mais robusto e adequado. Esta pesquisa abre espaço para que sejam realizadas novas pesquisas em campo sobre o conhecimento dos enfermeiros acerca do Transtorno do Espectro Autista.
Como contribuição o presente estudo reforça que para um manejo profissional efetivo com as crianças com TEA pela enfermagem, a gestão pública deve inserir no rol das atividades de capacitação ações de conhecimento para a triagem do transtorno na APS por meio de encontros para discussão da temática, com informações específicas sobre autismo na infância, enfatizando os benefícios do diagnóstico precoce e a triagem que pode ser realizada na puericultura. A pesquisa tem como pretensão conscientizar sobre a importância da utilização de instrumentos assistenciais para a consulta de enfermagem e a importância de aprimorar as práticas alinhadas as teorias de enfermagem e ao MPS de Nola Pender no acompanhamento de crianças com TEA na APS.
Ressalta-se ainda a importância da criação de novas linhas de pesquisas que abordem a temática do Transtorno do Espectro Autista dentro da enfermagem. A crescente prevalência do TEA reafirma cada vez mais a necessidade de formar profissionais de saúde cada vez mais inclusivos e com conhecimentos técnicos e práticos acerca das temáticas das deficiências de neurodesenvolvimento.
Conclusão
Os achados apontam para a importância da atuação do enfermeiro/a quanto a triagem precoce do Transtorno do Espectro Autista nas consultas de puericultura na APS, oferecendo possibilidades e oportunidades para o estímulo, acompanhamento, tratamento e melhor desenvolvimento infantil por meio da assistência de enfermagem e demais profissionais de saúde. O apoio e a comunicação com a família foram identificados como ações essenciais para o diagnóstico precoce. As atividades de promoção da conscientização da comunidade foram destacadas para a redução do estigma social e a insegurança, reduzindo a ambiguidade em torno do transtorno.
Referências bibliográficas:
1. Ministério da Saúde. Diretrizes de Atenção à Reabilitação da Pessoa com Transtornos do Espectro do Autismo (TEA). Ministério da Saúde, Secretaria de Atenção à Saúde, Departamento de Ações Programáticas Estratégicas. (Internet). Brasília: 2014. Disponível em: https://bvsms.saude.gov.br/bvs/publicacoes/diretrizes_atencao_reabilitacao_pessoa_autismo.pdf
2. Ministério da Saúde. Secretaria de Atenção Primária à Saúde. Departamento de Ações Programáticas Estratégicas. Caderneta da Criança. Passaporte da cidadania. 2 ed. Brasília: Ministério da Saúde; 2020.
3. Bonfim TA, Giacon-Arruda BCC, Hermes-Uliana C, Galera SAF, Marcheti MA. Family experiences in discovering Autism Spectrum Disorder: implications for family nursing. Rev Bras Enferm. 2020;73(6):e20190489. doi: 10.1590/0034-7167-2019-0489
4. Maia FA, Almeida MTC, Silva VB, Alves MR, Silveira MF. Transtorno do Espectro do Autismo: uma revisão sobre etiologia, epigenética e mutação de novo. Rev Renome. 2020;6(1):101-114. Disponível em: https://www.periodicos.unimontes.br/index.php/renome/article/view/1243
5. Instituto Brasileiro de Geografia e Estatística. Censo Demográfico 2022 - População e domicílios: Primeiros resultados. Rio de Janeiro, Brasil; 2023. Disponível em: https://biblioteca.ibge.gov.br/visualizacao/livros/liv102011.pdf.
6. Dunlap JJ. Autism Spectrum Disorder Screening and Early Action. The Journal for Nurse Practitioners. 2019;15(7):496-500. doi: 10.1016/j.nurpra.2019.04.001.
7. Corrêa IS, Gallina F, Schultz LF. Indicadores para triagem do transtorno do espectro autista e sua aplicabilidade na consulta de puericultura: conhecimento das enfermeiras. Rev APS. 2021;24(2):282-295. doi: 10.34019/1809-8363.2021.v24.32438
8. Reis ST, Lenza N. A Importância de um diagnóstico precoce do autismo para um tratamento mais eficaz: uma revisão da literatura. Revista Atenas Higeia, 2019;2(1):1-7. Disponível em: http://atenas.edu.br/revista/index.php/higeia/article/view/19
9. Feifer GP, Souza TB, Mesquita LF, Ferreira ARO, Machado FM. Cuidados de Enfermagem a pessoa com Transtorno do Espectro Autista: Revisão de Literatura. Rev UNINGÁ. Maringá. 2020;57(3):60-70. doi: 10.46311/2318-0579.57.3.060-070
10. Nogueira MA, Rio SC. A família com crianças autistas: apoio de enfermagem. Rev Port J Ment Health Nurs. 2011;(5):16-21. doi: 10.19131/rpesm.0089
11. Pompeu MRM. Concepção e validação de uma tecnologia para nortear a consulta de enfermagem à criança com transtorno do espectro autista. (Dissertação Mestrado). Fortaleza, Brasil: Universidade de Fortaleza; 2019. Disponível em: https://biblioteca.sophia.com.br/terminalri/9575/acervo/detalhe/121115
12. George JB, Thorell AMV. Teorias de enfermagem: os fundamentos a pratica profissional. 4 ed. Porto Alegre, Brasil: Artmed; 2000.
13. Santi DB, Nogueira IS, Baldissera VDA. O Modelo de Nola Pender para promoção da saúde do adolescente: Revisão integrativa. Rev Min Enferm. 2023;27. doi: 10.35699/2316-9389.2023.40440
14. Victor JF, Lopes MV, Ximenes LB. Análise do diagrama do modelo de promoção da saúde de Nola J. Pender. Acta Paul Enferm. 2005;18(3):235-240. doi: 10.1590/s0103-21002005000300002
15. Botelho LLR, Cunha CJCA, Macedo M. O método da revisão integrativa nos estudos organizacionais. Gestão e Sociedade. 2011;5(11):121-136. Disponível em: http://www.spell.org.br/documentos/ver/10515/o-metodo-da-revisao-integrativa-nos-estudos-organizacionais
16. Mendes KDS, Silveira RCCP, Galvão CM. Revisão integrativa: método de pesquisa para a incorporação de evidências na saúde e na Enfermagem. Texto & Contexto Enferm. 2008;17(4):758-764. doi: 10.1590/S0104-07072008000400018
17. Lockwood C, Porritt K, Munn Z, Rittenmeyer L, Salmond S, Bjerrum M, et al. Systematic reviews of qualitative evidence. In: Aromataris E, Munn Z, editors. Joanna Briggs Institute Reviewer’s Manual. Adelaide: The Joanna Briggs Institute; 2017. doi: 10.46658/JBIRM-17-02
18. Bardin L. Análise de conteúdo. São Paulo: Edições 70; 2011.
19. Silva TC, Nietsche EA, Cogo BS. Palliative care in Primary Health Care: an integrative literature review. Rev Bras Enferm. 2022;75(1). doi: 10.1590/0034-7167-2020-1335
20. Ministério da Saúde. Diretrizes metodológicas: Sistema GRADE – Manual de graduação da qualidade da evidência e força de recomendação para tomada de decisão em saúde. Ministério da Saúde, Secretaria de Ciência, Tecnologia e Insumos Estratégicos, Departamento de Ciência e Tecnologia. Brasília: Ministério da Saúde; 2014.
21. Pender NJ, Murdaugh C, Parsons MA. Health promotion in nursing practice. Englewood Cliffs: Prentice Hall; 2015.
22. Polit DFF, Beck CT. Fundamentos de pesquisa em enfermagem: avaliação de evidências para a prática da enfermagem. 7. ed. Porto Alegre: Artmed; 2011.
23. Sena RCF, Reinalde EM, Silva GWS, Sobreira MVS. Prática e conhecimento dos enfermeiros sobre o autismo infantil. Ver Fund Care Online. 2015;7(3):2707-2716. doi: 10.9789/2175-5361.2015.v7i3.2707-2716
24. Soeltl SB, Fernandes IC, Camillo SD. O conhecimento da equipe de enfermagem acerca dos transtornos autísticos em crianças à luz da teoria do cuidado humano. ABCS Health Sci. 2021;46:e021206. doi: 10.7322/abcshs.2019101.1360
25. Brito Ribas L, Alves M. O Cuidado de Enfermagem a criança com transtorno do espectro autista: um desafio no cotidiano. Rev Pro UniverSUS. 2020;11(1):74-79. doi: 10.21727/rpu.v11i1.2107
26. Medeiros TD, Silva NK, Silva TB, Medeiros LS, Nascimento MH, Pamplona MC. O papel do enfermeiro na triagem do transtorno do espectro autista durante as consultas de puericultura. Rev Eletronica Acervo Saude. 2023;23(4):e11874. doi: 10.25248/reas.e11874.2023
27. Gonçalves WR, Graup S, Balk RD, Cunha ÁL, Ilha PV. Barreiras e facilitadores para a prática de atividades físicas em crianças e adolescentes com transtorno do espectro autista de uruguaiana. Rev Assoc Bras Ativ. Mot Adapt. 2019;20(1). doi: 10.36311/2674-8681.2019.v20n1.02.p17
28. Al Maskari T, Melville C, Al Farsi Y, Wahid R, Willis D. Qualitative exploration of the barriers to, and facilitators of, screening children for autism spectrum disorder in Oman. Early Child Dev Care. 2018;190(11):1762-1777. doi: 10.1080/03004430.2018.1550084
29. Nascimento YC, Castro CS, Lima JL, Albuquerque MC, Bezerra DG. Transtorno do espectro autista: detecção precoce pelo enfermeiro na estratégia saúde da família. Rev Baiana Enferm. 2018;32. doi: 10.18471/rbe.v32.2542531
30. Bultas MW, Mcmillin SE, Zand DH. Reducing Barriers to Care in the Office-Based Health Care Setting for Children With Autism. Journal of Pediatric Health Care. v. 30. n. 1. 2015. doi: 10.1016/j.pedhc.2015.08.007
31. Secretaria de Estado da Saúde do Distrito Federal. Diretoria de Ciclos de Vida e Práticas Integrativas em Saúde. Gerência de Ciclos de Vida. Núcleo de Saúde da Criança. Protocolo de Atenção Primária à Saúde da Criança. Brasília: Núcleo de Saúde da Criança; 2014.
Disponibilidade de dados: O conjunto de dados que embasa os resultados deste estudo não está disponível.
Como citar: Alves Benedito MH, Evangelista de Lacerda JF, Rocha Nascimento R, Silva de Oliveira Alves B, Rodriguez Maia E, Gomes Rocha Cavalcante E, Leita Sampaio LR, Rodriguez Pinheiro W. Cuidado de enfermagem à criança com autismo e o Modelo de Nola Pender: revisão integrativa. Enfermería: Cuidados Humanizados. 2025;14(1):e4327. doi: 10.22235/ech.v14i1.4327
Contribuição de autores (Taxonomia CRediT): 1. Conceitualização; 2. Curadoria de dados; 3. Análise formal; 4. Aquisição de financiamento; 5. Pesquisa; 6. Metodologia; 7. Administração do projeto; 8. Recursos; 9. Software; 10. Supervisão; 11. Validação; 12. Visualização; 13. Redação: esboço original; 14. Redação: revisão e edição.
M. H. A. B. contribuiu em 1, 2, 3, 5, 6, 7, 8, 12, 13; J. F. E. L. em 1, 3, 5, 6, 12; R. R. N. em 1, 2, 6; B. S. O. A. em 1, 2, 6; E. R. M. em 10, 12, 14; E. G. R. C. em 10, 12, 14; L. R. L. S. em 10, 12, 14; W. R. P. em 10, 12, 14.
Editora científica responsável: Dra. Natalie Figueredo
Enfermería: Cuidados Humanizados v14(1)
janeiro-junho 2025
10.22235/ech.v14i1.4327
Enfermería: Cuidados Humanizados v14(1)
January-June 2025
10.22235/ech.v14i1.4327
Original articles
Nursing Care for Children with Autism and the Nola Pender Model: Integrative Review
Cuidado de enfermagem à criança com autismo e o Modelo de Nola Pender: revisão integrativa
Atención de enfermería al niño con autismo y el Modelo de Nola Pender: revisión integrativa
Maria Heloisa Alves Benedito1 ORCID: 0000-0002-4409-9335
Josefa Fernanda Evangelista de Lacerda2 ORCID: 0000-0001-8538-221X
Rogênia Rocha Nascimento3 ORCID: 0000-0001-7422-8348
Bruna Silva de Oliveira Alves4 ORCID: 0000-0003-1591-1635
Evanira Rodrigues Maia5 ORCID: 0000-0001-9377-7430
Edilma Gomes Rocha Cavalcante6 ORCID: 0000-0002-6861-2383
Luis Rafael Leite Sampaio7 ORCID: 0000-0003-1437-9421
Woneska Rodrigues Pinheiro8 ORCID: 0000-0003-3353-9240
1Universidade Federal do Cariri, Brazil, [email protected]
2Universidade Federal do Cariri, Brazil
3Universidade Federal do Cariri, Brazil
4Universidade Federal do Cariri, Brazil
5Universidade Federal do Cariri, Brazil
6Universidade Federal do Cariri, Brazil
7Universidade Federal do Cariri, Brazil
8Universidade Federal do Cariri, Brazil
Abstract:
Introduction: Autism Spectrum Disorder is a
neurodevelopmental disability that can affect and hinder the individual’s
communication and social interaction, as well as present repetitive and
restrictive behavior patterns. Signs and symptoms of
autism can be observed in children between 18 and 24 months of age, or even in
younger children, between 6 and 12 months of age.
Objective: To analyze the scientific evidence related to nursing care
offered to children with Autism Spectrum Disorder in primary health care,
considering the approach proposed by Nola Pender’s Health Promotion Model.
Methodology: This is an integrative review study, searches were carried
out in the following databases: PubMed, Scopus, CINAHL, EMBASE, Scielo, Web of
Science and Virtual Health Library. A total of 910 articles were identified, of
which 6 were selected for the final sample. Of the articles analyzed, 2 were
located in the VHL, 1 in CINAHL, 1 in the Web of Science and 2 in Scielo. Most
of the studies had a qualitative and descriptive methodological design.
Results: Regarding the synthesis of the conducts, the predominance of
themes such as: Training of the nursing team; The family as a strategy for
early diagnosis and Awareness about stigma was observed. The findings point to
the importance of the nurse’s role in the early screening of Autism Spectrum
Disorder in childcare consultations in PHC.
Conclusion: Nola Pender’s approach resonates significantly in the
context of care for children with Autism Spectrum Disorder in primary care.
Keywords: autism spectrum disorder; nursing care; primary health care; child health; nursing theory; health promotion.
Resumo:
Introdução: O Transtorno do Espectro Autista é uma
deficiência de neurodesenvolvimento que pode acometer e dificultar a
comunicação e interação social do indivíduo, assim como apresentar padrões de
comportamentos repetitivos e restritivos. Os sinais e sintomas do autismo podem
ser observados em crianças entre 18 e 24 meses de idade, ou até mesmo em
crianças mais jovens, entre 06 a 12 meses de idade.
Objetivo: Analisar as evidências científicas relacionadas ao cuidado de
enfermagem ofertado a crianças com Transtorno do Espectro Autista na atenção
primária à saúde, considerando a abordagem proposta pelo Modelo de Promoção da
Saúde de Nola Pender.
Metodologia: Trata-se de um estudo de revisão integrativa, as buscas
foram realizadas seguintes bases de dados: PubMed, Scopus, CINAHL, EMBASE,
Scielo, Web of Science e Biblioteca Virtual em Saúde. Identificaram-se 910
artigos, dos quais 6 foram selecionados para a amostra final. Dos artigos
analisados, 2 foram localizados na BVS, 1 na CINAHL, 1 na Web of Science e 2 na
Scielo. A maioria dos estudos teve delineamento metodológico qualitativo e
descritivo.
Resultados: Quanto a síntese das condutas observou-se a predominância de
temas como: Capacitação da equipe de enfermagem; A família como estratégia para
diagnóstico precoce e Conscientização sobre o estigma. Os achados apontam para
a importância da atuação do enfermeiro/a quanto a triagem precoce do Transtorno
do Espectro Autista nas consultas de puericultura na APS.
Conclusão: A abordagem de Nola Pender, ressoa de maneira significativa
no contexto do cuidado a crianças com Transtorno do Espectro Autista na atenção
primária.
Palavras-chave: transtorno do espectro autista; cuidados de enfermagem; atenção primária à saúde; saúde da criança; teoria de enfermagem; promoção da saúde.
Resumen:
Introducción: El autismo es una discapacidad del
neurodesarrollo que puede afectar y dificultar la comunicación e interacción
social del individuo, así como presentar patrones de comportamiento repetitivos
y restrictivos. Los signos y síntomas se pueden observar en niños entre los
18-24 meses, o incluso entre los 6-12 meses de edad.
Objetivo: Analizar la evidencia científica relacionada con la atención
de enfermería ofrecida a niños con trastorno del espectro autista en la
atención primaria de salud, considerando el enfoque propuesto por el Modelo de
Promoción de la Salud de Nola Pender.
Metodología: Es un estudio de revisión integrativa; las búsquedas se
realizaron en las siguientes bases de datos: PubMed, Scopus, CINAHL, EMBASE,
Scielo, Web of Science y BVS. Se identificaron un total de 910 artículos, de
los cuales 6 fueron seleccionados para la muestra final. De los artículos
analizados, 2 se localizaron en la BVS, 1 en CINAHL, 1 en la Web of Science y 2
en Scielo. La mayoría de los estudios tuvieron un diseño metodológico
cualitativo y descriptivo.
Resultados: En cuanto a la síntesis de las conductas, se observó el
predominio de temas como: Formación del equipo de enfermería; La familia como
estrategia para el diagnóstico precoz; y Concienciación sobre el estigma. Los
hallazgos apuntan a la importancia del rol de la enfermera en la detección
temprana del autismo en las consultas de puericultura en la APS.
Conclusión: El enfoque de Pender tiene una gran relevancia en el
contexto de la atención a niños con autismo en atención primaria.
Palabras clave: trastorno del espectro autista; atención de enfermería; atención primaria de salud; salud infantil; teoría de enfermería; promoción de la salud.
Received: 10/24/2024
Accepted: 05/07/2025
Introduction
The Ministry of Health (MoH) defines autism as a global developmental disorder whose alterations appear before the age of three and are characterized by problems in communication and social interaction, repetitive behaviors, and restricted interests. (1, 2, 3)
Studies carried out in the United States of America (USA), in their latest epidemiological update, stated that in 2020 the estimated prevalence of ASD was 1 in 36 children, being almost four times higher in boys than in girls. It should be noted that the prevalence of ASD is not documented in many countries, with most studies coming from Europe and the USA. (4) In Brazil, data from the 2022 Census provided by the Brazilian Institute of Geography and Statistics (IBGE), estimated that there are around 2 million autistic people in the country. With such a significant number of ASD sufferers in various regions, it is extremely important to implement public policies to provide the necessary support for this group. (5)
In the context of public policies in Brazil, people with ASD are supported by the National Policy for the Protection of the Rights of People with ASD and the National Health Policy for People with Disabilities (PwD), which are aimed at including PwD in the entire Unified Health System (UHS) service network. (2, 3)
A great ally in the implementation of public policies within health services is nursing, whose profession plays a fundamental role in the context of Primary Health Care (PHC). Within PHC, nurses carry out a variety of different services, including monitoring child development through childcare, thus representing an important professional for the early recognition of neurodevelopmental alterations, making the most appropriate health referrals and follow-ups, and coordinating health services to resolve the problems detected. (4)
As child development is dynamic, nurses must always be aware of the changes presented at each stage of development, as well as directing their attention to the concerns raised by the child’s parents and/or guardians. Within the context of ASD, the use of validated instruments to identify the risk of autism is currently the most recommended, because the earlier it is identified, the quicker it will be diagnosed, so that the child has better chances of developing properly, and the whole process of monitoring and stimulation can be carried out by specialized professionals, including nurses. (6, 7)
Early diagnosis, as well as process detection, allows for the implementation of specific interventions for the treatment of ASD, reducing social barriers and promoting a better quality of life for the child and their environment.
Nurses play an essential role in caring for and protecting children’s health. It is through their close observation that it is possible to conduct a detailed assessment of the child’s well-being, identify potential risks and implement appropriate interventions based on the changes identified during the assessment. Nurses are the professionals who have the most contact with children during their childhood development and for this reason, they are one of the most qualified professionals when it comes to the early detection of autism in this age group.
Nursing care in the early detection of autism in children is essential to ensure proper development and timely interventions. Nurses, especially in PHC, play an essential role in monitoring child development, observing evolutionary milestones and identifying possible signs of autism.
In this context, nursing care plays an essential role in supporting parents and/or guardians, helping them to understand the diagnosis and adopt cognitive and motor stimulation practices. For this to happen, it is necessary to stimulate training and capacity building, as well as greater inclusion of nurses in childcare assistance and actions carried out in PHC. (8, 9, 10, 11)
The work of nurses, based on nursing theories, promotes various benefits within the care offered to the population, including the construction of more solid, effective, critical, and reflective knowledge based on scientific evidence, thus making the practice of care more humanistic and centered on the individual and collective well-being of health users. (12)
Nursing theories provide a systematized and holistic framework that can guide professional care, enabling a dialogical and comprehensive approach to deal with the particularities, singularities and diversities of people and the community, especially when it comes to the care offered to children. Among the nursing theories focused on health promotion is the Health Promotion Model (HPM) developed by Nola Pender, which aims to unite nursing with the study of human behavior. (13)
Nola Pender’s HPM was created in the 1980s, qualified as a mid-range theory, and is widely used in research to predict specific health-promoting lifestyles and behaviors. Its main and major concepts are: health, nursing, environment, and person. HPM addresses three major components: individual characteristics and experiences; feelings and knowledge about the behavior and the outcome of the behavior. It is important to note that each component has its own individualized variables. (13, 14)
However, despite the importance of nursing in the early detection of ASD, there are gaps in clinical practice that need to be addressed. The literature points to a possible lack of specific protocols for ASD care in PHC, as well as a lack of specialized training for nurses on the subject. In addition, there is a need to compare the situation in Brazil with other countries to identify good practices and improve the care provided.
Given the above, it is necessary to investigate nursing care for children with ASD, with a view to contributing to outlining strategies and planning the implementation of care for this public in PHC. The adoption of Nola Pender’s HPM is justified by its applicability in promoting children’s health, allowing nurses to develop actions based on an understanding of the factors that influence the development and well-being of autistic children.
Thus, this research poses the following guiding question: What nursing care is offered to children with ASD in PHC? Therefore, the general objective of this research is to analyze the scientific evidence on nursing care for children with ASD in PHC from the perspective of Nola Pender’s Health Promotion Model. The specific objectives are to identify nursing care strategies for children with ASD in primary care and to evaluate the training and qualification of nurses in the management of ASD in primary care.
Method
This is an integrative review (IR) study. The choice of IR as a research method is justified by its ability to synthesize and critically analyze different studies on the same topic, allowing for a comprehensive view of the current state of knowledge. (15) Unlike systematic reviews, which follow strict inclusion and exclusion criteria and focus on primary evidence with similar methodologies, IR allows for the inclusion of studies with different methodological approaches (quantitative, qualitative, and mixed), broadening the understanding of the phenomenon under investigation.
Furthermore, unlike meta-analysis, which focuses on the statistical synthesis of quantitative results, IR allows for a more interpretative and reflective analysis of the findings, which is fundamental for a complex subject such as nursing care for autistic children in conjunction with the Nola Pender Model. This approach makes it possible to identify gaps in knowledge, assess the applicability of the results in clinical practice and provide input for the development of new intervention strategies.
To carry out this study, a methodological approach consisting of six stages was adopted: 1) identifying the topic and selecting the hypothesis or research question for the integrative review; 2) establishing criteria for including and excluding studies/sampling or searching the literature; 3) defining the information to be extracted from the selected studies/categorizing the studies; 4) evaluating the studies included in the integrative review; 5) interpreting the results; 6) presenting the review/synthesis of knowledge. (16)
The research period ran from April 2022 to May 2024.
To formulate the guiding question, the PICo strategy was adopted, which is an acronym for P: Population, I: Interest, Co: Context. (17) Thus, the following structure was obtained: P: autistic children; I: nursing care; and Co: Primary Health Care, as described in Table 1.
For the selection criteria, the following were used as inclusion criteria for the studies: research articles published in scientific journals with full texts that address the nursing care offered to children with ASD in primary health care, with no time frame and no language restrictions. The following were excluded from the study: editorials, manuals, review articles, case reports, duplicated articles, or articles that did not answer the research question. The Boolean operands AND and OR were used, there was no language filter, and the search also included related terms.
To define the sample, the study’s area of knowledge (Health Sciences) and sub-area (Nursing) were taken into account, and the following databases were selected: US National Library of Medicine (PubMed), Scopus, Cumulative Index to Nursing and Allied Health Literature (CINAHL), EMBASE (Elsevier), Scielo, Web of Science and the Virtual Health Library (VHL).
The following Health Science Descriptors (DeCS) were used: autism spectrum disorder OR autistic disorder; nursing care; primary health care. And Medical Subject Headings (MeSH): autism spectrum disorder; nursing care; primary health care.
To systematize the search for articles while respecting the peculiarities of each database, specific Boolean combinations were used, as described in Table 1.
Table 1: Search strategies in the selected databases

To ensure a broad search, the studies were accessed through the journal portal of the Coordination for the Improvement of Higher Education Personnel (CAPES). It should be noted that the different search strategies in different databases and the fact that no time frame was used were important to avoid missing significant studies, as well as providing an opportunity to expand the evidence that answered the research question. After obtaining the results of the study’s search strategy, the findings were transferred to the Rayyan software (Qatar Computing Research Institute, Doha, Qatar) whose aim is to identify duplicate studies to be excluded, as well as to carry out a blind peer review. After excluding the duplicate studies, two researchers read the titles and abstracts to include and exclude the findings that would probably make up this research. After this process, the studies that were included were analyzed and read in full. The selection of articles was carried out in a blind, paired, and independent manner by two reviewers. As no distinction was found between the studies selected, there was no need for the studies to be analyzed by a third reviewer.
The Preferred Reporting Items for Systematic Reviews and Meta-Analyses (PRISMA) checklist was used to demonstrate the process of identification, screening, eligibility, and inclusion of scientific studies. The stages and variables evaluated in the studies are described in Figure 1.
Figure 1: Study selection flowchart based on the PRISMA recommendation.

Bardin’s content analysis was used to categorize the studies, with the first step being a floating reading of all the transcribed material, followed by pre-analysis. (18) Initially, the information collected was detailed using a form constructed by the authors containing the title, journal, year of publication, country in which the study was carried out, objective, methodology, level of evidence, and main results.
The information contained in the studies formed the corpus of analysis, which led to the development of indicators that were submitted to analytical procedures and subsequent inference, comparing them with data from the literature. (19)
It should be noted that during the search for data related to the topic, most of the studies did not address nursing care for children with ASD. Although autism is currently a much-discussed subject, the nursing field has not yet fully grasped the issue, thus explaining the low number of results used to compose the final sample.
The studies selected and included in this review were evaluated using the Grading of Recommendations Assessment, Development and Evaluation (GRADE), a system officially used by the World Health Organization (WHO), which determines that the scientific evidence observed should be classified according to the quality of the studies.
The quality of evidence in the GRADE system is classified into four levels: high, moderate, low, and very low. Studies classified as high-quality evidence have consistent results, are well-designed methodologically, and have a low risk of bias. Moderate evidence may have some methodological limitations but still maintains a reasonable level of reliability. (20)
Low evidence indicates considerable uncertainty due to bias or significant limitations in the studies, while very low evidence indicates a high degree of uncertainty, making its conclusions less certain. In addition, the strength of the recommendation indicates the relevance of adopting or rejecting certain clinical conduct based on the quality of the studies analyzed. (20)
To ensure the accuracy of the classification of the included studies, the assessment of the quality of the evidence was conducted by independent reviewers. In cases of discrepancy in the classification, the studies were re-evaluated and discussed between the reviewers until a consensus was reached. This process strengthens the reliability of the results and ensures the rigorous application of the GRADE system in the review. Table 2 shows how the articles included in this review were assessed.
Table 2: Levels of Evidence according to the Grading of Recommendations Assessment, Development and Evaluation (GRADE)

Note: *Cohort studies without methodological limitations, with consistent findings showing a large effect size and/or dose-response gradient. **Limitations: bias in study design, inconsistency in results, substitute outcomes, or compromised external validity. ***Case series and reports. Source: GRADE Working Group.
To interpret the findings and synthesize the knowledge, categorization was used to analyze the results, extracting the scientific evidence that underpins nursing care for children with ASD in PHC. The aim of the analysis was to get to know and characterize the general panorama of the studies according to their object of investigation.
The categories of analysis were generated from a thorough and interpretative reading of the findings of the included studies, allowing them to emerge from the data in an inductive way. This approach enabled a more comprehensive understanding of the aspects investigated, ensuring that the synthesis of knowledge was built based on the evidence extracted.
To validate the categorization and coding of the data, triangulation between reviewers was carried out, ensuring greater methodological rigor and reliability in the analysis. In the event of discrepancies in the classification, the findings were discussed until a consensus was reached.
To present the results, three stages were carried out: firstly, synthesis of the methodological information, second, description of the nurse’s conduct/care for children with ASD identified in the studies included in the review and third, organization of the results found according to the HPM diagram. (21)
This study aims to organize the results based on Nola Pender’s diagram and analyze the results collected from the perspective of her theory. Based on the principles of the Health Promotion theory developed by Pender, we will try to understand the relationship between the data obtained and the theoretical constructs proposed by this approach. Analysis from Pender’s perspective will provide an in-depth look at the determinants of healthy behavior, helping to interpret the results and improve the health promotion strategies adopted in this study.
To systematize the correlation between the HPM and the results of the included studies, Nolar Pender’s theory was read in detail first. This was followed by an interpretative reading of the findings so that they could be integrated, analyzed, discussed and organized in a diagram (Figure 2) according to the components and variables of the model proposed by Pender.
Results
To better visualize the data, a summary table (Table 3) was constructed with an analytical synthesis of methodological information from the studies included in the review.
Table 3: Characterization of the articles included in the review

Concerning the methodological design, there was a predominance of qualitative and descriptive studies (four), followed by mixed studies (two). Based on the number of results found, it was found that the evidence supporting nursing consultations for children with ASD in PHC is fragile and presented in a fragmented and scarce way in the literature. When nursing care is provided to children with ASD, there is no scientific basis, demonstrating a lack of theoretical and practical articulation, which shows a conceptual and applicative gap in practice in the Health Care Network (HCN).
As for the level of evidence, the articles selected were classified as low level and weak recommendation according to the Grading of Recommendations Assessment, Development and Evaluation (GRADE). It is believed that this is related to the non-experimental design adopted by the authors included in this review, and the descriptive content of the studies found. However, evidence from descriptive studies cannot be dismissed, as scientific evidence for nursing practice depends on descriptive research. (22)
The findings highlight the scarcity of scientific research on the work of nursing professionals with children with ASD, coupled with the lack of cross-sectional, observational and experimental studies on the subject, demonstrating the importance of nursing studies to guide the practice of these professionals with autism. (23)
As for the nursing care practices mentioned in the studies, it is important to highlight the need to train the nursing team to understand autism to care for children with ASD, and their families and to raise awareness among the community in general. The results are detailed in the table below (Table 4).
Figure 2 presents the association of the results included in this review and organized within the delimited components of the HPM theory. The diagram was systematized to promote a deeper and more contextualized analysis, establishing significant connections between the scientific evidence found and the theoretical model. This systematization offers practical guidelines for future interventions, strengthening the applicability of HPM theory within PHC.
Table 4: Summary of nursing behaviors, competencies, and actions

Figure 2: Diagram of Nola Pender’s Health Promotion Model based on the studies that make up this integrative review.

Discussion
Based on the theoretical principles of social learning and human motivation, Nola Pender explores three distinct elements and their corresponding categories through the HPM. These elements have the potential to influence or not the individual’s participation in behaviors that promote health. In the context of nursing care offered to autistic children in PHC, the articles reviewed provide an in-depth analysis of this issue. (13)
Component: Individual characteristics and experiences
This is the first component of the HPM, which comprises two main categories: previous behavior and personal factors. The first category, previous behavior, refers to the behavior that needs to be modified and/or the expected habits. The second category, personal factors, encompasses biological, psychological, and sociocultural variables. These categories offer a contextualized analysis of the habits and life circumstances of an individual or population, so it is essential that the analysis is carried out in detail for a better understanding and approach. (21)
It was observed that the most prevalent feelings among the studies within this component were difficulties in approaching and coping with situations, lack of knowledge and lack of explanation of the subject by educational institutions.
It has been proven that difficulties in approaching and coping with autism hinder nursing care for children with ASD, especially in the early identification of the signs and symptoms that are presented in the initial phase of autism, thus making it impossible to make an early referral and diagnosis. As a result of these factors, the child is subjected to late initiation of cognitive therapies that can aggravate and/or delay the child’s neurological development. (7)
It is worth emphasizing that overcoming these barriers requires training and interventions by nurses and other health professionals, addressing the characteristics of ASD, and its particularities, identifying signs and symptoms, family approach, and promoting efficient referrals. Implementing strategies that facilitate early intervention not only optimizes the prospects of diagnosis but also paves the way for more effective cognitive therapies, thus contributing to the healthy and integral development of children with ASD.
The study (24) points out that during the higher education of nursing professionals, the approach to ASD is superficial or non-existent, which means that nurses are not trained and consequently are not able to attend to the particularities of autistic children and their families/support network. It is important to point out that when effective teaching is compromised and has limitations in its professional training, this will affect the quality of the health promotion offered by the services and, consequently, there will be population dissatisfaction with the results that are being obtained, causing a feeling of frustration in users, which may aggravate or hinder their state of health.
The lack of knowledge about children with ASD is also noticeable in school nurses in the state of Virginia in the United States of America. It was noted that school nurses were limited in their knowledge of how to help parents make decisions about a child with ASD. (25) this situation may be repeated in Brazil. Studies are needed to identify nurses’ knowledge and practices in Brazil.
It is necessary for ASD to be thoroughly addressed in the context of professional training by educational institutions in general, whether national or international, so that trained professionals know how to more efficiently approach and deal with situations that are part of their daily lives as health promoters and educators.
Due to the growing prevalence of ASD and the importance of early identification and diagnosis, it is of the utmost importance that nurses are prepared to screen children for autism in primary health care. To ensure that these professionals are increasingly qualified, specific training programs must be offered to them when applying instruments capable of identifying whether a child is at risk of autism. In Brazil, for example, the Ministry of Health has included the M-CHAT-R/F screening instrument in the child’s booklet so that it can be applied during childcare appointments, thus expanding the strategies for screening children within the recommended age and, if identified as being at risk of ASD, carrying out the quickest possible interventions.
Component: Specific behavior
The second component of Pender’s model is considered to be the central component of his theory: feelings and knowledge about the behavior that is to be achieved. It encompasses six categories that represent cognitions, that is, specific understandings and perceptions about the behavior, which have the potential to influence engagement. These are: benefits, barriers, self-efficacy, affect, interpersonal and situational influences. (13)
Among the studies selected, nurses addressed some variables that hinder and can sometimes make it impossible for nursing care for children with ASD to be ineffective, shallow, and embarrassing for the parties involved. The most common issues reported were lack of resources, tools and training, difficulties with professional/institutional and family support, fear and lack of competence to coordinate the situation.
On the other hand, despite the limitations pointed out, the professionals are aware of the changes that need to be made for this care to be more effective and targeted, and this desire can be seen from the professional’s report of wanting to contribute more to the provision of care.
During risk identification screening in PHC, nurses can use and apply instruments with the aim of obtaining a scale that qualifies the presence of behaviors known as early signs of ASD. However, many professionals don’t feel safe or qualified to put these instruments into practice, thus giving rise to a feeling of fear and trepidation when faced with practices that until then have been little known to them, which results in delayed referrals and overcrowding in diagnostic centers. (26)
It is well known that nursing professionals have difficulties and limitations in terms of their professional competence when it comes to early detection and signs and symptoms of ASD, due to the lack of training and dissemination of specific materials that encourage the use of facilitating tools aimed at autistic children. However, the study points out that this is sometimes a result of the scarcity of institutional support and the lack of incentives for training that addresses the issue in greater detail. (7)
Despite the difficulties faced by nursing professionals when it comes to ASD, the feeling of wanting to make a more significant contribution to the care of these children reflects their awareness of the importance of a multidisciplinary approach to caring for these patients. (27)
By seeking a greater understanding of the specific needs of these patients and acquiring specialized skills, nurses can promote a more welcoming and adapted environment, contributing to the physical and emotional well-being of children with ASD.
Research reports that social stigma is also a significant challenge to promoting ASD screening. Research participants believe that ASD is a stigmatized condition, in which parents prefer to keep their child’s condition hidden. (28)
There are situations in which the family can become a risk factor for the performance of a child with ASD, especially when, due to the influence of social stigmas, the family creates barriers that prevent the child’s rehabilitation. These barriers include denial of the symptoms and the child’s non-attendance at childcare appointments. (29)
This stigma can be related to a lack of knowledge, judgment, rejection, and lack of support. These situations happen at school, in the community, with families and friends. Sensitization and awareness-raising work should also be aimed at these places. (3)
Therefore, more resources should be available for nurses to ensure an assertive and resolute practice with children who have ASD. (24) Nurses must understand the dysfunctions that affect children and compromise their quality of life. To do this, nurses must observe and interpret the child and their family, seeking to plan the care to be offered by constantly evaluating it during the care process. (24)
Component: Result of behavior
The third component of the HPM deals with the implementation of the stipulated healthy behavior. The category, commitment to the action plan, begins the behavioral process and is of paramount importance for its effective management. This commitment must be established jointly, because, during the implementation phase, new unanticipated requirements may arise. (13)
This component has three categories, immediate demand (low control) addresses the fact that individuals have little control over their behavior and that immediate changes are needed. The preference category (high control) refers to behaviors that individuals have a high degree of control over. Health promotion behavior is the results that individuals show after applying interventions and/or training aimed at health promotion. Lastly, the commitment to an action plan category, which involves carrying out the actions or behaviors agreed upon to promote a healthy lifestyle, i.e. putting into practice the behavior that was previously agreed upon to maintain health. (30)
Among the categories presented, the feelings that the nursing professionals scored were: understanding the importance of using screening instruments, qualified listening during childcare consultations, observing the child’s behavior to identify risk, appropriate referrals and qualified listening.
In 2014, the Ministry of Health published “Guidelines for Rehabilitation Care for People with ASD” with the aim of training health professionals, emphasizing the importance of identifying behaviors and indicators through careful evaluation and highlighting the importance of early diagnosis. One of the instruments recommended by the Ministry of Health for identifying the early signs and symptoms of ASD, and which should be used by nurses, is the Modified Checklist for Autism in Toddlers (MCHAT - R/F) and the Clinical Indicators of Risk for Child Development (IRDI). (7)
The study (26) analyzed that the use of specific instruments for screening for ASD by health professionals is easy to understand and apply, thus showing good results in their applicability within consultations aimed at caring for children with ASD, the study also points out that even professionals who did not have much knowledge about autism were able to apply and use the ASD screening instruments.
Nurses’ behavioral observation of children plays a crucial role in the early detection of ASD. By carefully observing children’s behavior during social interactions, communication and repetitive patterns, professionals can identify potential indicators of ASD. This special attention allows for early referral for assessment and intervention, maximizing the chances of a positive outcome in the child’s development. (26)
By recognizing the importance of behavioral observation, nurses play a key role in promoting the health and well-being of children with ASD, ensuring a holistic and integrated approach to pediatric care.
The literature analyzed points to the importance and effectiveness of early intervention and support services for children with ASD and their families and communities, leading to the need for screening and a change in early action practices. (6) This is in line with the participants in the study (7) who unanimously consider early screening to be relevant for the identification of risk by nursing staff.
Early recognition of developmental alterations should also be carried out during the child’s follow-up in primary health care services, such as routine appointments and vaccinations. For this to happen, the team must be trained to recognize the first signs of ASD and make the appropriate referral and follow-up for the child and family. (3)
During nursing consultations, specifically childcare consultations, carried out in PHC, the nursing professional must be attentive to any kind of alteration in the developmental milestones defined for the child’s age. The professional’s attention must be associated with qualified listening to the reports and complaints made by the child’s parents and/or guardians. (26)
This factor corroborates the study carried out in Oman, (28) which found that participants were resistant to any potential screening for ASD, as there were no clear coordination services or referral routes for this specific disorder. The lack of an organized line of care in the care network greatly hinders treatment and rehabilitation actions.
The line of care for children’s health in primary care must be drawn up with the aim of providing a safe flow of care for children and their families in such a way as to guarantee access to the health network for these clients, according to their needs and specificities. (31)
As for the limitations of this study, there were gaps in scientific production on nursing care for children with ASD in primary health care, thus making it difficult to analyze the results based on the HPM, as well as a lack of knowledge of this disorder by professionals, which reflects a situation of fragility in the implementation of public policies aimed at people with disabilities. There is also a low level of evidence in the studies used according to the classification adopted and a lack of resolutive proposals to promote new approaches to nursing consultations.
This study was impacted by the limitations found, since the findings concerning professionals’ knowledge of autism were often limited and scarce, thus hindering the process of analyzing the results. The low level of evidence pointed out makes it clear that new studies with a more robust and appropriate design are needed. This study opens the way for new research to be carried out in the field on nurses’ knowledge of Autism Spectrum Disorder.
As a contribution, this study reinforces the fact that to ensure effective professional management of children with ASD by nurses, public management should include in its training activities knowledge actions for screening for the disorder in PHC through meetings to discuss the subject, with specific information on autism in childhood, emphasizing the benefits of early diagnosis and the screening that can be carried out in childcare. The research aims to raise awareness of the importance of using care tools for nursing consultations and the importance of improving practices in line with nursing theories and Nola Pender’s HPM when monitoring children with ASD in PHC.
It is also important to create new lines of research that address the issue of Autism Spectrum Disorder within nursing. The growing prevalence of ASD reaffirms the need to train health professionals who are increasingly inclusive and have technical and practical knowledge of neurodevelopmental disabilities.
Conclusion
The findings point to the importance of the nurse’s role in early screening for Autism Spectrum Disorder in childcare consultations in PHC, offering possibilities and opportunities for stimulation, monitoring, treatment and better child development through nursing care and other health professionals. Support and communication with the family were identified as essential actions for early diagnosis. Activities to promote community awareness were highlighted to reduce social stigma and insecurity, reducing the ambiguity surrounding the disorder.
Bibliographical references:
1. Ministério da Saúde. Diretrizes de Atenção à Reabilitação da Pessoa com Transtornos do Espectro do Autismo (TEA). Ministério da Saúde, Secretaria de Atenção à Saúde, Departamento de Ações Programáticas Estratégicas. (Internet). Brasília: 2014. Available from: https://bvsms.saude.gov.br/bvs/publicacoes/diretrizes_atencao_reabilitacao_pessoa_autismo.pdf
2. Ministério da Saúde. Secretaria de Atenção Primária à Saúde. Departamento de Ações Programáticas Estratégicas. Caderneta da Criança. Passaporte da cidadania. 2 ed. Brasília: Ministério da Saúde; 2020.
3. Bonfim TA, Giacon-Arruda BCC, Hermes-Uliana C, Galera SAF, Marcheti MA. Family experiences in discovering Autism Spectrum Disorder: implications for family nursing. Rev Bras Enferm. 2020;73(6):e20190489. doi: 10.1590/0034-7167-2019-0489
4. Maia FA, Almeida MTC, Silva VB, Alves MR, Silveira MF. Transtorno do Espectro do Autismo: uma revisão sobre etiologia, epigenética e mutação de novo. Rev Renome. 2020;6(1):101-114. Available from: https://www.periodicos.unimontes.br/index.php/renome/article/view/1243
5. Instituto Brasileiro de Geografia e Estatística. Censo Demográfico 2022 - População e domicílios: Primeiros resultados. Rio de Janeiro, Brazil; 2023. Available from: https://biblioteca.ibge.gov.br/visualizacao/livros/liv102011.pdf.
6. Dunlap JJ. Autism Spectrum Disorder Screening and Early Action. The Journal for Nurse Practitioners. 2019;15(7):496-500. doi: 10.1016/j.nurpra.2019.04.001.
7. Corrêa IS, Gallina F, Schultz LF. Indicadores para triagem do transtorno do espectro autista e sua aplicabilidade na consulta de puericultura: conhecimento das enfermeiras. Rev APS. 2021;24(2):282-295. doi: 10.34019/1809-8363.2021.v24.32438
8. Reis ST, Lenza N. A Importância de um diagnóstico precoce do autismo para um tratamento mais eficaz: uma revisão da literatura. Revista Atenas Higeia, 2019;2(1):1-7. Available from: http://atenas.edu.br/revista/index.php/higeia/article/view/19
9. Feifer GP, Souza TB, Mesquita LF, Ferreira ARO, Machado FM. Cuidados de Enfermagem a pessoa com Transtorno do Espectro Autista: Revisão de Literatura. Rev UNINGÁ. Maringá. 2020;57(3):60-70. doi: 10.46311/2318-0579.57.3.060-070
10. Nogueira MA, Rio SC. A família com crianças autistas: apoio de enfermagem. Rev Port J Ment Health Nurs. 2011;(5):16-21. doi: 10.19131/rpesm.0089
11. Pompeu MRM. Concepção e validação de uma tecnologia para nortear a consulta de enfermagem à criança com transtorno do espectro autista. (Dissertação Mestrado). Fortaleza, Brasil: Universidade de Fortaleza; 2019. Available from: https://biblioteca.sophia.com.br/terminalri/9575/acervo/detalhe/121115
12. George JB, Thorell AMV. Teorias de enfermagem: os fundamentos a pratica profissional. 4 ed. Porto Alegre, Brazil: Artmed; 2000.
13. Santi DB, Nogueira IS, Baldissera VDA. O Modelo de Nola Pender para promoção da saúde do adolescente: Revisão integrativa. Rev Min Enferm. 2023;27. doi: 10.35699/2316-9389.2023.40440
14. Victor JF, Lopes MV, Ximenes LB. Análise do diagrama do modelo de promoção da saúde de Nola J. Pender. Acta Paul Enferm. 2005;18(3):235-240. doi: 10.1590/s0103-21002005000300002
15. Botelho LLR, Cunha CJCA, Macedo M. O método da revisão integrativa nos estudos organizacionais. Gestão e Sociedade. 2011;5(11):121-136. Available from: http://www.spell.org.br/documentos/ver/10515/o-metodo-da-revisao-integrativa-nos-estudos-organizacionais
16. Mendes KDS, Silveira RCCP, Galvão CM. Revisão integrativa: método de pesquisa para a incorporação de evidências na saúde e na Enfermagem. Texto & Contexto Enferm. 2008;17(4):758-764. doi: 10.1590/S0104-07072008000400018
17. Lockwood C, Porritt K, Munn Z, Rittenmeyer L, Salmond S, Bjerrum M, et al. Systematic reviews of qualitative evidence. In: Aromataris E, Munn Z, editors. Joanna Briggs Institute Reviewer’s Manual. Adelaide: The Joanna Briggs Institute; 2017. doi: 10.46658/JBIRM-17-02
18. Bardin L. Análise de conteúdo. São Paulo: Edições 70; 2011.
19. Silva TC, Nietsche EA, Cogo BS. Palliative care in Primary Health Care: an integrative literature review. Rev Bras Enferm. 2022;75(1). doi: 10.1590/0034-7167-2020-1335
20. Ministério da Saúde. Diretrizes metodológicas: Sistema GRADE – Manual de graduação da qualidade da evidência e força de recomendação para tomada de decisão em saúde. Ministério da Saúde, Secretaria de Ciência, Tecnologia e Insumos Estratégicos, Departamento de Ciência e Tecnologia. Brasília: Ministério da Saúde; 2014.
21. Pender NJ, Murdaugh C, Parsons MA. Health promotion in nursing practice. Englewood Cliffs: Prentice Hall; 2015.
22. Polit DFF, Beck CT. Fundamentos de pesquisa em enfermagem: avaliação de evidências para a prática da enfermagem. 7. ed. Porto Alegre: Artmed; 2011.
23. Sena RCF, Reinalde EM, Silva GWS, Sobreira MVS. Prática e conhecimento dos enfermeiros sobre o autismo infantil. Ver Fund Care Online. 2015;7(3):2707-2716. doi: 10.9789/2175-5361.2015.v7i3.2707-2716
24. Soeltl SB, Fernandes IC, Camillo SD. O conhecimento da equipe de enfermagem acerca dos transtornos autísticos em crianças à luz da teoria do cuidado humano. ABCS Health Sci. 2021;46:e021206. doi: 10.7322/abcshs.2019101.1360
25. Brito Ribas L, Alves M. O Cuidado de Enfermagem a criança com transtorno do espectro autista: um desafio no cotidiano. Rev Pro UniverSUS. 2020;11(1):74-79. doi: 10.21727/rpu.v11i1.2107
26. Medeiros TD, Silva NK, Silva TB, Medeiros LS, Nascimento MH, Pamplona MC. O papel do enfermeiro na triagem do transtorno do espectro autista durante as consultas de puericultura. Rev Eletronica Acervo Saude. 2023;23(4):e11874. doi: 10.25248/reas.e11874.2023
27. Gonçalves WR, Graup S, Balk RD, Cunha ÁL, Ilha PV. Barreiras e facilitadores para a prática de atividades físicas em crianças e adolescentes com transtorno do espectro autista de uruguaiana. Rev Assoc Bras Ativ. Mot Adapt. 2019;20(1). doi: 10.36311/2674-8681.2019.v20n1.02.p17
28. Al Maskari T, Melville C, Al Farsi Y, Wahid R, Willis D. Qualitative exploration of the barriers to, and facilitators of, screening children for autism spectrum disorder in Oman. Early Child Dev Care. 2018;190(11):1762-1777. doi: 10.1080/03004430.2018.1550084
29. Nascimento YC, Castro CS, Lima JL, Albuquerque MC, Bezerra DG. Transtorno do espectro autista: detecção precoce pelo enfermeiro na estratégia saúde da família. Rev Baiana Enferm. 2018;32. doi: 10.18471/rbe.v32.2542531
30. Bultas MW, Mcmillin SE, Zand DH. Reducing Barriers to Care in the Office-Based Health Care Setting for Children With Autism. Journal of Pediatric Health Care. v. 30. n. 1. 2015. doi: 10.1016/j.pedhc.2015.08.007
31. Secretaria de Estado da Saúde do Distrito Federal. Diretoria de Ciclos de Vida e Práticas Integrativas em Saúde. Gerência de Ciclos de Vida. Núcleo de Saúde da Criança. Protocolo de Atenção Primária à Saúde da Criança. Brasília: Núcleo de Saúde da Criança; 2014.
Data availability: The data set supporting the results of this study is not available.
How to cite: Alves Benedito MH, Evangelista de Lacerda JF, Rocha Nascimento R, Silva de Oliveira Alves B, Rodriguez Maia E, Gomes Rocha Cavalcante E, Leita Sampaio LR, Rodriguez Pinheiro W. Nursing Care for Children with Autism and the Nola Pender Model: Integrative Review. Enfermería: Cuidados Humanizados. 2025;14(1):e4327. doi: 10.22235/ech.v14i1.4327
Authors’ contribution (CRediT Taxonomy): 1. Conceptualization; 2. Data curation; 3. Formal Analysis; 4. Funding acquisition; 5. Investigation; 6. Methodology; 7. Project administration; 8. Resources; 9. Software; 10. Supervision; 11. Validation; 12. Visualization; 13. Writing: original draft; 14. Writing: review & editing.
M. H. A. B. has contributed in 1, 2, 3, 5, 6, 7, 8, 12, 13; J. F. E. L. in 1, 3, 5, 6, 12; R. R. N. in 1, 2, 6; B. S. O. A. in 1, 2, 6; E. R. M. in 10, 12, 14; E. G. R. C. in 10, 12, 14; L. R. L. S. in 10, 12, 14; W. R. P. in 10, 12, 14.
Scientific editor in charge: Dr. Natalie Figueredo.
Enfermería: Cuidados Humanizados v14(1)
January-June 2025
10.22235/ech.v14i1.4327