Ciencias Psicológica, v19 (n1)
Enero-junio 2025
10.22235/cp.v19i1.4188
Análisis de las propiedades psicométricas del Cuestionario de Estrategias de Autorregulación Motivacional
Psychometric properties analysis of the Motivational Self-Regulation Strategies Questionnaire
Análise das propriedades psicométricas do Questionário de Estratégias de Autorregulação Motivacional
Agustin Freiberg-Hoffmann1, ORCID 0000-0001-8737-1186
Florencia Anabel Motta2, ORCID 0009-0001-8128-6252
Franco Tisocco3, ORCID 0000-0002-7888-8033
Javier Sánchez-Rosas4, ORCID 0000-0002-7669-8981
1 Universidad de Buenos Aires; Consejo Nacional de Investigaciones Científicas y Técnicas, Argentina, [email protected]
2 Universidad de Buenos Aires, Argentina
3 Universidad de Buenos Aires, Argentina
4 Universidad Católica de Temuco, Chile
Resumen:
La autorregulación motivacional permite a los estudiantes sostener o mejorar su motivación para alcanzar sus metas. Esta autorregulación se relaciona con variables relevantes como el rendimiento académico, el clima de clase y la procastinación académica, entre otras. El Cuestionario de Estrategias de Autorregulación Motivacional (CEAM) operacionaliza el constructo y fue adaptado en Córdoba (Argentina), dividiendo las dimensiones de regulación de metas según las estrategias empleadas sean por aproximación o evitación. Esta investigación propone analizar nuevas evidencias de validez y confiabilidad del CEAM. Participaron 412 estudiantes universitarios de Buenos Aires (Argentina). El análisis de la estructura interna del instrumento mediante análisis factorial confirmatorio (AFC) y el análisis de ecuaciones estructurales exploratorio (ESEM) verificaron el mejor ajuste para el modelo de ocho factores. Luego, un análisis de invarianza factorial entre muestras de estudiantes de Buenos Aires y Córdoba verificó la equivalencia métrica del CEAM. La consistencia interna de las dimensiones fue adecuada (> .70). Seguidamente, el examinen de validez concurrente arrojó correlaciones positivas y significativas con los enfoques de aprendizaje, y negativas con la procastinación académica. También se estimaron normas estadísticas. Este trabajo proporciona nuevas evidencias sobre las propiedades psicométricas del CEAM y baremos que posibilitan su uso e interpretación dentro del campo de aplicación.
Palabras clave: autorregulación; motivación; estudiantes universitarios; propiedades psicométricas; CEAM.
Abstract:
Motivational self-regulation allows students to sustain and/or improve their motivation to achieve their goals. This self-regulation variant is related to variables such as academic performance, classroom climate, and academic procrastination, among others. The Motivational Self-Regulation Strategies Questionnaire (MRSQ) operationalized the construct. The questionnaire was adapted in Córdoba (Argentina), dividing the dimensions of goal regulation according to the strategies employed ¬— whether by approximation or avoidance. The present research proposes to analyze new evidence of the validity and reliability of the MRSQ. A total of 412 university students from Buenos Aires (Argentina) participated in the study. The analysis of the internal structure of the instrument using confirmatory factor analysis (CFA) and exploratory structural equation modeling (ESEM) verified a better fit for the 8-factor model. Further, a measurement invariance analysis between samples of students from Buenos Aires and Córdoba verified the metric equivalence of the MRSQ. The internal consistency of the dimensions was adequate (> .70). Next, the concurrent validity test yielded positive and significant correlations with learning approaches and negative correlations with academic procrastination. Statistical norms were also computed. This work provides new evidence on the psychometric properties of the MRSQ and norms that enable its use and interpretation within applied settings.
Keywords: self-regulation; motivation; college students; psychometric properties; MRSQ.
Resumo:
A autorregulação motivacional permite aos estudantes manterem e/ou melhorarem sua motivação para alcançar suas metas. Essa autorregulação está relacionada com variáveis relevantes, como o desempenho acadêmico, o clima de sala de aula e a procrastinação acadêmica, entre outras. O Questionário de Estratégias de Autorregulação Motivacional (QEAM) operacionaliza o construto e foi adaptado em Córdoba (Argentina), dividindo as dimensões da regulação de metas de acordo com as estratégias empregadas, sejam elas por aproximação ou evitação. Esta pesquisa propõe analisar novas evidências de validade e confiabilidade do QEAM. Participaram 412 estudantes universitários de Buenos Aires (Argentina). A análise da estrutura interna do instrumento, por meio da análise fatorial confirmatória (AFC), e da análise exploratória de equações estruturais (ESEM) verificou o melhor ajuste para o modelo de oito fatores. Em seguida, uma análise de invariância fatorial entre amostras de estudantes de Buenos Aires e Córdoba verificou a equivalência métrica do QEAM. A consistência interna das dimensões foi adequada (> 0,70). Em seguida, o teste de validade concorrente revelou correlações positivas e significativas com as abordagens de aprendizagem e correlações negativas com a procrastinação acadêmica. As normas estatísticas também foram estimadas. Este trabalho fornece novas evidências sobre as propriedades psicométricas do QEAM e escalas que permitem seu uso e interpretação no campo de aplicação.
Palavras-chave: autorregulação; motivação; estudantes universitários; propriedades psicométricas; QEAM.
Recibido: 29/07/2024
Aceptado: 09/04/2025
Introducción
Los estudiantes enfrentan dificultades para mantenerse motivados en sus actividades académicas, ya que pueden percibir las tareas como poco relevantes, monótonas o desafiantes (Kim et al., 2018; Sánchez-Rosas, 2015). Si bien es fundamental sostener una alta motivación, también es clave autorregularla para enfrentar desafíos y superar situaciones poco interesantes o adversas (Hendrie-Kupczyszyn & Bastacini, 2019). En el ámbito universitario, la autorregulación motivacional ha sido ampliamente estudiada y pone en evidencia su relación positiva con el aprendizaje y el rendimiento académico (Dayupay et al., 2022; Kryshko et al., 2020; Suárez et al., 2018; Zoya & Saima, 2024), así como con variables como el clima de clase, la procrastinación y los enfoques de aprendizaje (Arenas-Wong et al., 2022; Elizondo et al., 2023; Rojas-Ospina & Valencia-Serrano, 2021; Salgado et al., 2017).
El interés por evaluar la autorregulación motivacional ha llevado al desarrollo de diversos instrumentos, entre los que se destacan las escalas por su fácil aplicación. Aunque existen métodos alternativos, como entrevistas, observaciones, verbalizaciones en voz alta y métodos de rastreo (Wolters et al., 2011), estos suelen ser más demandantes en tiempo y recursos, por lo que las escalas siguen siendo el enfoque más utilizado (Fong et al., 2024).
Para profundizar en su medición y superar las limitaciones teóricas y metodológicas de validaciones previas, el presente estudio analiza las propiedades psicométricas de un instrumento ampliamente utilizado en este campo: el Cuestionario de Estrategias de Autorregulación Motivacional (Wolters & Benzon, 2013), en su versión revisada y adaptada al contexto universitario argentino (Sánchez-Rosas et al., 2019). Específicamente, se evalúa su estructura e invarianza factorial en distintas poblaciones universitarias, se analizan evidencias de validez concurrente y se calculan normas estadísticas.
Escalas para evaluar la autorregulación de la motivación
Wolters (1998) diseñó uno de los primeros instrumentos para medir la autorregulación motivacional mediante un cuestionario abierto donde los estudiantes reportaban estrategias para afrontar desafíos. Posteriormente, formalizó la medición de cinco estrategias: autorrefuerzo, control del entorno, autoafirmación de metas de rendimiento, autoafirmación de metas de maestría e incremento del interés (Wolters, 1998, 1999). Más tarde, Wolters y Benzon (2013) ampliaron este instrumento, incorporando seis estrategias: regulación del valor, autoafirmación de metas de rendimiento y de metas de maestría, autorrefuerzo, estructuración del entorno y regulación del interés situacional.
Schwinger et al. (2007; 2009) adaptaron y extendieron este cuestionario al alemán, añadiendo estrategias como aumento de la relevancia personal, dos tipos de regulación de metas de rendimiento (aproximación y evitación) y establecimiento de metas proximales. Sin embargo, este instrumento no abarca completamente la regulación de las metas de logro, ya que no incorpora el modelo 2×2 de Elliot y Murayama (2008), que distingue entre aproximación y evitación tanto en metas de maestría como de rendimiento. Las metas aproximación-maestría y evitación-rendimiento se han asociado con efectos positivos y negativos en el aprendizaje, respectivamente. En cambio, las de evitación-maestría y aproximación-rendimiento muestran un rol más ambiguo debido a su enfoque en resultados negativos y normas (Sánchez-Rosas, 2015).
En el ámbito de la escritura, Teng y Zhang (2016) diseñaron el Writing Strategies for Motivational Regulation Questionnaire para evaluar la autorregulación motivacional en estudiantes de idiomas en China. Este instrumento incluye cinco dimensiones: regulación de metas de rendimiento, regulación de metas de maestría, incremento del interés, control emocional y estructuración del entorno.
Finalmente, algunas escalas evalúan la autorregulación motivacional como un constructo unidimensional. Por ejemplo, Kim et al. (2018) desarrollaron la Brief Regulation of Motivation Scale (BRoMS) para medir globalmente las creencias sobre la autorregulación motivacional, en lugar del uso de estrategias específicas.
El Cuestionario de Estrategias de Autorregulación Motivacional
El Cuestionario de Estrategias de Autorregulación Motivacional (CEAM), desarrollado por Wolters y Benzon (2013), es uno de los instrumentos más utilizados para evaluar este constructo. Consta de 30 ítems con una escala Likert de siete puntos para indicar el grado de acuerdo, organizados en seis dimensiones: (1) Regulación del valor: esfuerzo por encontrar el aspecto interesante o útil en los contenidos académicos; (2) Regulación de metas de rendimiento: creencias sobre la capacidad y esfuerzo para obtener buenos resultados; (3) Auto-consecuencia: tendencia a autorrecompensarse tras completar una tarea; (4) Estructuración ambiental: control sobre factores contextuales y personales que pueden interferir en el estudio; (5) Regulación del interés situacional: habilidad para transformar actividades poco atractivas en experiencias más agradables; (6) Regulación de metas de maestría: esfuerzos dirigidos a mejorar el aprendizaje por interés en adquirir conocimiento.
El CEAM ha demostrado adecuadas propiedades psicométricas. Un análisis factorial exploratorio confirmó su estructura de seis factores, lo que explica el 69 % de la varianza total. Además, se reportaron coeficientes alfa de Cronbach entre .77 y .91 y evidencias de validez concurrente con variables como la procrastinación y la autoeficacia (Wolters & Benzon, 2013).
Validaciones del CEAM
La investigación sobre las estrategias de regulación motivacional ha llevado a la adaptación y validación del CEAM en distintos países y niveles educativos.
Góes y Boruchovitch (2017) adaptaron la escala al portugués en una muestra de estudiantes universitarios en Brasil (n = 42), encontraron alta fiabilidad (alpha de Cronbach) para la escala global y sus seis dimensiones, aunque sin evaluar su estructura interna. No se observaron diferencias significativas en el uso de estrategias según el área de conocimiento, pero las mujeres reportaron mayor uso de autoconsecuencias que los hombres.
Guo y Tang (2022) aplicaron el CEAM en estudiantes universitarios de inglés en China (n = 224) en un contexto de aprendizaje en línea. Aunque realizaron un análisis factorial confirmatorio, solo reportaron cargas factoriales superiores a .50, sin detallar índices de ajuste. La escala completa presentó alta fiabilidad (alpha de Cronbach), pero no se informaron valores específicos por dimensión. Las mujeres utilizaron estrategias de regulación motivacional con mayor frecuencia que los hombres, sin diferencias significativas entre niveles académicos.
En el ámbito escolar, Park (2021) validó la escala en estudiantes de primaria, secundaria y preparatoria en Corea del Sur (n = 1834). Se evaluó la estructura de seis dimensiones mediante análisis factorial exploratorio y confirmatorio multigrupo en diferentes grupos etarios, se encontraron correlaciones factoriales entre .14 y .63, con evidencia de invarianza métrica y escalar, lo que respalda su uso en distintos niveles educativos. No se reportaron datos de fiabilidad. Se identificaron diferencias en el uso de estrategias según edad y género, con mayor utilización en estudiantes de primaria y preparatoria en comparación con secundaria. La tutoría privada mostró mayor influencia en la regulación motivacional que el tiempo de estudio independiente.
En Colombia, Rojas-Ospina y Valencia-Serrano (2019) validaron la escala en estudiantes universitarios (n = 315). Su análisis factorial exploratorio y confirmatorio, con tres pares de errores de medición correlacionados, reveló una estructura de cinco factores con 22 ítems, sin retención del factor regulación de metas de maestría, lo que coincide con los hallazgos de Paulino et al. (2015). Se encontraron correlaciones factoriales entre .25 y .66, y una consistencia interna adecuada (alpha de Cronbach entre .75 y .88). Además, la regulación motivacional mostró una relación positiva con creencias motivacionales.
Por último, Sánchez-Rosas et al. (2019) adaptaron el CEAM al contexto argentino, modificando la dimensión de regulación de metas al diferenciar estrategias de aproximación y evitación. Mediante un análisis factorial exploratorio, se identificaron ocho dimensiones, que incluyen la regulación de metas de aproximación y evitación tanto para rendimiento como para maestría, en una muestra de 329 estudiantes de Psicología e Ingeniería. La versión final, con 37 ítems en 8 dimensiones, mostró validez estructural y consistencia interna adecuada (alpha de Cronbach entre .68 y .95), aunque no aportaron evidencias de relaciones con variables relacionadas con el aprendizaje.
Limitaciones de las validaciones realizadas
Las investigaciones previas sobre la validación del CEAM (Wolters & Benzon, 2013) presentan diversas limitaciones metodológicas y conceptuales que afectan su aplicabilidad. En general, han descuidado el análisis profundo de la estructura factorial al utilizar métodos de fiabilidad inadecuados, y omitido la relación entre estrategias y variables clave para el aprendizaje.
Góes y Boruchovitch (2017) evaluaron la fiabilidad de la escala en estudiantes universitarios de Brasil (n = 42) sin analizar su estructura interna, lo que impide determinar si mide adecuadamente las dimensiones teóricas. De manera similar, Guo y Tang (2022) realizaron un análisis factorial confirmatorio, pero solo reportaron cargas factoriales sin detallar índices de ajuste ni coeficientes de fiabilidad por dimensión, lo que dificulta la evaluación de la consistencia interna.
En el ámbito escolar, Park (2021) exploró la estructura de la escala en distintos niveles educativos mediante análisis factorial exploratorio y confirmatorio multigrupo. Además, evaluó la invarianza factorial, aunque no reportó datos de fiabilidad ni examinó su validez concurrente con variables de aprendizaje. Por su parte, Rojas-Ospina y Valencia-Serrano (2019) eliminaron la dimensión de regulación de metas de maestría sin una justificación teórica clara, lo que podría afectar la interpretación del constructo. Además, no evaluaron la relación de las estrategias con variables como la procrastinación, lo que limita su aplicabilidad educativa.
Uno de los estudios más relevantes, el de Sánchez-Rosas et al. (2019), abordó la dimensionalidad teórica del instrumento en el marco del modelo de metas de logro de Elliot y Murayama (2008). Sin embargo, su validación metodológica presenta restricciones, ya que su muestra se limitó a estudiantes de Psicología e Ingeniería, sin incluir otras disciplinas y niveles educativos. Tampoco realizaron un análisis factorial confirmatorio que permitiera confirmar la estructura de ocho dimensiones ni evaluaron la relación de las estrategias con variables como procrastinación o estrategias de aprendizaje. A nivel de fiabilidad, utilizaron el coeficiente alpha de Cronbach en lugar de estimaciones más adecuadas para datos ordinales, y la falta de normas estadísticas impide la interpretación de los puntajes individuales en contextos aplicados.
Si bien estos estudios han contribuido a la comprensión de la regulación motivacional, aún es necesario profundizar en cómo estas estrategias se vinculan con el aprendizaje (Fong et al., 2024; Villar et al., 2024) y en qué medida la regulación de metas de rendimiento y maestría (discriminadas según sus dimensiones de aproximación y evitación, Sánchez-Rosas et al., 2019) influyen en distintos niveles de procesamiento de la información y la conducta académica (Sánchez-Rosas, 2015; Tait et al., 1998; Tuckman, 1991). Mientras que la regulación de metas de rendimiento se orienta al cumplimiento de exigencias académicas, la regulación de la maestría favorece un aprendizaje más profundo y significativo (Elliot & Murayama, 2008). Diferenciar estrategias de aproximación y evitación ofrece una visión más completa de su impacto en el aprendizaje y el rendimiento académico. Asimismo, es fundamental determinar si la regulación motivacional funciona como un constructo global o si se compone de dinámicas diferenciadas y específicas. Esta cuestión justifica la exploración de modelos factoriales de segundo orden, bifactor o con estructuras más flexibles.
El presente estudio
Las investigaciones previas sobre la regulación motivacional en el ámbito universitario han presentado limitaciones metodológicas y conceptuales que afectan su aplicabilidad. Algunas no evaluaron la estructura interna del instrumento (Góes & Boruchovitch, 2017), mientras que otras realizaron análisis factoriales confirmatorios sin reportar índices de ajuste o coeficientes de fiabilidad por dimensión (Guo & Tang, 2022; Park, 2021). También se han identificado modificaciones en la estructura del instrumento sin una justificación teórica clara (Rojas-Ospina & Valencia-Serrano, 2019) o muestras restringidas a contextos específicos, que limitan la generalización de los hallazgos (Sánchez-Rosas et al., 2019). Además, varias validaciones han utilizado el coeficiente alpha de Cronbach en lugar de estimaciones más adecuadas para datos ordinales (Sánchez-Rosas et al., 2019), y la falta de normas estadísticas ha dificultado la interpretación de los puntajes individuales en aplicaciones prácticas (Sánchez-Rosas et al., 2019).
Para abordar las limitaciones mencionadas, el presente estudio tiene tres objetivos principales: (1) analizar la estructura interna del instrumento mediante análisis factorial, invarianza factorial y consistencia interna; (2) estudiar evidencias de validez concurrente; y (3) calcular normas estadísticas que faciliten la interpretación de los puntajes individuales en contextos educativos.
Para ello, se realizó un análisis factorial confirmatorio y estructural, se comparon distintos modelos (AFC, bifactor, ESEM, BESEM y HESEM) para determinar el mejor ajuste a los datos y superar así las limitaciones en la validación estructural de estudios previos (e.g., Rojas-Ospina & Valencia-Serrano, 2019; Sánchez-Rosas et al., 2019). Además, se evaluó la invarianza factorial entre estudiantes universitarios de Buenos Aires y Córdoba para fortalecer la validez transcultural del instrumento. Se utilizó el coeficiente omega en lugar de alpha de Cronbach para proporcionar una medida más precisa de fiabilidad. Asimismo, se analizaron evidencias de validez concurrente al examinar la relación de la regulación motivacional con la procrastinación y los enfoques de aprendizaje (Tait et al., 1998; Tuckman, 1991). Finalmente, se calcularon normas estadísticas para una mejor interpretación de los puntajes individuales en el ámbito educativo.
Este estudio busca avanzar en la validación del CEAM (Sánchez-Rosas et al., 2019; Wolters & Benzon, 2013), abordando deficiencias metodológicas y conceptuales previas. Su aporte en el ámbito universitario radica en mejorar la comprensión de la regulación motivacional, clave para la persistencia, el esfuerzo y el compromiso académico (Fong et al., 2024; Villar et al., 2024). Además, proporciona una herramienta más precisa para evaluar este constructo, con aplicaciones en investigación y educación. Al examinar su relación con la procrastinación y los enfoques de aprendizaje, ofrece evidencia sobre su impacto en el rendimiento académico, lo que facilita estrategias para fortalecer la autorregulación estudiantil. Finalmente, el desarrollo de normas estadísticas optimiza la interpretación de puntajes, contribuyendo a la mejora del aprendizaje y el desempeño en educación superior.
Método
Participantes
Los datos fueron recogidos mediante un muestreo por conveniencia.
Análisis de la estructura interna. Participaron 412 estudiantes universitarios de Buenos Aires (82.4 % mujeres) de entre 18 y 60 años (M = 27.46; DE = 8.19; Mdn = 24) que cursaban sus estudios en distintas facultades (48.7 % Psicología, 10 % Medicina, 8.8 % Ingeniería, 7.5 % Economía, 5.6 % Sociales, 5.1 % Exactas y Naturales, 4.6 % Filosofía, 3.6 % Derecho, 3.2 % Diseño y Arquitectura, 2.9 % Artes) y universidades (78.3 % públicas y 21.7 % privadas).
Análisis de invarianza factorial y consistencia interna. Se empleó la muestra de 412 estudiantes universitarios de Buenos Aires del estudio anterior y la muestra de 529 estudiantes universitarios de Córdoba —(63.1 % mujeres) de entre 18 y 59 años (M = 23.61, DE = 4.70, Mdn = 23) de distintas facultades (50.9 % Exactas, Físicas y Naturales, 49.1 % Psicología)—, que participó del estudio de adaptación del CEAM a la Argentina (Sánchez-Rosas et al., 2019). Se contó con el permiso de Sánchez-Rosas et al. (2019) para utilizar la base de datos de su investigación.
Análisis de evidencias de validez concurrente. Se trabajó con una submuestra de estudiantes extraída del estudio anterior, que, además de completar el CEAM, respondieron también al Tuckman Procastination Scale y al Approaches and Study Skills Inventory for Students. Participaron de esta submuestra 249 estudiantes universitarios de Buenos Aires (81.7 % mujeres) de entre 18 y 58 años (M = 28.14, DE = 8.67, Mdn = 25). Los alumnos se encontraban cursando en distintas facultades (30.2 % Psicología, 13.7 % Medicina, 10.9 % Ingeniería, 10.5 % Economía, 8.5 % Sociales, 7.3 % Exactas y Naturales, 5.2 % Diseño y Arquitectura, 5.2 % Derecho, 4.4 % Filosofía, 4 % Artes).
Instrumentos
Cuestionario de Estrategias de Autorregulación motivacional (CEAM; Wolters & Benzon, 2013). Se trabajó con la versión adaptada en la provincia de Córdoba, Argentina, la cual presenta adecuadas propiedades psicométricas (Sánchez-Rosas et al., 2019). Esta versión del cuestionario evalúa ocho dimensiones de estrategias de autorregulación motivacional que son: regulación metas de evitación rendimiento (e.g. “Me digo que debo seguir estudiando porque mi meta es evitar que me vaya peor que otros en esta materia”), regulación metas de evitación maestría (e.g. “Pienso que debería seguir trabajando porque mi objetivo es evitar aprender menos de lo que podría”), auto-consecuencia (e.g “Me prometo que más tarde puedo hacer algo que quiera si termino con el trabajo asignado”), regulación metas de aproximación maestría (e.g. “Me desafío a completar el trabajo porque mi meta es entender la mayor parte del material”), regulación metas de aproximación rendimiento (e.g. “Me recuerdo a mí mismo que mi objetivo es desempeñarme mejor que los demás estudiantes”), regulación del interés situacional (e.g. “Hago el estudio más disfrutable convirtiéndolo en un juego”), estructuración ambiental (e.g. “Me aseguro de tener la menor cantidad posible de distracciones”), regulación del valor (e.g. “Intento hacer una conexión entre el material y algo que me gusta hacer o que encuentro interesante”). El instrumento consta de 37 ítems que deben ser respondidos mediante una escala Likert de cinco opciones que van de Nunca a Siempre.
Tuckman Procastination Scale (TPS, Tuckman, 1991). La TPS evalúa la procastinación académica de modo unidimensional a través de 15 ítems con escala de respuesta Likert de cinco opciones. Para la presente investigación se aplicó la versión del TPS adaptada a estudiantes universitarios de Argentina (Tisocco & Fernández-Liporace, 2021), que verificó la estructura unidimensional del instrumento, la cual arrojó una óptima consistencia interna (ordinal alpha = .90). La consistencia interna fue testeada con la muestra de la presente investigación (n = 249) y reportó también un valor óptimo (ω = .923).
Approaches and Study Skills Inventory for Students (ASSIST; Tait et al., 1998). Se aplicó la versión localmente adaptada del ASSIST que mide tres enfoques de aprendizaje —profundo, superficial, estratégico— mediante 17 afirmaciones que deben ser respondidas en una escala Likert de cinco opciones. La herramienta presenta adecuadas evidencias de validez, relacionadas a su estructura interna —análisis factorial e invarianza factorial— y confiabilidad asociada a la consistencia interna de sus dimensiones con índices superiores a .80 (Freiberg-Hoffmann et al., 2023). Los valores de consistencia interna resultaron entre óptimos y adecuados al testearlos en la presente muestra (n = 249; ωsuperficial = .753, ωprofundo= .818, ωestratégico= .782).
Adicionalmente, se aplicó un cuestionario ad hoc para recoger información sociodemográfica y académica.
Procedimientos
La investigación cuenta con el aval del comité de ética de la Facultad de Psicología de la Universidad de Buenos Aires (CEI24012). Los datos fueron recogidos de modo online a través de un formulario diseñado con la aplicación Google Forms. Se invitó a lo a los alumnos a participar a través de grupos de Facebook de estudiantes de distintas disciplinas y universidades de Buenos Aires. La invitación se enviaba a los grupos cada 15 días a lo largo de todo un semestre. Los estudiantes fueron informados acerca del propósito de la investigación y el carácter voluntario y anónimo de su participación. Una vez que leyeron y aceptaron los términos del consentimiento, se les permitió continuar con el proceso de administración presentándoles los distintos instrumentos. No se ofreció ningún tipo de retribución económica ni de créditos académicos.
Análisis de datos
El análisis de la estructura interna se realizó a partir de matrices de correlaciones policóricas y el método de estimación Weighted Least Squares Mean and Variance Adjusted (WLSMV; Freiberg-Hoffmann et al., 2013). El ajuste de los modelos se interpretó mediante los índices Comparative Fit Index (CFI), Tucker Lewis Index (TLI), Root Mean Square Error of Approximation (RMSEA). Valores superiores a .90 para CFI y TLI, e inferiores a .08 para RMSEA son indicadores de un adecuado ajuste de los datos empíricos al modelo teórico. Por otro lado, valores supriores a .95 para CFI y TLI, e inferiores a .06 para RMSEA son considerados óptimos (Jordan-Muiños, 2021). Adicionalmente, se interpretó la matriz de residuos estandarizados, donde valores cercanos a 0 indican un ajuste óptimo, guarismos superiores a 1.96 un ajuste deficiente y valores superiores a 2.58 la ausencia de ajuste (Schermelleh-Engel et al., 2003; Xiong et al., 2025).
En el análisis de la invarianza factorial se comparó la muestra de estudiantes de Buenos Aires del presente estudio con la de estudiantes de Córdoba del estudio de adaptación del instrumento a la Argentina a fin de testear la equivalencia métrica de la estructura del instrumento. Para ello, se examinaron seis modelos: configural —sin restricciones—, invarianza débil —restringiendo cargas factoriales—, invarianza fuerte —restringiendo cargas factoriales e interceptos—, invarianza estricta —restringiendo cargas factoriales, interceptos y unicidades de ítems—, varianza-covarianza latente —restringiendo cargas factoriales, interceptos, unicidades de ítems y varianza/covarianza latente—, y medias latentes —restringiendo cargas de factores, interceptos, unicidades de ítems, varianza/covarianza latente y medias de factores latentes— (Millsap, 2011). La interpretación de la invarianza se realizó a partir de los índices CFI y RMSEA, cuyas diferencias entre modelos deben ser inferiores a .01 y .015 respectivamente para asegurar la equivalencia métrica del instrumento (Rojas et al., 2018).
Para el análisis de la consistencia interna de las muestras de Buenos Aires, Córdoba y la muestra total, se estimó el coeficiente omega, dado que ha demostrado ser más robusto que el coeficiente alfa para el tratamiento de variables ordinales (Doval et al., 2023). Luego, para testear la invariabilidad de la consistencia interna, se interpretaron los coeficientes omega de cada dimensión a la luz de los intervalos de confianza reportados para cada muestra. De este modo, se buscó que los valores reportados para cada muestra se encuentren comprendidos dentro de los intervalos de confianza de los índices informados en las otras muestras. El solapamiento de los índices arrojaría evidencia a favor de la hipótesis de no diferencias entre los coeficientes omega entre las muestras (Barrios & Cosculluela, 2013; Cumming & Finch, 2005). Los datos se analizaron con el software Mplus 8.
Resultados
Análisis de la estructura interna
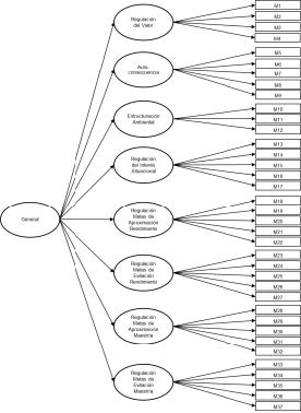
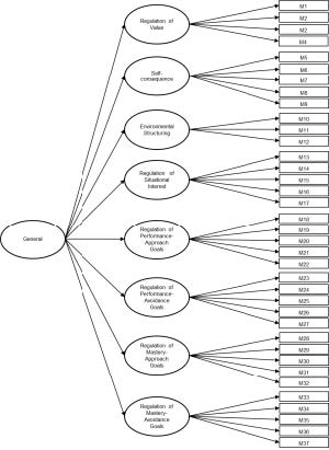
Para analizar la estructura interna del instrumento se pusieron a prueba distintos modelos con el fin de verificar cuál de ellos presentaba un mejor ajuste de los datos empíricos. Se testearon así, mediante análisis factorial confirmatorio (AFC), un Modelo 1 de 8 factores de primer orden (Figura 1), luego un Modelo 2 de 8 factores de segundo orden (Figura 2) y un Modelo 3 bifactor (Figura 3). A continuación, mediante modelos de ecuaciones estructurales exploratorio, se probó un Modelo 4 ESEM con una estructura de 8 factores de primer orden (Figura 4), luego un Modelo 5 BESEM bifactor (Figura 5) y finalmente un Modelo 6 HESEM jerárquico (Figura 6).
Figura 1: Modelo 1 de primer orden

Figura 2: Modelo 2 de segundo orden

Figura 3: Modelo 3 bifactor

Figura 4: Modelo 4 ESEM

Figura 5: Modelo 5 BESEM

Figura 6: Modelo 6 HESEM

De todos los modelos puestos a prueba el que registró un mejor ajuste fue el Modelo 1, correspondiente al AFC de 8 factores de primer orden (Tabla 1). Todos los parámetros estimados en el modelo de primer orden fueron estadísticamente significativos. De los 37 ítems, 34 obtuvieron coeficientes de regresión óptimos, superiores a .70 (Tabla 2). Todos los residuos estandarizados obtuvieron valores inferiores a 1.
Tabla 1: Indices de ajuste

Tabla 2: Parámetros estimados

Análisis de invarianza factorial y consistencia interna
Se testeó la invarianza métrica de la estructura del instrumento entre estudiantes universitarios de Buenos Aires y Córdoba. Se probaron 6 modelos anidados con diferentes niveles de restricción progresiva. Se verificó la equivalencia métrica de la estructura del instrumento entre ambas muestras de estudiantes (Tabla 3).
Tabla 3: Invarianza factorial

Nota: M1: Configural; M2: Débil; M3: Fuerte; M4: Estricta; M5: Varianza-covarianza latente; M6: Medias latentes.
Luego se estimó la consistencia interna para cada dimensión mediante el coeficiente omega, para la muestra total y para las submuestras de estudiantes de Buenos Aires y Córdoba. Se obtuvieron valores entre adecuados y óptimos. A continuación, se compararon los coeficientes obtenidos para cada dimensión en las tres muestras —Total, Buenos Aires y Córdoba—, se verificó una consistencia interna similar en todos los casos con excepción de las dimensiones regulación del valor, regulación del interés situacional y regulación metas de evitación rendimiento (Tabla 4).
Tabla 4: Análisis de consistencia interna

Análisis de evidencias de validez concurrente
Se correlacionaron las dimensiones del Cuestionario de Estrategias de Autorregulación Motivacional (CEAM) con las del Approaches and Study Skills Inventory for Students (ASSIST) y el Tuckman Procrastination Scale (TPS). Se verificaron varias asociaciones estadísticamente significativas coherentes con la teoría (Tabla 5). A continuación, se calcularon las normas estadísticas para estudiantes de Buenos Aires, se establecieron los puntos de corte en los percentiles 25 y 75 (Tabla 6).
Tabla 5: Estudio de validez concurrente (n = 249)

Tabla 6: Normas estadísticas (n = 412)

Discusión
Este trabajo busca superar las limitaciones metodológicas, conceptuales y aplicativas de estudios previos (Góes & Boruchovitch, 2017; Guo & Tang, 2022; Park, 2021; Rojas-Ospina & Valencia-Serrano, 2019; Sánchez-Rosas et al., 2019). Para ello, se validó un instrumento con una definición operacional y estructura teórica sólidas con una metodología rigurosa, que incluyó análisis adecuados para variables categóricas y evidencias de validez interna y externa.
En este marco, se investigan las propiedades psicométricas de la versión adaptada a Argentina del CEAM (Sánchez-Rosas et al., 2019). Se examina su estructura interna y evidencias de validez concurrente en estudiantes universitarios de Buenos Aires, con el propósito de transferir tecnología al campo aplicado mediante una herramienta psicométrica que facilite la evaluación de la motivación.
Además, se priorizó la utilidad práctica del instrumento en el ámbito educativo, diseñando normas estadísticas que permitan a los profesionales no solo contar con un instrumento válido y confiable, sino también interpretar sus resultados de manera adecuada.
Se comenzó por analizar la estructura interna de la versión localmente adaptada del CEAM. Para ello, se testearon varios modelos AFC: ocho factores (Modelo 1), ocho factores de segundo orden (Modelo 2), bifactor (Modelo 3), y ESEM: ocho factores (Modelo 4), ocho factores jerárquico (Modelo 5), bifactor (Modelo 6). De los modelos analizados el que registró los mejores índices de ajuste fue el factorial confirmatorio de ocho factores de primer orden. Todos los parámetros estimados para este modelo fueron estadísticamente significativos, y 34 de los 37 ítems obtuvieron coeficientes de regresión óptimos superiores a .70, lo que equivale a un coeficiente de determinación superior a .50. Esto quiere decir que los ítems destinan más del 50 % de su variabilidad a la explicación de la variable latente con las cuales se encuentran relacionadas (Chicco et al., 2021). Los ítems que no alcanzaron el valor de .70 fueron el 1 (“Imagino situaciones en las que sería útil para mí conocer el material o las habilidades”) y el 3 (“Me esfuerzo por relacionar con mis intereses personales lo que estoy aprendiendo”), ambos del factor regulación del valor, así́ como el 12 (“Cambio mi entorno para que sea más sencillo concentrarme en el trabajo”), perteneciente a la dimensión estructuración ambiental. Si bien estos reactivos son menos representativos de sus respectivas dimensiones en comparación con los demás, se considera importante conservarlos, ya que sus valores, al superar .40, pueden considerarse aceptables. Este resultado tiene una aplicación práctica, ya que permite a los usuarios de la herramienta identificar los ítems más relevantes y, en un informe, destacar fortalezas y debilidades de los estudiantes a partir del contenido de estos ítems y sus respuestas. Este resultado agrega evidencia empírica en favor del modelo propuesto en la versión adaptada en la provincia de Córdoba, Argentina.
Luego, con el fin de agregar mayor evidencia acerca de la estructura interna del instrumento, se optó por realizar un análisis de invarianza factorial entre la muestra de estudiantes de Buenos Aires y la de Córdoba. Mediante este estudio se testeó la equivalencia métrica de la versión local del CEAM. Se verificó la invarianza de la estructura del instrumento entre ambas provincias, lo que significa que las consignas y los ítems son interpretados y respondidos de igual modo por estudiantes de Córdoba y de Buenos Aires (Putnick & Bornstein, 2016).
Continuando con el análisis de la estructura interna del instrumento, se procedió a analizar la consistencia interna de las dimensiones. Para ello se estimó el coeficiente omega obteniendo índices para todas las dimensiones con valores entre adecuados y óptimos. En la dimensión regulación de metas de evitación rendimiento, el coeficiente fue superior a .95 tanto en la muestra de Argentina como en la total. Esto podría indicar una redundancia en el contenido de los ítems, lo que suele traducirse en una subrepresentación del constructo. Por ello, se recomienda continuar con el diseño de ítems con contenido más heterogéneo que permita una mayor cobertura del concepto, aspecto que se considerará en futuras revisiones (Panayides, 2013).
Luego del análisis de la consistencia, se procedió a comparar los índices obtenidos en el presente estudio con los reportados en el estudio realizado en Córdoba y la muestra total a fin de determinar si la homogeneidad de los ítems variaba entre los tres grupos. Se hallaron diferencias en las dimensiones de regulación metas de evitación rendimiento, regulación del valor y regulación del interés situacional. Los ítems de estas tres dimensiones mostraron mayor consistencia en la muestra de estudiantes de Buenos Aires. Esta diferencia podría atribuirse a las diferencias de carreras que componen las muestras de Buenos Aires y Córdoba utilizadas para el estudio, ya que los alumnos pueden variar en sus modos de utilizar estrategias motivacionales (American Educational Research Association et al., 2014). En este sentido, sería importante replicar el estudio con muestras más homogéneas a fin de determinar si realmente este factor pudo, o no, haber afectado la confiabilidad de las puntuaciones.
En cuanto al análisis de validez concurrente, se obtuvieron resultados teóricamente coherentes que agregan más evidencias en favor de la calidad del instrumento. En relación con la variable procrastinación se observó, al igual que en el estudio desarrollado por Wolters y Benzon (2013), que no todas las estrategias de regulación de la motivación se correlacionaban significativamente con este constructo. Solo se observaron asociaciones negativas entre la procrastinación y las dimensiones de estructuración ambiental, regulación del interés situacional y regulación metas de aproximación maestría, las cuales de acuerdo con los hallazgos de Wolters y Rosenthal (2000), son las más empleadas por los estudiantes para mantener su esfuerzo y persistir en las tareas académicas.
Con respecto a los enfoques de aprendizaje, se observaron asociaciones positivas entre el enfoque profundo y todas las dimensiones del CEAM, excepto con las de regulación metas de aproximación y evitación rendimiento. Esto resulta previsible si se tiene en cuenta que tales estrategias motivacionales, si bien se relacionan con la intención de alcanzar un buen rendimiento, no contemplan el interés por comprender los contenidos académicos (Entwistle et al., 2013; Sánchez-Rosas et al., 2019).
El enfoque superficial, se asoció positivamente con las dimensiones de regulación metas de aproximación y evitación rendimiento y negativamente con la de regulación metas de aproximación maestría. Este resultado es coherente dado que ambas dimensiones de regulación de metas de rendimiento, ya sean por aproximación o evitación se focalizan en la obtención de un buen rendimiento académico por distintas razones, como espíritu competitivo, recibir reconocimiento de otros o bien evitar el fracaso o la humillación. Por el contrario, la regulación metas de aproximación maestría se asocia con el deseo de comprender el contenido que se está estudiando, por lo que es esperable su asociación negativa con el enfoque superficial (Sánchez-Rosas et al., 2019; Wolters & Rosenthal, 2000).
El enfoque estratégico, por su parte, se correlacionó significativamente con todas las dimensiones del CEAM, excepto con la de regulación metas de evitación rendimiento. Esta falta de asociación resulta razonable si se considera que el enfoque estratégico se focaliza en los recursos que el estudiante pone en juego para obtener buenos resultados académicos, como la organización y la gestión del tiempo. En cambio, la dimensión regulación metas de evitación rendimiento refiere a todo lo que los alumnos hacen para evitar el fracaso académico (Entwistle et al., 2013; Sánchez-Rosas et al., 2019).
Por último, se calcularon normas estadísticas para posibilitar la interpretación de los puntajes de las dimensiones en el campo de aplicación. De este modo, aquellos profesionales de la educación que deseen aplicar esta herramienta pueden administrar el CEAM e interpretar sus puntajes para luego tomar decisiones orientadas a mejorar los procesos de aprendizaje de los estudiantes.
Este trabajo presenta algunas limitaciones. Una de ellas corresponde a la muestra de estudiantes empleada, que se compone casi en un 50 % de estudiantes de la carrera de Psicología, lo que imposibilitó analizar la invarianza factorial del instrumento entre estudiantes de distintas disciplinas académicas. Se espera continuar recogiendo datos en otras carreras a fin de obtener una muestra más representativa y heterogénea que permita estudiar la equivalencia métrica del instrumento entre estudiantes de diferentes orientaciones. Otra limitación es que, al no disponer de una medida del rendimiento académico, no fue posible realizar un estudio de validez predictiva del instrumento en relación a dicho constructo. Se espera recoger información diversa, como, por ejemplo, antigüedad en años que lleva el estudiante cursando la carrera, total de asignaturas aprobadas y total desaprobadas, entre otras, para analizar el poder explicativo de las dimensiones del instrumento en relación con el desempeño académico de los estudiantes universitarios. Una última limitación que merece mencionarse se asocia al carácter transversal del estudio realizado, que imposibilitó analizar la estabilidad temporal de las puntuaciones y la invarianza longitudinal de la estructura del CEAM. Realizar esta clase de estudios se vuelve relevante si se desea testear los efectos de una intervención dentro del campo de aplicación con estudiantes, de modo que se espera poder incorporar esta clase de evidencias en el futuro.
Para concluir, esta investigación tuvo el propósito de transferir tecnología al ámbito universitario para que pueda ser empleada por los profesionales de la educación. Para ello, se analizaron y verificaron las propiedades psicométricas de la versión del CEAM adaptada en la provincia de Córdoba, Argentina. Se espera así que la información que pueda proveer la herramienta facilite la planificación de actividades destinadas tanto a docentes —que impliquen la puesta en marcha de estrategias de enseñanza— como a estudiantes —a través de talleres que enseñen a los alumnos a autorregular sus estrategias motivacionales— con el fin último de contribuir con la promoción no solo de mejores rendimientos, sino de aprendizajes más eficaces.
Referencias:
American Educational Research Association, American Psychological Association & National Council on Measurement in Education. (2014). Standards for educational and psychological testing. AERA.
Arenas-Wong, M. M., Rivero-Panaqué, C. R., & Navarro-Fernández, R. J. (2022). Procrastinación académica y tipos de motivación en estudiantes de una universidad de Lima Metropolitana. Revista Peruana de Investigación Educativa, 16, 35-61. https://doi.org/10.34236/rpie.v14i16.286
Barrios, M., & Cosculluela, A. (2013). Fiabilidad. En J. Meneses (Ed.), Psicometría (pp. 84-102). UOC.
Chicco, D., Warrens, M. J., & Jurman, G. (2021). The coefficient of determination R-squared is more informative than SMAPE, MAE, MAPE, MSE and RMSE in regression analysis evaluation. PeerJ Computer Science, 7, e623. https://doi.org/10.7717/peerj-cs.623
Cumming, G., & Finch, S. (2005). Inference by eye: Confidence intervals and how to read pictures of data. American Psychologist, 60(2), 170-180. https://doi.org/10.1037/0003-066X.60.2.170
Dayupay, J. P., Velos, S. P., Go, M. B., Cababat, F. G., & Golbin, R. A. (2022). College students’ motivational strategies, study skills, and mathematics performance: a structural model. Journal of Positive School Psychology, 6(5), 2246-6264.
Doval, E., Viladrich, C., & Angulo-Brunet, A. (2023). Coeficiente Alfa: la resistencia de un clásico. Psicothema, 35(1), 5-20. https://doi.org/10.7334/psicothema2022.321
Elizondo, K., Valenzuela, R., Pestana, J. V., & Codina, N. (2023). Self‐regulation and procrastination in college students: A tale of motivation, strategy, and perseverance. Psychology in the Schools, 61(3), 887-902. https://doi.org/10.1002/pits.23088
Elliot, A. J., & Murayama, K. (2008). On the measurement of achievement goals: Critique, illustration, and application. Journal of Educational Psychology, 100(3), 613-628. https://doi.org/10.1037/0022-0663.100.3.613
Entwistle, N., McCune, V., & Tait, H. (2013). Approaches and Study Skills Inventory for Students (ASSIST). https://www.researchgate.net/publication/50390092_Approaches_to_learning_and_studying_inventory_ASSIST_3rd_edition
Fong, C. J., Altan, S., Gonzales, C., Kirmizi, M., Adelugba, S. F., & Kim, Y. (2024). Stay motivated and carry on: A meta-analytic investigation of motivational regulation strategies and academic achievement, motivation, and self-regulation correlates. Journal of Educational Psychology, 116(6), 997-1018. https://doi.org/10.1037/edu0000886
Freiberg-Hoffmann, A., Romero-Medina, A., López-Fernández, B., & Fernández-Liporace, M. (2023). Learning approaches: Cross-cultural differences (Spain–Argentina) and academic achievement in college students. The Spanish Journal of Psychology, 26. https://doi.org/10.1017/sjp.2023.15
Freiberg-Hoffmann, A., Stover, J., de la Iglesia, G., & Fernández-Liporace, M. (2013). Correlaciones policóricas y tetracóricas en estudios factoriales exploratorios y confirmatorios. Ciencias Psicológicas, 7(2), 151-164. https://doi.org/10.22235/cp.v7i1.1057
Góes, N. M., & Boruchovitch, E. (2017). Escala de avaliação das estratégias de regulação da motivação de alunos universitários: um estudo piloto. Revista de Estudios e Investigación en Psicología y Educación, 169-173. https://doi.org/10.17979/reipe.2017.0.01.2488
Guo, G., & Tang, Z. (2022). Quantitative research on online English learning motivational regulation strategies of undergraduate English majors. Advances in Education, Humanities and Social Science Research, 2(1), 327. https://doi.org/10.56028/aehssr.2.1.327
Hendrie-Kupczyszyn, K. N., & Bastacini, M. D. C. (2019). Autorregulación en estudiantes universitarios: Estrategias de aprendizaje, motivación y emociones. Revista Educación, 29. https://doi.org/10.15517/revedu.v44i1.37713
Jordan-Muiños, F. (2021). Cut-off value of the fit indices in confirmatory factor analysis. Psocial, 7(1), 66-71.
Kim, Y., Brady, A. C., & Wolters, C. A. (2018). Development and validation of the Brief Regulation of Motivation Scale. Learning and Individual Differences, 67, 259-265. https://doi.org/10.1016/j.lindif.2017.12.010
Kryshko, O., Fleischer, J., Waldeyer, J., Wirth, J., & Leutner, D. (2020). Do motivational regulation strategies contribute to university students’ academic success? Learning and Individual Differences, 82, 101912. https://doi.org/10.1016/j.lindif.2020.101912
Millsap, R. (2011). Statistical approaches to measurement invariance. Routledge.
Panayides, P. (2013). Coefficient Alpha: Interpret with caution. Europe’s Journal of Psychology, 9(4), 687-696. https://doi.org/10.5964/ejop.v9i4.653
Park, H.-S. (2021). Validation of Motivational Regulation Strategies for Korean elementary, middle, and high school Students. The Asia-Pacific Education Researcher, 31(3), 269-283. https://doi.org/10.1007/s40299-021-00558-w
Paulino, P., Sá, I., & Lopes da Silva, A. (2015). Crenças e estratégias da motivação na aprendizagem: Desenvolvimento de uma escala. Psychologica, 58(1), 65-87. https://doi.org/10.14195/1647-8606_58-1_4
Putnick, D. L., & Bornstein, M. H. (2016). Measurement invariance conventions and reporting: The state of the art and future directions for psychological research. Developmental Review, 41, 71-90. https://doi.org/10.1016/j.dr.2016.06.004
Rojas, L., Rojas, G., & Brizuela, A. (2018). The use of measurement invariance with dichotomous variables as evidence of validity. Evaluar, 18(2), 45-58. https://doi.org/10.35670/1667-4545.v18.n2.20807
Rojas-Ospina, T., & Valencia-Serrano, M. (2019). Adaptación y validación de un cuestionario sobre estrategias de autorregulación de la motivación en estudiantes universitarios. Psykhe, 28(1), 1-15. https://doi.org/10.7764/psykhe.28.1.1128
Rojas-Ospina, T., & Valencia-Serrano, M. (2021). Estrategias de autorregulación de la motivación de estudiantes universitarios y su relación con el ambiente de clase en asignaturas de matemáticas. Acta Colombiana de Psicología, 24(1), 47-62. https://doi.org/10.14718/ACP.2021.24.1.5
Salgado, J. A., Lería, F. J., Pilar Franco, M. E., Gajardo, X. R., & Olivares, M. V. (2017). Efecto de la motivación sobre la profundidad en los procesos de estudio en universitarios de formación en pedagogía. REICE. Revista Iberoamericana sobre Calidad, Eficacia y Cambio en Educación, 15(4). https://doi.org/10.15366/reice2017.15.4.005
Sánchez-Rosas, J. (2015). Validation of the Achievement Goal Questionnaire–Revised in Argentinean university students (A-AGQ-R). International Journal of Psychological Research, 8(1), 10-23. https://doi.org/10.21500/20112084.641
Sánchez-Rosas, J., Aguirre, R., Bovina-Martijena, N., & Galarza, V. (2019). Motivational regulation strategies: A questionnaire for its measurement in Argentinian university students. Evaluar, 19(1), 35-42. https://doi.org/10.35670/1667-4545.v19.n1.23878
Schermelleh-Engel, K., Moosbrugger, H., & Müller, H. (2003). Evaluating the fit of structural equation models: Tests of significance and descriptive goodness-of-fit measures. Methods of Psychological Research, 8(2), 23-74. https://doi.org/10.23668/psycharchives.12784
Schwinger, M., Steinmayr, R., & Spinath, B. (2009). How do motivational regulation strategies affect achievement: Mediated by effort management and moderated by intelligence. Learning and Individual Differences, 19(4), 621-627. https://doi.org/10.1016/j.lindif.2009.08.006
Suárez, J. M., Fernández, A. P., & Zamora, Á. (2018). Academic goals in relation to motivational self-regulation value strategies. Revista Electrónica de Investigación Educativa, 20(2), 15-24. https://doi.org/10.24320/redie.2018.20.2.1689
Tait, H., Entwistle, N. J., & McCune, V. (1998). ASSIST. A reconceptualization of the Approaches to Studying Inventory. En C. Rust (Ed.), Improving students as learners (pp. 262-271). Oxford Bookes University.
Teng, L. S., & Zhang, L. J. (2016). Fostering strategic learning: The development and validation of the Writing Strategies for Motivational Regulation Questionnaire (WSMRQ). The Asia-Pacific Education Researcher, 25(1), 123-134. https://doi.org/10.1007/s40299-015-0243-4
Tisocco, F., & Fernández Liporace, M. (2021). The Tuckman Procrastination Scale: Psychometric features among Buenos Aires Undergraduates. Psychological Thought, 14(2), 444-466. https://doi.org/10.37708/psyct.v14i2.603
Tuckman, B. W. (1991). The development and concurrent validity of the procrastination scale. Educational and Psychological Measurement, 51(2), 473-480. https://doi.org/10.1177/0013164491512022
Villar, E., Mayo, M. E., Martínez-López, Z., & Tinajero, C. (2024). What are the principal and most effective strategies for motivational self-regulation? A systematic review and meta-analyses. Learning and Individual Differences, 113, 102480. https://doi.org/10.1016/j.lindif.2024.102480
Wolters, C. A. (1998). Self-regulated learning and college students’ regulation of motivation. Journal of Educational Psychology, 90(2), 224-235. https://doi.org/10.1037/0022-0663.90.2.224
Wolters, C. A. (1999). The relation between high school students’ motivational regulation and their use of learning strategies, effort, and classroom performance. Learning and Individual Differences, 11(3), 281-299. https://doi.org/10.1016/S1041-6080(99)80004-1
Wolters, C. A., & Benzon, M. B. (2013). Assessing and predicting college students’ use of strategies for the self-regulation of motivation. The Journal of Experimental Education, 81(2), 199-221. https://doi.org/10.1080/00220973.2012.699901
Wolters, C. A., & Rosenthal, H. (2000). The relation between students’ motivational beliefs and their use of motivational regulation strategies. International Journal of Educational Research, 33(7), 801-820. https://doi.org/10.1016/s0883-0355(00)00051-3
Wolters, C. A., Benzon, M. B., & Arroyo-Giner, C. (2011). Assessing strategies for the self-regulation of motivation. En D. H. Schunk & B. J. Zimmerman (Eds.), Handbook of self-regulation of learning and performance (pp. 298–312). Routledge.
Xiong, Z., Xia, H., Ni, J., & Hu, H. (2025). Basic assumptions, core connotations, and path methods of model modification—using confirmatory factor analysis as an example. Frontiers in Education, 10. https://doi.org/10.3389/feduc.2025.1506415
Zoya, S., & Saima, G. (2024). Motivation and academic performance of university students during the COVID-19 pandemic. Forman Journal of Social Sciences, 4(1).
Financiamiento: Este trabajo ha sido financiado por la Agencia Nacional de Promoción de la Investigación, el Desarrollo Tecnológico y la Innovación (PICT–2020–SERIEA–00087) y por el Consejo Nacional de Investigaciones Científicas y Técnicas (PIP#11220200100352CO).
Conflicto de interés: Los autores declaran no tener ningún conflicto de interés.
Disponibilidad de datos: El conjunto de datos que apoya los resultados de este estudio no se encuentra disponible.
Cómo citar: Freiberg-Hoffmann, A., Motta, F. A., Tisocco, F., & Sánchez-Rosas, J. (2025). Análisis de las propiedades psicométricas del Cuestionario de Estrategias de Autorregulación Motivacional. Ciencias Psicológicas, 19(1), e-4188. https://doi.org/10.22235/cp.v19i1.4188
Contribución de los autores (Taxonomía CRediT): 1. Conceptualización; 2. Curación de datos; 3. Análisis formal; 4. Adquisición de fondos; 5. Investigación; 6. Metodología; 7. Administración de proyecto; 8. Recursos; 9. Software; 10. Supervisión; 11. Validación; 12. Visualización; 13. Redacción: borrador original; 14. Redacción: revisión y edición.
A. F.-H. ha contribuido en 1, 2, 3, 4, 5, 6, 7, 8, 9, 10, 11, 12, 13, 14; F. A. M. en 1, 2, 5, 6, 13; F. T. en 2, 3, 5, 6, 13; J. S.-R. en 1, 2, 5, 6, 14.
Editora científica responsable: Dra. Cecilia Cracco.
Ciencias Psicológica, v19 (n1)
January-June 2025
10.22235/cp.v19i1.4188
Original Articles
Psychometric properties analysis of the Motivational Self-Regulation Strategies Questionnaire
Análisis de las propiedades psicométricas del Cuestionario de Estrategias de Autorregulación Motivacional
Análise das propriedades psicométricas do Questionário de Estratégias de Autorregulação Motivacional
Agustin Freiberg-Hoffmann1, ORCID 0000-0001-8737-1186
Florencia Anabel Motta2, ORCID 0009-0001-8128-6252
Franco Tisocco3, ORCID 0000-0002-7888-8033
Javier Sánchez-Rosas4, ORCID 0000-0002-7669-8981
1 Universidad de Buenos Aires; Consejo Nacional de Investigaciones Científicas y Técnicas, Argentina, [email protected]
2 Universidad de Buenos Aires, Argentina
3 Universidad de Buenos Aires, Argentina
4 Universidad Católica de Temuco, Chile
Abstract:
Motivational self-regulation allows students to sustain and/or improve their motivation to achieve their goals. This self-regulation variant is related to variables such as academic performance, classroom climate, and academic procrastination, among others. The Motivational Self-Regulation Strategies Questionnaire (MRSQ) operationalized the construct. The questionnaire was adapted in Córdoba (Argentina), dividing the dimensions of goal regulation according to the strategies employed ¬— whether by approximation or avoidance. The present research proposes to analyze new evidence of the validity and reliability of the MRSQ. A total of 412 university students from Buenos Aires (Argentina) participated in the study. The analysis of the internal structure of the instrument using confirmatory factor analysis (CFA) and exploratory structural equation modeling (ESEM) verified a better fit for the 8-factor model. Further, a measurement invariance analysis between samples of students from Buenos Aires and Córdoba verified the metric equivalence of the MRSQ. The internal consistency of the dimensions was adequate (> .70). Next, the concurrent validity test yielded positive and significant correlations with learning approaches and negative correlations with academic procrastination. Statistical norms were also computed. This work provides new evidence on the psychometric properties of the MRSQ and norms that enable its use and interpretation within applied settings.
Keywords: self-regulation; motivation; college students; psychometric properties; MRSQ.
Resumen:
La autorregulación motivacional permite a los estudiantes sostener o mejorar su motivación para alcanzar sus metas. Esta autorregulación se relaciona con variables relevantes como el rendimiento académico, el clima de clase y la procastinación académica, entre otras. El Cuestionario de Estrategias de Autorregulación Motivacional (CEAM) operacionaliza el constructo y fue adaptado en Córdoba (Argentina), dividiendo las dimensiones de regulación de metas según las estrategias empleadas sean por aproximación o evitación. Esta investigación propone analizar nuevas evidencias de validez y confiabilidad del CEAM. Participaron 412 estudiantes universitarios de Buenos Aires (Argentina). El análisis de la estructura interna del instrumento mediante análisis factorial confirmatorio (AFC) y el análisis de ecuaciones estructurales exploratorio (ESEM) verificaron el mejor ajuste para el modelo de ocho factores. Luego, un análisis de invarianza factorial entre muestras de estudiantes de Buenos Aires y Córdoba verificó la equivalencia métrica del CEAM. La consistencia interna de las dimensiones fue adecuada (> .70). Seguidamente, el examinen de validez concurrente arrojó correlaciones positivas y significativas con los enfoques de aprendizaje, y negativas con la procastinación académica. También se estimaron normas estadísticas. Este trabajo proporciona nuevas evidencias sobre las propiedades psicométricas del CEAM y baremos que posibilitan su uso e interpretación dentro del campo de aplicación.
Palabras clave: autorregulación; motivación; estudiantes universitarios; propiedades psicométricas; CEAM.
Resumo:
A autorregulação motivacional permite aos estudantes manterem e/ou melhorarem sua motivação para alcançar suas metas. Essa autorregulação está relacionada com variáveis relevantes, como o desempenho acadêmico, o clima de sala de aula e a procrastinação acadêmica, entre outras. O Questionário de Estratégias de Autorregulação Motivacional (QEAM) operacionaliza o construto e foi adaptado em Córdoba (Argentina), dividindo as dimensões da regulação de metas de acordo com as estratégias empregadas, sejam elas por aproximação ou evitação. Esta pesquisa propõe analisar novas evidências de validade e confiabilidade do QEAM. Participaram 412 estudantes universitários de Buenos Aires (Argentina). A análise da estrutura interna do instrumento, por meio da análise fatorial confirmatória (AFC), e da análise exploratória de equações estruturais (ESEM) verificou o melhor ajuste para o modelo de oito fatores. Em seguida, uma análise de invariância fatorial entre amostras de estudantes de Buenos Aires e Córdoba verificou a equivalência métrica do QEAM. A consistência interna das dimensões foi adequada (> 0,70). Em seguida, o teste de validade concorrente revelou correlações positivas e significativas com as abordagens de aprendizagem e correlações negativas com a procrastinação acadêmica. As normas estatísticas também foram estimadas. Este trabalho fornece novas evidências sobre as propriedades psicométricas do QEAM e escalas que permitem seu uso e interpretação no campo de aplicação.
Palavras-chave: autorregulação; motivação; estudantes universitários; propriedades psicométricas; QEAM.
Received: 29/07/2024
Accepted: 09/04/2025
Introduction
Students face challenges in staying motivated with their academic activities, as they may perceive assignments as irrelevant, monotonous, or overly challenging (Kim et al., 2018; Sánchez-Rosas, 2015). Although maintaining high motivation is fundamental, it is also key to self-regulate it in order to confront challenges and overcome uninteresting or adverse situations (Hendrie-Kupczyszyn & Bastacini, 2019). Within the university setting, motivational self-regulation has been extensively studied, showing a positive relationship with learning and academic performance (Dayupay et al., 2022; Kryshko et al., 2020; Suárez et al., 2018; Zoya & Saima, 2024), as well as with variables such as classroom climate, procrastination, and learning approaches (Arenas-Wong et al., 2022; Elizondo et al., 2023; Rojas-Ospina & Valencia-Serrano, 2021; Salgado et al., 2017).
The interest in evaluating motivational self-regulation has led to the development of various instruments, with self-report psychometric scales standing out due to their ease of application. Although alternative methods such as interviews, observations, think-aloud protocols, and tracking methods (Wolters et al., 2011) exist, these are usually more time- and resource-demanding, which is why scales remain the most widely used approach (Fong et al., 2024).
To delve deeper into its measurement and overcome the theoretical and methodological limitations of previous validations, the present study analyzes the psychometric properties of a widely used instrument in this field: the Motivational Self-Regulation Strategies Questionnaire (Wolters & Benzon, 2013), in its revised version adapted to the Argentine university-level context (Sánchez-Rosas et al., 2019). Specifically, the study evaluates its structure and measurement invariance across different university populations, examines evidence of concurrent validity, and computes statistical norms.
Wolters (1998) designed one of the first instruments to measure motivational self-regulation through an open-ended questionnaire, in which students reported strategies to face challenges. Later, they formalized the measurement of five strategies: self-reinforcement, environmental control, self-affirmation of performance goals, self-affirmation of mastery goals, and interest enhancement (Wolters, 1998, 1999). Later still, Wolters and Benzon (2013) expanded this instrument by incorporating six strategies: value regulation, self-affirmation of performance and mastery goals, self-reinforcement, environmental structuring, and situational interest regulation.
Schwinger et al. (2007; 2009) adapted and extended this questionnaire into German, adding strategies such as increasing personal relevance, two types of performance goal regulation (approach and avoidance), and setting proximal goals. However, this instrument does not fully cover achievement goal regulation, as it does not incorporate Elliot and Murayama’s (2008) 2×2 model, which distinguishes between approach and avoidance in both mastery and performance goals. Approach-mastery and avoidance-performance goals have been associated, respectively, with positive and negative effects on learning, whereas avoidance-mastery and approach-performance goals show a more ambiguous role due to their focus on negative outcomes and norms (Sánchez-Rosas, 2015).
In the field of writing, Teng and Zhang (2016) designed the Writing Strategies for Motivational Regulation Questionnaire to assess motivational self-regulation in language students in China. This instrument includes five dimensions: performance goal regulation, mastery goal regulation, interest enhancement, emotional control, and environmental structuring.
Finally, some scales assess motivational self-regulation as a unidimensional construct. For example, Kim et al. (2018) developed the Brief Regulation of Motivation Scale (BRoMS) to globally measure beliefs about motivational self-regulation, rather than the use of specific strategies.
The Motivational Self-Regulation Strategies Questionnaire (MRSQ), developed by Wolters and Benzon (2013), is one of the most widely used instruments to assess this construct. It consists of 30 items rated on a seven-point Likert scale to indicate the degree of agreement, organized into six dimensions: (1) Regulation of Value: the effort to find the interesting or useful aspects in academic content; (2) Regulation of Performance Goal: beliefs about one's ability and effort to achieve good results; (3) Self-consequence: a tendency to self-reward after completing a task; (4) Environmental Structuring: control over contextual and personal factors that may interfere with studying; (5) Regulation of Situational Interest: the ability to transform unappealing activities into more enjoyable experiences; (6) Regulation of Mastery Goals: efforts aimed at improving learning for the sake of acquiring knowledge.
The MRSQ has demonstrated adequate psychometric properties. An exploratory factor analysis confirmed its six-factor structure, explaining 69 % of the total variance. Additionally, Cronbach’s alpha coefficients ranged between .77 and .91, and evidence of concurrent validity was reported with variables such as procrastination and self-efficacy (Wolters & Benzon, 2013).
Research on motivational self‑regulation strategies has led to the adaptation and validation of the MRSQ across different countries and educational levels.
Góes and Boruchovitch (2017) adapted the scale into Portuguese with a sample of Brazilian university students (n = 42), finding high reliability (Cronbach’s alpha) for the overall scale and its six dimensions, although they did not assess its internal structure. No significant differences emerged in strategy use by field of study, but women reported greater use of self‑reinforcement than men.
Guo and Tang (2022) administered the MRSQ to Chinese university students of English (n = 224) in an online learning context. Despite conducting a confirmatory factor analysis, they only reported factor loadings above .50 and did not provide fit indices. The full scale showed high reliability (Cronbach’s alpha), but no dimension‑specific values were reported. Women employed motivational regulation strategies more frequently than men, with no significant differences across academic levels.
Park (2021) validated the scale among primary, junior, and high school students in South Korea (n = 1,834). They evaluated the six‑factor structure through exploratory and multi‑group confirmatory factor analyses across different age groups, finding factor correlations between .14 and .63 and evidence of metric and scalar invariance, supporting its use at multiple educational levels. Reliability data were not reported. Differences in strategy use were observed by age and gender, with higher use among primary and junior school students compared to high school. Tutoring had a greater influence on motivational regulation than independent study time.
Rojas‑Ospina and Valencia‑Serrano (2019) validated the scale with Colombian university students (n = 315). Their exploratory and confirmatory factor analyses—allowing three pairs of correlated error terms—revealed a five‑factor, 22‑item structure, omitting the Mastery Goal Regulation factor, consistent with Paulino et al. (2015). Factor correlations ranged from .25 to .66, and internal consistency was adequate (Cronbach’s alpha between .75 and .88). Motivational regulation also showed a positive relationship with motivational beliefs.
Lastly, Sánchez‑Rosas et al. (2019) adapted the MRSQ for the Argentinian context by differentiating approach versus avoidance goal strategies. An exploratory factor analysis with 329 psychology and engineering students identified eight dimensions—including approach and avoidance for both performance and mastery goals. The final version comprised 37 items across eight dimensions and demonstrated acceptable structural validity and internal consistency (Cronbach’s alpha between .68 and .95), although evidence of associations with learning‑related variables was not reported.
Previous research on the validation of the MRSQ (Wolters & Benzon, 2013) exhibits various methodological and conceptual shortcomings that compromise its applicability. In general, studies have neglected in‑depth analysis of the factorial structure, used inappropriate reliability methods, and omitted examination of the relationship between strategies and key learning variables.
Góes and Boruchovitch (2017) assessed the scale’s reliability in Brazilian university students (n = 42) but did not analyze its internal structure, preventing determination of whether it adequately measures the theoretical dimensions. Similarly, Guo and Tang (2022) performed a confirmatory factor analysis but reported only factor loadings, omitting fit indices and dimension‑specific reliability coefficients, which hinders evaluation of internal consistency.
In the school context, Park (2021) explored the scale’s structure across educational levels through exploratory and multi‑group confirmatory factor analyses and tested factorial invariance; however, they did not report any reliability data nor examine its concurrent validity with learning variables. Meanwhile, Rojas‑Ospina and Valencia‑Serrano (2019) removed the Mastery Goal Regulation dimension without clear theoretical justification, which may affect construct interpretation. They also failed to assess the relationship between strategies and variables such as procrastination, limiting the scale’s educational applicability.
One of the most noteworthy studies, by Sánchez‑Rosas et al. (2019), addressed the instrument’s theoretical dimensionality within Elliot and Murayama’s (2008) achievement goal framework. Nonetheless, its methodological validation is constrained by a sample limited to Psychology and Engineering students, excluding other disciplines and educational levels. They did not conduct a confirmatory factor analysis to verify the eight‑dimension structure, nor did they investigate relationships between strategies and outcomes like procrastination or other learning strategies. Regarding reliability, they relied on Cronbach’s alpha—less appropriate for ordinal data—and the absence of normative data prevents interpretation of individual scores in applied settings.
Although these studies have advanced our understanding of motivational regulation, further research is needed to clarify how these strategies relate to learning (Fong et al., 2024; Villar et al., 2024) and to what extent discriminated performance‑ and mastery‑goal regulation strategies (approach vs. avoidance; Sánchez‑Rosas et al., 2019) influence different levels of information processing and academic behavior (Sánchez‑Rosas, 2015; Tait et al., 1998; Tuckman, 1991). Whereas performance‑goal regulation tends to focus on meeting academic demands, mastery‑goal regulation fosters deeper, more meaningful learning (Elliot & Murayama, 2008). Differentiating approach and avoidance strategies offers a fuller picture of their impact on learning and achievement. It is also essential to determine whether motivational regulation operates as a global construct or comprises distinct, specific dynamics—an inquiry that justifies exploration of second‑order, bifactor, or more flexible factor structures.
Previous research on motivational regulation in the university-level context has exhibited methodological and conceptual limitations that undermine its applicability. Some studies did not evaluate the instrument’s internal structure (Góes & Boruchovitch, 2017), while others conducted confirmatory factor analyses without reporting fit indices or dimension‑specific reliability coefficients (Guo & Tang, 2022; Park, 2021). Modifications to the instrument’s structure have sometimes been made without clear theoretical justification (Rojas‑Ospina & Valencia‑Serrano, 2019), and samples have often been restricted to specific contexts, limiting the generalizability of findings (Sánchez‑Rosas et al., 2019). Moreover, several validations have relied on Cronbach’s alpha rather than more appropriate estimates for ordinal data (Sánchez‑Rosas et al., 2019), and the absence of normative data has hindered the interpretation of individual scores in applied settings (Sánchez‑Rosas et al., 2019).
To address these limitations, the present study has three primary objectives: (1) examine the instrument’s internal structure through factor analysis, factorial invariance testing, and assessment of internal consistency; (2) analyze evidence of concurrent validity by exploring relationships with procrastination and learning approaches (Tait et al., 1998; Tuckman, 1991); (3) develop normative data to facilitate the interpretation of individual scores in educational contexts.
Accordingly, confirmatory and structural factor analyses comparing multiple models (CFA, bifactor, ESEM, BESEM, and HESEM) were conducted to identify the best fit, thereby overcoming structural validation shortcomings in previous work (e.g., Rojas‑Ospina & Valencia‑Serrano, 2019; Sánchez‑Rosas et al., 2019). Measurement invariance between university students in Buenos Aires and Córdoba was also tested to bolster the instrument’s cross‑cultural validity. Reliability was estimated using the Omega coefficient rather than Cronbach’s alpha, yielding a more precise measure for ordinal data. Concurrent validity was examined via the instrument’s associations with procrastination and learning approaches. Finally, normative data were produced to improve the practical interpretation of individual scores in higher education.
This study aims to advance the validation of the MRSQ (Sánchez‑Rosas et al., 2019; Wolters & Benzon, 2013) by addressing prior methodological and conceptual gaps. Its contributions to the university setting include a deeper understanding of motivational regulation—which is vital for persistence, effort, and academic engagement (Fong et al., 2024; Villar et al., 2024)—and a more precise assessment tool with both research and educational applications. By examining links with procrastination and learning approaches, it provides evidence of the construct’s impact on academic performance and informs strategies to strengthen student self‑regulation. Finally, the development of normative data enhances score interpretation, thereby supporting improvements in learning and performance in higher education.
Data were collected via convenience sampling.
Internal structure analysis: A total of 412 university students from Buenos Aires participated (82.4 % women), aged 18 to 60 years (M = 27.46, SD = 8.19, Mdn = 24). They were enrolled in various faculties: Psychology (48.7 %), Medicine (10.0 %), Engineering (8.8 %), Economics (7.5 %), Social Sciences (5.6 %), Exact and Natural Sciences (5.1 %), Philosophy (4.6 %), Law (3.6 %), Design and Architecture (3.2 %), and Arts (2.9 %). Most attended public universities (78.3 %), with the remainder at private institutions (21.7 %).
Measurement invariance and internal consistency analysis: The same Buenos Aires sample (n = 412) and an additional sample of 529 university students from Córdoba (63.1 % women), aged 18 to 59 years (M = 23.61, SD = 4.70, Mdn = 23) were employed, drawn from two faculties: Exact, Physical, and Natural Sciences (50.9 %) and Psychology (49.1 %). This Cordoban data set was originally collected for the Argentine adaptation of the MRSQ (Sánchez‑Rosas et al., 2019), and permission was granted by the authors to use their database.
Concurrent validity evidence analysis: A subsample of 249 Buenos Aires students (81.7 % women; age range 18–58, M = 28.14, SD = 8.67, Mdn = 25) completed, in addition to the MRSQ, the Tuckman Procrastination Scale and the Approaches and Study Skills Inventory for Students. These students represented a range of faculties: Psychology (30.2 %), Medicine (13.7 %), Engineering (10.9 %), Economics (10.5 %), Social Sciences (8.5 %), Exact and Natural Sciences (7.3 %), Design and Architecture (5.2 %), Law (5.2 %), Philosophy (4.4 %), and Arts (4.0 %).
Motivational Self‑Regulation Strategies Questionnaire (MRSQ; Wolters & Benzon, 2013): The Cordoban‑adapted version validated by Sánchez‑Rosas et al. (2019) was employed, which demonstrated satisfactory psychometric properties. This 37‑item instrument measures eight motivational self‑regulation dimensions, each rated on a five‑point Likert scale from Never to Always: Regulation of Performance-Avoidance Goals (e.g., “I tell myself I must keep studying because my goal is to avoid doing worse than others in this course.”), Regulation of Mastery-Avoidance Goals (e.g., “I think I should keep working because my aim is to avoid learning less than I could.”), Self-consequence (e.g., “I promise myself I can do something I enjoy later if I finish the assigned work.”), Regulation of Mastery-Approach Goals (e.g., “I challenge myself to complete the work because my goal is to understand most of the material.”), Regulation of Performance-Approach Goals (e.g., “I remind myself that my objective is to perform better than other students.”), Regulation of Situational Interest (e.g., “I make studying more enjoyable by turning it into a game.”), Environmental Structuring (e.g., “I ensure I have as few distractions as possible.”), Regulation of Value (e.g., “I try to connect the material to something I like or find interesting.”).
Tuckman Procrastination Scale (TPS; Tuckman, 1991): The TPS assesses academic procrastination with 15 items on a five‑point Likert scale. The Argentine university adaptation by Tisocco and Fernández‑Liporace (2021) was employed, which confirmed a unidimensional structure and excellent internal consistency (ordinal α = .90). In the present subsample (n = 249), the omega coefficient was ω = .923.
Approaches and Study Skills Inventory for Students (ASSIST; Tait et al., 1998): The locally adapted version was applied, measuring three learning approaches—Deep, Surface, and Strategic—across 17 statements on a five‑point Likert scale. The instrument shows robust validity (factor structure and invariance) and high reliability for its dimensions (all α > .80; Freiberg‑Hoffmann et al., 2023). In our subsample (n = 249), internal consistency was ω_Surface = .753, ω_Deep = .818, and ω_Strategic = .782.
Ad hoc sociodemographic and academic questionnaire: Developed to collect participants’ background information.
The study received approval from the Ethics Committee of the Faculty of Psychology at the University of Buenos Aires (CEI24012). Data were collected online via a Google Forms questionnaire. Students were invited to participate through Facebook groups of students from various disciplines and universities in Buenos Aires. Invitations were posted every fortnight over the course of one semester. Participants were informed of the study’s purpose and of the voluntary and anonymous nature of their involvement. Only after reading and consenting to these terms did they proceed to complete the instruments. No financial compensation or academic credit was offered.
Internal structure was examined using polychoric correlation matrices and the Weighted Least Squares Mean- and Variance-adjusted estimator (WLSMV; Freiberg‑Hoffmann et al., 2013). Model fit was evaluated with the Comparative Fit Index (CFI), Tucker–Lewis Index (TLI), and Root Mean Square Error of Approximation (RMSEA). Values ≥ .90 for CFI and TLI and ≤ .08 for RMSEA indicate acceptable fit, while values ≥ .95 for CFI and TLI and ≤ .06 for RMSEA are considered optimal (Jordan‑Muiños, 2021). Standardized residuals were also inspected: values near 0 indicate good fit, those > 1.96 suggest poor fit, and values > 2.58 denote lack of fit (Schermelleh‑Engel et al., 2003; Xiong et al., 2025).
For measurement invariance, the Buenos Aires sample from this study was compared with the Córdoba sample used in the Argentine adaptation of the MRSQ (Sánchez‑Rosas et al., 2019) to test metric equivalence. Six nested models were evaluated: Configural (no constraints), Weak invariance (factor loadings constrained), Strong invariance (loadings and intercepts constrained), Strict invariance (loadings, intercepts, and item residuals constrained), Latent variance–covariance invariance (loadings, intercepts, residuals, and latent variances/covariances constrained), Latent means invariance (all of the above plus latent means constrained) (Millsap, 2011).
Invariance was assessed by changes in CFI (ΔCFI < .01) and RMSEA (ΔRMSEA < .015) between nested models (Rojas et al., 2018).
Internal consistency for the Buenos Aires, Córdoba, and total samples was estimated using McDonald’s omega, which is more appropriate for ordinal data than Cronbach’s alpha (Doval et al., 2023). To test the stability of reliability across samples, omega coefficients for each dimension were compared against their confidence intervals in the other samples: overlapping intervals support the hypothesis of no difference in reliability across groups (Barrios & Cosculluela, 2013; Cumming & Finch, 2005). All analyses were conducted with Mplus 8.
Results
Internal Structure Analysis
To analyze the instrument’s internal structure, several models were tested to determine which fit the empirical data best. First, using confirmatory factor analysis (CFA), a Model 1 of eight first‑order factors (Figure 1) was evaluated, then a Model 2 of eight second‑order factors (Figure 2), and a Model 3 bifactor model (Figure 3). Next, via exploratory structural equation models, a Model 4 ESEM with eight first‑order factors (Figure 4), followed by a Model 5 BESEM bifactor (Figure 5), and finally a Model 6 HESEM hierarchical model (Figure 6) were tested.
Figure 1: Model 1 first-order model

Figure 2: Model 2 second order model

Figure 3: Model 3 bifactor

Figure 4: Model 4 ESEM

Figure 5: Model 5 BESEM

Figure 6: Model 6 HESEM

Of all the models tested, the one rendering the best fit was Model 1, corresponding to the first‑order eight‑factor CFA (Table 1). All estimated parameters in the first‑order model were statistically significant. Of the 37 items, 34 obtained optimal regression coefficients, exceeding .70 (Table 2). All standardized residuals were below 1.
Table 1: Fit Indices

Table 2: Estimated Parameters

Factorial Invariance and Internal Consistency Analysis
The metric invariance of the instrument’s structure was tested between university students from Buenos Aires and Córdoba. Six nested models were evaluated, progressively imposing different levels of constraint. Metric equivalence of the instrument’s structure was confirmed across both samples (Table 3).
Table 3: Measurement invariance

Note: M1: Configural; M2: Weak; M3: Strong; M4: Strict; M5: Latent variance-covariance; M6: Latent Means.
Internal consistency for each dimension was then estimated using the omega coefficient for the total sample and for the Buenos Aires and Córdoba subsamples. Values ranged from adequate to optimal. The omega coefficients for each dimension were compared across the three groups—Total, Buenos Aires, and Córdoba—and showed similar internal consistency in all cases except for the dimensions Value Regulation, Situational Interest Regulation, and Performance‑Avoidance Goal Regulation (Table 4).
Table 4: Internal Consistency Analysis

Concurrent Validity Evidence Analysis
The dimensions of the Motivational Self‑Regulation Strategies Questionnaire (MRSQ) were correlated with those of the Approaches and Study Skills Inventory for Students (ASSIST) and the Tuckman Procrastination Scale (TPS). Several statistically significant associations, coherent with theoretical expectations, were observed (Table 5). Next, normative data for Buenos Aires students were calculated by establishing cutoff scores at the 25th and 75th percentiles (Table 6).
Tabla 5: Concurrent Validity Analysis (n = 249)

Table 6: Statistical Norms (n = 412)

Discussion
This study aims to overcome the methodological, conceptual, and applied limitations of previous research (Góes & Boruchovitch, 2017; Guo & Tang, 2022; Park, 2021; Rojas‑Ospina & Valencia‑Serrano, 2019; Sánchez‑Rosas et al., 2019). To this end, an instrument with a solid operational definition and theoretical framework was validated, applying a rigorous methodology that included appropriate analyses for categorical variables as well as evidence of internal and external validity.
Within this framework, the psychometric properties of the Argentina‑adapted version of the MRSQ (Sánchez‑Rosas et al., 2019) were investigated. Its internal structure was examined, and evidence of concurrent validity in university students from Buenos Aires was gathered with the goal of transferring this technology into practice via a psychometric tool that facilitates motivation assessment.
Moreover, the instrument’s practical utility in educational settings was prioritized by developing statistical norms that enable practitioners not only to use a valid and reliable measure but also to interpret its results correctly.
The procedure began with the analysis of the locally adapted MRSQ’s internal structure. Several confirmatory factor analysis (CFA) models were tested—eight first‑order factors (Model 1), eight second‑order factors (Model 2), and a bifactor model (Model 3)—as well as exploratory structural equation models (ESEM): eight factors (Model 4), eight hierarchical factors (Model 5), and a bifactor structure (Model 6). Among these, the first‑order eight‑factor CFA demonstrated the best fit indices. All estimated parameters in this model were statistically significant, and 34 of the 37 items showed optimal factor loadings above .70 (i.e., R² > .50), indicating that each of these items explains more than 50 % of its variance by the associated latent factor (Chicco et al., 2021). The three items falling below the .70 threshold were item 1 (“I imagine situations in which knowing the material or skills would be useful to me”) and item 3 (“I strive to relate what I’m learning to my personal interests”), both within the Value Regulation factor, and item 12 (“I change my environment to make it easier to concentrate on my work”), from the Environmental Structuring dimension. Although these items are somewhat less representative of their respective dimensions, their loadings exceed .40 and are therefore acceptable. Practically, this finding allows users of the instrument to pinpoint the most salient items and, in reporting, highlight students’ strengths and weaknesses based on their responses to these specific items. Overall, these results provide additional empirical support for the proposed model in the Argentinean Cordoban adaptation.
Then, in order to provide additional evidence concerning the instrument’s internal structure, a measurement invariance analysis was conducted between the Buenos Aires and Córdoba student samples. This study tested the metric equivalence of the locally adapted MRSQ. Invariance of the instrument’s structure across both provinces was confirmed, meaning that students in Córdoba and Buenos Aires interpret and respond to the items in the same way (Putnick & Bornstein, 2016).
Continuing our examination of internal structure, the internal consistency of each dimension was assessed by estimating McDonald’s omega coefficient. All dimensions yielded values in the adequate-to-excellent range. In the Avoidance‑Performance Goal Regulation dimension, omega exceeded .95 in both the Argentina sample and the overall sample. Such a high coefficient may indicate item redundancy, which can lead to under‑representation of the construct. Accordingly, developing additional items with more heterogeneous content is recommended to improve construct coverage; this will be considered in future revisions (Panayides, 2013).
After evaluating consistency, the coefficients obtained in the present study were compared with those reported for the Córdoba sample and the total combined sample to determine whether item homogeneity differed across the three groups. Significant differences were found in the dimensions of Avoidance‑Performance Goal Regulation, Value Regulation, and Situational Interest Regulation: items in these three dimensions demonstrated higher consistency in the Buenos Aires sample. This discrepancy may stem from differences in academic programs represented in the Buenos Aires versus Córdoba samples, since students’ use of motivational strategies can vary by discipline (American Educational Research Association et al., 2014). Therefore, it would be important to replicate this analysis with more homogeneous samples to ascertain whether program‑level differences truly affect score reliability.
Turning to concurrent validity, theoretically coherent results that further support the instrument’s quality were observed. With respect to procrastination, consistent with Wolters and Benzon (2013), not all motivational regulation strategies correlated significantly with this construct. Negative associations emerged only between procrastination and Environmental Structuring, Situational Interest Regulation, and Mastery‑Approach Goal Regulation, which Wolters and Rosenthal (2000) likewise identified as key strategies students use to sustain effort and persist in academic tasks.
Regarding learning approaches, positive associations between the Deep approach and all MRSQ dimensions were found, except Performance‑Approach and Performance‑Avoidance Goal Regulation—a predictable pattern, since these performance‑goal strategies, while related to striving for good grades, do not necessarily reflect interest in understanding academic content (Entwistle et al., 2013; Sánchez‑Rosas et al., 2019).
The Surface approach was positively associated with Performance‑Approach and Performance‑Avoidance Goal Regulation and negatively associated with Mastery‑Approach Goal Regulation. This result aligns with the fact that both performance‑goal dimensions—whether approach or avoidance—focus on achieving high academic performance for reasons such as competition, recognition, or fear of failure or embarrassment. In contrast, Mastery‑Approach Goal Regulation is driven by the desire to understand the material being studied, which explains its negative relationship with the Surface approach (Sánchez‑Rosas et al., 2019; Wolters & Rosenthal, 2000).
The Strategic approach, in turn, was significantly correlated with all MRSQ dimensions except Performance‑Avoidance Goal Regulation. This lack of association is reasonable when considering that the Strategic approach focuses on the resources that students deploy to achieve good academic results—such as organization and time management. By contrast, the Performance‑Avoidance Goal Regulation dimension concerns everything students do to avoid academic failure (Entwistle et al., 2013; Sánchez‑Rosas et al., 2019).
Finally, statistical norms were calculated to enable the interpretation of dimension scores in applied settings. In this vein, education professionals who wish to use this tool can administer the MRSQ, interpret its scores, and then make decisions aimed at improving students’ learning processes.
This study has some limitations. One pertains to the student sample, which was composed of nearly 50 % psychology majors, making it impossible to analyze measurement invariance across students from different academic disciplines. Data is expected to be continually collected from other degree programs to obtain a more representative and heterogeneous sample that will allow to study the metric equivalence of the instrument across students with different academic orientations. Another limitation is the absence of an objective measure of academic performance, which precluded conducting a study of the instrument’s predictive validity with respect to that construct. Diverse information—such as years of study, total courses passed, and total courses failed— will be gathered to analyze the explanatory role of the instrument’s dimensions in relation to university students’ academic achievement. A final limitation worth mentioning relates to the cross‑sectional nature of the study, which made it impossible to examine score stability over time and the longitudinal invariance of the MRSQ’s structure. Conducting such studies becomes important when evaluating the effects of an intervention in applied settings; it is therefore expected to incorporate this type of evidence in the future.
In conclusion, this research aimed to transfer technology to the university-level context so that it can be used by education professionals. To that end, the psychometric properties of the MRSQ version adapted in Córdoba Province, Argentina were analyzed. The information provided by the tool is expected to facilitate the planning of activities both for instructors—through the implementation of teaching strategies—and for students—through workshops that teach them to self‑regulate their motivational strategies—with the ultimate goal of promoting not only higher achievement but also increasingly effective learning.
References:
American Educational Research Association, American Psychological Association & National Council on Measurement in Education. (2014). Standards for educational and psychological testing. AERA.
Arenas-Wong, M. M., Rivero-Panaqué, C. R., & Navarro-Fernández, R. J. (2022). Procrastinación académica y tipos de motivación en estudiantes de una universidad de Lima Metropolitana. Revista Peruana de Investigación Educativa, 16, 35-61. https://doi.org/10.34236/rpie.v14i16.286
Barrios, M., & Cosculluela, A. (2013). Fiabilidad. In J. Meneses (Ed.), Psicometría (pp. 84-102). UOC.
Chicco, D., Warrens, M. J., & Jurman, G. (2021). The coefficient of determination R-squared is more informative than SMAPE, MAE, MAPE, MSE and RMSE in regression analysis evaluation. PeerJ Computer Science, 7, e623. https://doi.org/10.7717/peerj-cs.623
Cumming, G., & Finch, S. (2005). Inference by eye: Confidence intervals and how to read pictures of data. American Psychologist, 60(2), 170-180. https://doi.org/10.1037/0003-066X.60.2.170
Dayupay, J. P., Velos, S. P., Go, M. B., Cababat, F. G., & Golbin, R. A. (2022). College students’ motivational strategies, study skills, and mathematics performance: a structural model. Journal of Positive School Psychology, 6(5), 2246-6264.
Doval, E., Viladrich, C., & Angulo-Brunet, A. (2023). Coeficiente Alfa: la resistencia de un clásico. Psicothema, 35(1), 5-20. https://doi.org/10.7334/psicothema2022.321
Elizondo, K., Valenzuela, R., Pestana, J. V., & Codina, N. (2023). Self‐regulation and procrastination in college students: A tale of motivation, strategy, and perseverance. Psychology in the Schools, 61(3), 887-902. https://doi.org/10.1002/pits.23088
Elliot, A. J., & Murayama, K. (2008). On the measurement of achievement goals: Critique, illustration, and application. Journal of Educational Psychology, 100(3), 613-628. https://doi.org/10.1037/0022-0663.100.3.613
Entwistle, N., McCune, V., & Tait, H. (2013). Approaches and Study Skills Inventory for Students (ASSIST). https://www.researchgate.net/publication/50390092_Approaches_to_learning_and_studying_inventory_ASSIST_3rd_edition
Fong, C. J., Altan, S., Gonzales, C., Kirmizi, M., Adelugba, S. F., & Kim, Y. (2024). Stay motivated and carry on: A meta-analytic investigation of motivational regulation strategies and academic achievement, motivation, and self-regulation correlates. Journal of Educational Psychology, 116(6), 997-1018. https://doi.org/10.1037/edu0000886
Freiberg-Hoffmann, A., Romero-Medina, A., López-Fernández, B., & Fernández-Liporace, M. (2023). Learning approaches: Cross-cultural differences (Spain–Argentina) and academic achievement in college students. The Spanish Journal of Psychology, 26. https://doi.org/10.1017/sjp.2023.15
Freiberg-Hoffmann, A., Stover, J., de la Iglesia, G., & Fernández-Liporace, M. (2013). Correlaciones policóricas y tetracóricas en estudios factoriales exploratorios y confirmatorios. Ciencias Psicológicas, 7(2), 151-164. https://doi.org/10.22235/cp.v7i1.1057
Góes, N. M., & Boruchovitch, E. (2017). Escala de avaliação das estratégias de regulação da motivação de alunos universitários: um estudo piloto. Revista de Estudios e Investigación en Psicología y Educación, 169-173. https://doi.org/10.17979/reipe.2017.0.01.2488
Guo, G., & Tang, Z. (2022). Quantitative research on online English learning motivational regulation strategies of undergraduate English majors. Advances in Education, Humanities and Social Science Research, 2(1), 327. https://doi.org/10.56028/aehssr.2.1.327
Hendrie-Kupczyszyn, K. N., & Bastacini, M. D. C. (2019). Autorregulación en estudiantes universitarios: Estrategias de aprendizaje, motivación y emociones. Revista Educación, 29. https://doi.org/10.15517/revedu.v44i1.37713
Jordan-Muiños, F. (2021). Cut-off value of the fit indices in confirmatory factor analysis. Psocial, 7(1), 66-71.
Kim, Y., Brady, A. C., & Wolters, C. A. (2018). Development and validation of the Brief Regulation of Motivation Scale. Learning and Individual Differences, 67, 259-265. https://doi.org/10.1016/j.lindif.2017.12.010
Kryshko, O., Fleischer, J., Waldeyer, J., Wirth, J., & Leutner, D. (2020). Do motivational regulation strategies contribute to university students’ academic success? Learning and Individual Differences, 82, 101912. https://doi.org/10.1016/j.lindif.2020.101912
Millsap, R. (2011). Statistical approaches to measurement invariance. Routledge.
Panayides, P. (2013). Coefficient Alpha: Interpret with caution. Europe’s Journal of Psychology, 9(4), 687-696. https://doi.org/10.5964/ejop.v9i4.653
Park, H.-S. (2021). Validation of Motivational Regulation Strategies for Korean elementary, middle, and high school Students. The Asia-Pacific Education Researcher, 31(3), 269-283. https://doi.org/10.1007/s40299-021-00558-w
Paulino, P., Sá, I., & Lopes da Silva, A. (2015). Crenças e estratégias da motivação na aprendizagem: Desenvolvimento de uma escala. Psychologica, 58(1), 65-87. https://doi.org/10.14195/1647-8606_58-1_4
Putnick, D. L., & Bornstein, M. H. (2016). Measurement invariance conventions and reporting: The state of the art and future directions for psychological research. Developmental Review, 41, 71-90. https://doi.org/10.1016/j.dr.2016.06.004
Rojas, L., Rojas, G., & Brizuela, A. (2018). The use of measurement invariance with dichotomous variables as evidence of validity. Evaluar, 18(2), 45-58. https://doi.org/10.35670/1667-4545.v18.n2.20807
Rojas-Ospina, T., & Valencia-Serrano, M. (2019). Adaptación y validación de un cuestionario sobre estrategias de autorregulación de la motivación en estudiantes universitarios. Psykhe, 28(1), 1-15. https://doi.org/10.7764/psykhe.28.1.1128
Rojas-Ospina, T., & Valencia-Serrano, M. (2021). Estrategias de autorregulación de la motivación de estudiantes universitarios y su relación con el ambiente de clase en asignaturas de matemáticas. Acta Colombiana de Psicología, 24(1), 47-62. https://doi.org/10.14718/ACP.2021.24.1.5
Salgado, J. A., Lería, F. J., Pilar Franco, M. E., Gajardo, X. R., & Olivares, M. V. (2017). Efecto de la motivación sobre la profundidad en los procesos de estudio en universitarios de formación en pedagogía. REICE. Revista Iberoamericana sobre Calidad, Eficacia y Cambio en Educación, 15(4). https://doi.org/10.15366/reice2017.15.4.005
Sánchez-Rosas, J. (2015). Validation of the Achievement Goal Questionnaire–Revised in Argentinean university students (A-AGQ-R). International Journal of Psychological Research, 8(1), 10-23. https://doi.org/10.21500/20112084.641
Sánchez-Rosas, J., Aguirre, R., Bovina-Martijena, N., & Galarza, V. (2019). Motivational regulation strategies: A questionnaire for its measurement in Argentinian university students. Evaluar, 19(1), 35-42. https://doi.org/10.35670/1667-4545.v19.n1.23878
Schermelleh-Engel, K., Moosbrugger, H., & Müller, H. (2003). Evaluating the fit of structural equation models: Tests of significance and descriptive goodness-of-fit measures. Methods of Psychological Research, 8(2), 23-74. https://doi.org/10.23668/psycharchives.12784
Schwinger, M., Steinmayr, R., & Spinath, B. (2009). How do motivational regulation strategies affect achievement: Mediated by effort management and moderated by intelligence. Learning and Individual Differences, 19(4), 621-627. https://doi.org/10.1016/j.lindif.2009.08.006
Schwinger, M., von der Laden, T., & Spinath, B. (2007). Motivational regulation strategies and their measurement. Zeitschrift für Entwicklung spsychologie und Pädagogische Psychologie, 39(2), 57-69. https://doi.org/10.1026/0049-8637.39.2.57
Suárez, J. M., Fernández, A. P., & Zamora, Á. (2018). Academic goals in relation to motivational self-regulation value strategies. Revista Electrónica de Investigación Educativa, 20(2), 15-24. https://doi.org/10.24320/redie.2018.20.2.1689
Tait, H., Entwistle, N. J., & McCune, V. (1998). ASSIST. A reconceptualization of the Approaches to Studying Inventory. In C. Rust (Ed.), Improving students as learners (pp. 262-271). Oxford Bookes University.
Teng, L. S., & Zhang, L. J. (2016). Fostering strategic learning: The development and validation of the Writing Strategies for Motivational Regulation Questionnaire (WSMRQ). The Asia-Pacific Education Researcher, 25(1), 123-134. https://doi.org/10.1007/s40299-015-0243-4
Tisocco, F., & Fernández Liporace, M. (2021). The Tuckman Procrastination Scale: Psychometric features among Buenos Aires Undergraduates. Psychological Thought, 14(2), 444-466. https://doi.org/10.37708/psyct.v14i2.603
Tuckman, B. W. (1991). The development and concurrent validity of the procrastination scale. Educational and Psychological Measurement, 51(2), 473-480. https://doi.org/10.1177/0013164491512022
Villar, E., Mayo, M. E., Martínez-López, Z., & Tinajero, C. (2024). What are the principal and most effective strategies for motivational self-regulation? A systematic review and meta-analyses. Learning and Individual Differences, 113, 102480. https://doi.org/10.1016/j.lindif.2024.102480
Wolters, C. A. (1998). Self-regulated learning and college students’ regulation of motivation. Journal of Educational Psychology, 90(2), 224-235. https://doi.org/10.1037/0022-0663.90.2.224
Wolters, C. A. (1999). The relation between high school students’ motivational regulation and their use of learning strategies, effort, and classroom performance. Learning and Individual Differences, 11(3), 281-299. https://doi.org/10.1016/S1041-6080(99)80004-1
Wolters, C. A., & Benzon, M. B. (2013). Assessing and predicting college students’ use of strategies for the self-regulation of motivation. The Journal of Experimental Education, 81(2), 199-221. https://doi.org/10.1080/00220973.2012.699901
Wolters, C. A., & Rosenthal, H. (2000). The relation between students’ motivational beliefs and their use of motivational regulation strategies. International Journal of Educational Research, 33(7), 801-820. https://doi.org/10.1016/s0883-0355(00)00051-3
Wolters, C. A., Benzon, M. B., & Arroyo-Giner, C. (2011). Assessing strategies for the self-regulation of motivation. In D. H. Schunk & B. J. Zimmerman (Eds.), Handbook of self-regulation of learning and performance (pp. 298–312). Routledge.
Xiong, Z., Xia, H., Ni, J., & Hu, H. (2025). Basic assumptions, core connotations, and path methods of model modification—using confirmatory factor analysis as an example. Frontiers in Education, 10. https://doi.org/10.3389/feduc.2025.1506415
Zoya, S., & Saima, G. (2024). Motivation and academic performance of university students during the COVID-19 pandemic. Forman Journal of Social Sciences, 4(1).
Funding: This research has been funded by the National Agency for the Promotion of Research, Technological Development and Innovation (PICT–2020–SERIEA–00087) and by the National Scientific and Technical Research Council (PIP#11220200100352CO).
Conflict of interest: The authors declare that they have no conflicts of interest.
Data availability: The data set supporting the results of this study is not available.
How to cite: Freiberg-Hoffmann, A., Motta, F. A., Tisocco, F., & Sánchez-Rosas, J. (2025). Psychometric properties analysis of the Motivational Self-Regulation Strategies Questionnaire. Ciencias Psicológicas, 19(1), e-4188. https://doi.org/10.22235/cp.v19i1.4188
Authors’ contribution (CRediT Taxonomy): 1. Conceptualization; 2. Data curation; 3. Formal Analysis; 4. Funding acquisition; 5. Investigation; 6. Methodology; 7. Project administration; 8. Resources; 9. Software; 10. Supervision; 11. Validation; 12. Visualization; 13. Writing: original draft; 14. Writing: review & editing.
A. F.-H. has contributed in 1, 2, 3, 4, 5, 6, 7, 8, 9, 10, 11, 12, 13, 14; F. A. M. in 1, 2, 5, 6, 13; F. T. in 2, 3, 5, 6, 13; J. S.-R. in 1, 2, 5, 6, 14.
Scientific editor in-charge: Dr. Cecilia Cracco.
Ciencias Psicológica, v19 (n1)
Enero-junio 2025
10.22235/cp.v19i1.4188