10.22235/cp.v17i1.2922
Artículos Originales
Análisis de las propiedades psicométricas de la Escala de Autocuidado para Argentina
Analysis of the psychometric properties of the Self-Care Scale for Argentina
Análise das propriedades psicométricas da Escala de Autocuidado para Argentina
Marisa Rodriguez de Behrends1, ORCID 0000-0003-2222-8762
Agustina Trovero2, ORCID 0000-0001-6390-008X
Leandro Eidman3, ORCID 0000-0002-4553-4773
1 Universidad Católica Argentina, Instituto Universitario Hospital Italiano de Buenos Aires, Argentina, [email protected]
2 Universidad Católica Argentina, Argentina
3 Universidad de Ciencias Empresariales y Sociales, Universidad Nacional del Chaco Austral, Argentina
Resumen:
El propósito del presente artículo es informar las propiedades psicométricas y los datos normativos de la Escala de Autocuidado en población argentina. Dicha escala mide el autocuidado desde una conceptualización amplia e integral que incluye los aspectos materiales externos del autocuidado, el autocuidado intrapsíquico y los aspectos relacionales de cómo los humanos se cuidan a sí mismos. La escala está compuesta por 31 ítems que se responden con un formato tipo Likert de siete opciones de respuesta. Se diseñó un estudio no experimental, transversal, de tipo instrumental. Se estableció una muestra no probabilística conformada por 768 participantes de la República Argentina. Al realizar los estudios de validez de constructo se efectuó el Análisis Factorial Exploratorio observándose la agrupación de los ítems en seis factores. Con el Análisis Factorial Confirmatorio se observó que el modelo de seis factores presentó un buen ajuste. Los resultados muestran una adecuada consistencia interna del test y una adecuada estabilidad test-retest luego de cinco semanas. En su conjunto, los resultados obtenidos en la investigación realizada son concordantes con los hallazgos del estudio original lo que indica que las propiedades psicométricas de la escala son confiables y válidos para ser utilizados en población general argentina.
Palabras clave: propiedades psicométricas; Escala de Autocuidado; fiabilidad; validez.
Abstract:
The purpose of this paper is to report the psychometric properties and normative data of the Self-Care Scale in the Argentine population. The scale evaluates the self-care from an integral view of the construct, this includes the external aspects of the self-care, the intrapsychic self-care and the relational aspects of how human take care of themselves. The scale consists of 31 items that are answered from a Likert format that involve seven possible answers. A non-experimental, cross-sectional, instrumental-type study was designed. A non-probabilistic sample made up of 768 subjects residing in different provinces of the Argentine Republic was established. When carrying out the construct validity studies, the Exploratory Factor Analysis indicates the grouping of the items into six factors. With the Confirmatory Factor Analysis, it was observed that the six-factor model presented a good fit. The results show an adequate internal consistency of the test and an adequate test-retest stability after five weeks. The results obtained in the research carried out are consistent with the findings of the original study, which indicates that the studies of the psychometric properties of the scale are reliable and valid to be used in the general Argentine population.
Keywords: psychometric properties; Self-Care Scale; reliability; validity.
Resumo:
O objetivo deste artigo é informar as propriedades psicométricas e os dados normativos da Escala de Autocuidado na população argentina. Dita escala mede o autocuidado a partir de uma conceituação ampla e integral, que inclui os aspectos materiais externos do autocuidado, o autocuidado intrapsíquico e os aspectos relacionais de como os seres humanos cuidam de si. A escala está composta por 31 itens que são respondidos em um formato do tipo Likert com sete opções de resposta. Foi desenhado um estudo não experimental, transversal, do tipo instrumental. Foi estabelecida uma amostra não probabilística composta por 768 sujeitos da República Argentina. Ao realizar os estudos de validade de construto, foi efetuada a Análise Fatorial Exploratória, observando-se o agrupamento dos itens em seis fatores. Com a Análise Fatorial Confirmatória, observou-se que o modelo de seis fatores apresentou um bom ajuste. Os resultados demostram uma adequada consistência interna do teste e uma adequada estabilidade teste-reteste após cinco semanas. Como um todo, os resultados obtidos na pesquisa realizada são consistentes com os achados do estudo original, o que indica que as propriedades psicométricas da escala são confiáveis e válidas para uso na população geral argentina.
Palavras-chave: propriedades psicométricas; Escala de Autocuidado; confiabilidade; validade.
Recibido: 06/06/2022
Aceptado: 15/12/2022
El autocuidado favorece el mantenimiento de la buena salud personal, disminuyendo el impacto de las afecciones futuras y por consiguiente su necesidad de tratamiento en el sistema de salud pública. Contar con un instrumento capaz de medir y operacionalizar el constructo de autocuidado sirve de herramienta que facilita a los profesionales de la salud evaluar el nivel de autocuidado de los individuos para así brindar una asistencia eficaz y beneficiosa. La educación por parte de los profesionales de la salud tiene su éxito final cuando las conductas de autocuidado son realizadas por las personas sin la vigilancia, el apoyo y el seguimiento diario del profesional, es decir que estas conductas de autocuidado pueden ser realizadas de manera autónoma por los individuos (Olivella-Fernández et al., 2012). A su vez esta intervención es útil tanto a corto como a largo plazo, ya que los hábitos de autocuidado en la población joven garantizan la calidad de vida del adulto mayor (Loredo-Figueroa et al., 2016). La importancia de realizar conductas de autocuidado eficaces para la salud no solo tiene implicancias en el manejo de controlar o recuperarse de enfermedades, sino que también tiene su impacto a la hora de prevenir enfermedades y padecimientos de la salud y a su vez en la promoción del bienestar (Schneider Hermel et al., 2015).
Si bien se trata de un concepto que ha recibido diferentes conceptualizaciones, dependiendo de la tradición teórica, en un sentido muy amplio se puede definir autocuidado como el compromiso con prácticas que promuevan el bienestar (González-Vázquez et al., 2018). Para Naranjo et al. (2017) “el autocuidado es una función humana reguladora que debe aplicar cada individuo de forma deliberada con el fin de mantener su vida y su estado de salud, desarrollo y bienestar” (p. 2).
Una pionera en el estudio de este concepto fue Dorothea Orem, quien propone la teoría del déficit del autocuidado, compuesta por la teoría del déficit de autocuidado, la teoría del autocuidado y la teoría de los sistemas de enfermería (Naranjo et al., 2017). Esta autora se refiere a la agencia de autocuidado como la capacidad que tienen las personas para autocuidarse realizando acciones específicas para tal fin (Orem, 2001).
Por otra parte, Riegel et al. (2012, 2021) desarrollan la teoría de rango medio del autocuidado de las enfermedades crónicas, donde el autocuidado se define como un proceso de mantenimiento de la salud a través de prácticas de promoción de la salud y manejo de la enfermedad, incluyendo prevención, tratamiento y rehabilitación. Este modelo teórico especifica tres conceptos: (a) mantenimiento del autocuidado, con conductas que tienden a conservar la salud, (b) seguimiento del autocuidado, como por ejemplo con pruebas de rutina, y (c) gestión del autocuidado, como por ejemplo cambios en la dieta. Como señalan Riegel et al. (2019) el autocuidado se realiza en todo el proceso salud-enfermedad. Si bien cuando una persona padece una enfermedad se ve claramente la necesidad de autocuidado, es fundamental en estados de salud justamente para la prevención de cualquier afección. Sin embargo, cualquier padecimiento pone en claro si los patrones de autocuidado son adaptativos o no.
La práctica de autocuidado refiere a la participación en comportamientos que mantienen y promueven el bienestar físico, emocional, mental y social. Esta práctica puede incluir conductas como descansar la cantidad de horas necesarias para cada persona, alimentación adecuada y saludable, conductas de sueños, ejercicio físico, el cepillado de dientes, mantener una red de apoyo social, desarrollar habilidades de regulación emocional, realizar prácticas de meditación, terapia personal, prácticas religiosas o de fe que cada uno profese, entre otras (Myers et al., 2012; Riegel et al., 2012).
Nuno-Solinis et al. (2013), desde una mirada conductual, lo definen como el conjunto de tareas que lleva a cabo un individuo para preservar la salud tanto física y emocional, y garantizar el manejo adecuado de enfermedades crónicas. El autocuidado puede aprenderse como una actitud que permita desarrollar conductas saludables para suscitar el bienestar (Naranjo et al., 2017). González-Vázquez et al. (2018) plantean que los factores emocionales y cognitivos, que muchas veces son dejados de lado en el abordaje, tienen un rol clave a la hora de comprender el fenómeno. Según estos autores las conceptualizaciones conductuales, dirigidas al mundo exterior, dejan de lado los aspectos psicológicos, que deben abordarse con mayor profundidad.
Desde niños las personas internalizan las experiencias tempranas de cuidado que reciben de los adultos a cargo. Aquellos que crecen en entornos con diversos grados de descuido, o más aún, abusivos o negligentes, no desarrollarían patrones saludables de autocuidado porque esas prácticas no han sido aprendidas desde pequeños y la manera en la que fueron tratados modela la manera en que luego de adultos experimentan el autocuidado (González et al., 2009; Mosquera & González, 2011; Ryle & Kerr, 2020).
González-Vázquez et al. (2018) desarrollaron una conceptualización más integral del constructo que incluye tres dimensiones: (a) los aspectos materiales externos del autocuidado, (b) el autocuidado intrapsíquico, y (c) los aspectos relacionales de cómo los humanos se cuidan a sí mismos a través de interacciones con los demás (González & Mosquera, 2015).
En relación a la medición del constructo, existen diferentes herramientas como, por ejemplo, el Inventario de Autocuidado de la Diabetes de Ausili et al. (2017) o el Inventario de Autocuidado de la Hipertensión Arterial versión 3.0 de Dickson et al. (2021) basadas en la teoría de rango medio del autocuidado de las enfermedades crónicas o la Escala de Valoración de Agencia de Autocuidado (ASA) desarrollada por Evers en 1989, que mide la agencia de autocuidado concepto central en la teoría de déficit de autocuidado.
Sin embargo, a partir de la conceptualización más integral realizada por González-Vázquez et al. (2018), los autores vieron la necesidad de crear una escala que mida este constructo desde una perspectiva más amplia y profunda que incluya las tres dimensiones que proponen. La dimensión material implica la capacidad de buscar cosas buenas, buscar experiencias positivas y tratar de satisfacer las propias necesidades. La dimensión interna implica la capacidad intrapsíquica de mirarse a uno mismo de forma positiva y, al mismo tiempo, de forma realista. Finalmente, la dimensión interpersonal está relacionada con la búsqueda de interacciones positivas con los demás para satisfacer las necesidades interpersonales de apoyo y cuidado de uno. Desde esta perspectiva el autocuidado se define entonces como “la conducta dirigida del individuo a preservar y mejorar la salud y el bienestar; es un patrón de relación con la persona, con el mundo y con otro” (González-Vázquez et al., 2018, p. 374).
Estas tres dimensiones son los fundamentos de la Escala de Autocuidado construida por González-Vázquez y colaboradores (2018) que cuenta con 31 ítems que la persona responde con una escala tipo Likert. La versión final de la Escala de Autocuidado fue aplicada a una muestra de 273 pacientes psiquiátricos ambulatorios en La Coruña, España (González-Vázquez et al., 2018).
Tal como se describe en párrafos precedentes, el término autocuidado se utiliza hace varias décadas, principalmente en el área de la medicina, con conceptualizaciones diversas según la tradición que lo defina. Por otra parte, investigadores de distintos países están desarrollando cada vez más intervenciones sobre autocuidado para mejorar la salud tanto de forma individual como comunitaria, por su valor en la clínica médica como psicológica, pero también en la salud pública (Oltra, 2013; Riegel et al., 2021).
Dada la importancia del autocuidado en la promoción de la salud y la prevención de la enfermedad en toda la población, resulta relevante contar con una herramienta de evaluación que lo estudie desde una perspectiva teórica amplia pero profunda, en población argentina. Si bien, como se ha visto, existen diversas herramientas de medición, en el presente trabajo se ha optado por estudiar la Escala de Autocuidado de González-Vázquez et al. (2018) cuyo modelo teórico contempla las dimensiones externas, intrapsíquica y relacionales del autocuidado.
El objetivo general este trabajo es estudiar de forma preliminar las propiedades psicométricas de la Escala de Autocuidado de González-Vázquez et al. (2018) en población argentina. Los objetivos específicos son: (a) analizar de manera preliminar la estructura factorial de la escala y la dimensionalidad del constructo, (b) analizar de manera preliminar la consistencia interna y la estabilidad temporal de las puntuaciones de la Escala de Autocuidado en población general.
Método
Participantes
Se conformó una muestra con 768 personas adultas, contando de esta forma con una muestra de estimación (n = 423) para realizar el análisis factorial exploratorio (AFE) y una muestra de validación (n = 345) para el análisis factorial confirmatorio (AFC). Los participantes fueron voluntarios y no recibieron retribución alguna por su colaboración. De los 423 participantes pertenecientes a la muestra de estimación, el 52.6 % eran mujeres y el 47.4 % eran varones. La edad promedio fue de 35.18 (DE = 1.24, Mín = 18, Máx = 81). Respecto al estado civil, el 43.2 % dijo estar casado o conviviendo con su pareja, el 47.2 % informó estar soltero, el 8.6 % divorciado y el 1 % viudo. Los 345 participantes restantes de la muestra de validación promediaban en edad de 34.12 (DE = 1.13, Mín = 18, Máx = 76). En cuanto a su lugar de residencia, el 15.2 % informó vivir en el norte del país, el 81.9 % en la región del centro y el 2.9 % restante refirió vivir en el sur. Respecto al estado civil, el 41.2 % dijo estar casado o conviviendo con su pareja, el 45.2 % informó estar soltero y el 13.6 % divorciado.
Instrumentos
Encuesta Sociodemográfica. Mediante este instrumento se obtuvieron datos sobre el sexo, la edad, la fecha en que realiza el cuestionario, el lugar de residencia, el estado civil, el nivel educativo alcanzado, la actividad o profesión.
Escala de Autocuidado (González-Vázquez et al., 2018). Cuenta con 31 ítems. Los ítems son afirmaciones a las cuales el sujeto responderá con una escala tipo Likert con siete opciones de respuestas: totalmente en desacuerdo, bastante en desacuerdo, algo en desacuerdo, ni de acuerdo ni en desacuerdo, algo de acuerdo, bastante en acuerdo y totalmente de acuerdo. La escala está compuesta por seis subdimensiones: (a) conducta autodestructiva con un α = .90; (b) falta de tolerancia al afecto positivo con un α = .75; (c) problemas para dejarse ayudar con un α = .75; (d) resentimiento por no reciprocidad con un α = .77; (e) no actividades positivas con un α = .67; (f) no atender las propias necesidades con un α = .76. La escala completa arrojó un α = .91
Diseño
Se diseñó un estudio no experimental, transversal, de tipo instrumental (Ato et al., 2013). En cuanto al método de muestreo, fue una muestra no probabilística por conveniencia.
Procedimiento
Los participantes fueron informados de los propósitos de la investigación, la confidencialidad de los datos y de su derecho a rehusarse a participar y retirarse de la investigación cuando lo consideren. Se distribuyeron los instrumentos utilizados para medir las variables a través de las redes sociales bajo la modalidad Google Forms. El formulario presentaba un consentimiento informado, que se encontraban en la primera parte de la encuesta distribuida, antes de que comiencen los ítems del inventario y sin la posibilidad de continuar respondiéndola sin antes tildar el casillero de la comprensión de los términos. Luego de cinco semanas se realizó una nueva administración con la misma modalidad a un tercio de los sujetos de la muestra de la primera toma.
Análisis de datos
En primer lugar, la normalidad univariada de los datos fue examinada a través de los indicadores de asimetría y curtosis, para los cuales son deseables valores entre +/- 2 (Tabachnick & Fidell, 2013). Para la identificación de casos atípicos univariados se examinaron las puntuaciones Z, considerando como valores extremos a aquellos que superaban Z = +/- 3.29. Para la detección de casos atípicos multivariados se utilizó como criterio la distancia de Mahalanobis con valores p inferiores a .001 (Tabachnick & Fidell, 2013). Luego, se llevaron a cabo estudios tendientes a verificar la estructura interna de la escala mediante AFE y AFC. Es sabido que algunos autores critican el uso conjunto de estos análisis (Pérez-Gil et al., 2000). Sin embargo, numerosos trabajos optan por efectuar ambos justificando la utilización de dos procedimientos (Martorell et al., 2011; Pechorro et al., 2017; Perugini & Castro Solano, 2018). El AFE se calculó a través de un método robusto de máxima verosimilitud (MLR) utilizando una rotación Oblimin mediante una matriz asintótica de correlaciones al igual que la escala original. El AFC se realizó utilizando un estimador robusto ajustado de varianza y media de mínimos cuadrados ponderados (WLSMV-R) y, dado que las variables fueron ordinales, se utilizó la misma matriz que en el AFE, debido a que es más apropiada para este tipo de datos (Freiberg Hoffmann et al., 2013). De acuerdo con Hu et al. (1992) se consideraron los siguientes índices de bondad de ajuste: Chi-cuadrado (χ2), índice de ajuste comparativo (CFI), índice de ajuste incremental de Bollen (IFI; Bollen & Long, 1993) y error cuadrático medio de aproximación (RMSEA). En lo referente a los criterios de valores de ajuste aceptable, se considera un valor de .90 en CFI (Kline, 2018; Stegmann, 2017), así como valores menores o iguales a .08 en RMSEA (Browne & Cudeck, 1993). Se evaluó la evidencia basada en la estructura interna través del examen de las cargas factoriales, se consideraron aceptables cargas estandarizadas mayores al límite de > .30 (Hair et al., 2006; Nunnally & Bernstein, 1994), y, en cuanto a las correlaciones entre los factores, se consideraron los valores > .19 como muy bajas, entre > .20 y < .39 como bajas, entre > .40 y < .59 como moderadas, entre > .60 y < .79 como altas y < .80 como muy altas (Brown, 2006; Evans, 1996). Para conocer la confiabilidad de la escala desde el punto de vista de su consistencia interna, se utilizó el estadístico alfa ordinal, que es el recomendado para escalas multidimensionales que poseen escasos ítems (Bryant & Satorra, 2012; Dominguez-Lara, 2012; Espinoza & Novoa-Muñoz, 2018) y que ofrece una aproximación de la confiabilidad basada en la estructura factorial. Además, para analizar la estabilidad temporal de los ítems de la escala se administró la prueba estadística de test re-test a 268 personas en dos tiempos con un intervalo de cinco semanas. Los resultados se procesaron utilizando R (Versión 3.6.0) y la interfaz R Studio (Versión 1.4.1717) mediante los paquetes ggplot2 para visualización de datos (Villanueva & Chen, 2019), psycho (Revelle, 2018) y psicométrica (Fletcher & Fletcher, 2013), para estimar algunas propiedades psicométricas. Mientras que lavaan (Rosseel et al., 2017), semPlot (Epskamp et al., 2019) y semTools (Jorgensen et al., 2018) se usaron para calcular y trazar el Modelo de Ecuación Estructural. Para la realización de los puntajes normativos se utilizó el programa estadístico SPSS en su versión 25.
Resultados
Análisis descriptivo
Se realizó un análisis preliminar de los ítems de la escala con la intención de obtener la normalidad univariada. Tal como puede observarse en la Tabla 1, se obtuvieron estadísticos descriptivos básicos calculando medias y desvíos típicos. Además, se calcularon los índices de asimetría y curtosis. Los valores recomendados por Tabachnick y Fidell (2013) son próximos a 0 e inferiores a 1.96.
Tabla 1: Estadísticos descriptivos: Escala de Autocuidado

Validez de constructo
Se dividió la muestra en dos partes, una muestra de estimación (n = 423) para realizar el AFE y una muestra de validación de (n = 345) para el AFC. En la Tabla 2, se puede observar el AFE, se utilizó el método robusto de máxima verosimilitud y a partir de la rotación Varimax, determinó la agrupación de 31 ítems en seis variables latentes. La solución factorial arrojó valores considerados adecuados iguales a .87 para el índice de Káiser Meyer Olkin (KMO) y para el Test de Esfericidad de Barlett (χ²= 231.97; DE = 0.30; p < .000). El análisis factorial exploratorio explicó el 55.2 % de la varianza de las puntuaciones.
Tabla 2: Análisis factorial de la Escala de Autocuidado

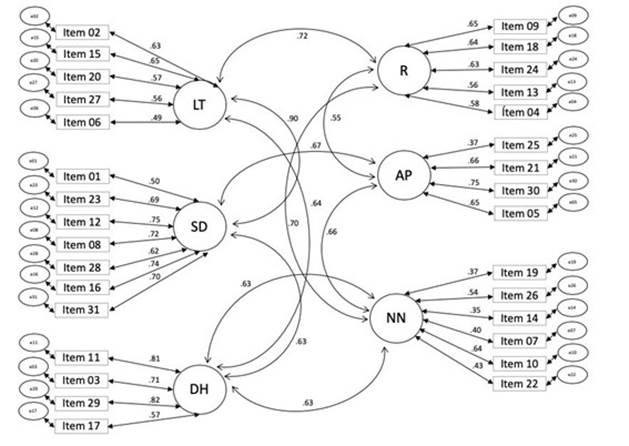
A continuación, se realizó el AFC de la Escala de Autocuidado. Se utilizó el método de estimación de Máxima Verosimilitud Robusto y, dado que las variables eran ordinales, se utilizó la matriz policórica. Al momento de valorar la bondad de ajuste del modelo, se examinaron diferentes índices: Chi-cuadrado (χ2), índice de ajuste comparativo (CFI), índice de ajuste incremental de Bollen (IFI) y error cuadrático medio de aproximación (RMSEA). Todos indicaron que el modelo de seis factores presentó un buen ajuste: χ2 = 1436.218, p <.000; CFI = .964; IFI = .969; RMSEA = .062 90% IC (.058, .062], p <.001. Además, en la figura 1 se pueden observar los pesos de regresión para cada elemento que fueron entre moderados (> .40 y < .59), altos (> .60 y < .79) y muy altos (< .80; Brown, 2006; Evans, 1996).
Figura 1: Análisis factorial Confirmatorio Escala de Autocuidado en población argentina

Nota: TA: Falta de tolerancia al afecto positivo; AD: Conducta autodestructiva; PA: Problemas para dejarse ayudar; R: Resentimiento por no reciprocidad; NP: No actividades positivas; NN: No atender las propias necesidades.
En lo referente a la consistencia interna de la escala, para las subdimensiones se obtuvieron los siguientes índices de alfa ordinal: Falta de Tolerancia al Afecto Positivo = .82; Conducta Autodestructiva = .79; Problemas para Dejarse Ayudar = .80; Resentimiento por no Reciprocidad = .83; No actividades Positivas = .78 y No Atender a las Propias Necesidades = .80. Finalmente, en la Tabla 3, se pueden observar las correlaciones test-retest en un periodo de tiempo de cinco semanas. Los resultados informaron que las correlaciones entre las dimensiones fueron positivas y significativas entre moderadas y altas.
Tabla 3: Correlación test-retest Escala de Autocuidado (n = 423)

Nota. *p < .05
Datos normativos
En la Tabla 4 se agruparon las puntuaciones medias y los niveles que indican presencia de cada dimensión de la Escala de Autocuidado en participantes de población general. A su vez, se definieron los percentiles de cada dimensión. Para la obtención de los valores percentilares, se deben sumar los puntajes brutos obtenidos en cada dimensión y dividirlo por el número de ítems. Un puntaje T superior a 50 indica presencia de la dimensión que conforma al constructo autocuidado.
Tabla 4: Datos Normativos de la Escala de Autocuidado (n = 768)

Nota. Pc: Percentil; TA: Falta de tolerancia al afecto positivo; AD: Conducta autodestructiva; PA: Problemas para dejarse ayudar; R: Resentimiento por no reciprocidad; NP: No actividades positivas; NN: No atender las propias necesidades.
Discusión
El presente trabajo informa los resultados del análisis de las propiedades psicométricas de la Escala de Autocuidado, reportando la validez basada en la estructura interna, la fiabilidad por consistencia y estabilidad temporal de la puntuación (González-Vázquez et al., 2018) en población general argentina. La importancia de adecuar a nuestro medio esta escala se fundamenta en la necesidad de contar con una herramienta que mida este constructo por su relevancia en la salud de las personas en general y por el impacto que tiene en el Sistema de Salud en particular.
El autocuidado puede considerarse un complemento de las acciones realizadas por los servicios de salud para el cuidado de una población, como una responsabilidad compartida (Rivera Alvarez, 2006), tanto a nivel individual como colectivo, otorgándole al Sistema de Salud un rol relevante en el monitoreo del tema. Sobre estos pilares se sostiene la importancia de contar con un instrumento válido y fiable para su evaluación en población local, que sería de gran utilidad a los profesionales de la salud. Tal como señala la bibliografía, el autocuidado puede aprenderse como una actitud que permite desarrollar conductas saludables, por lo cual es importante considerar los aspectos emocionales y cognitivos, ya que tienen un rol clave para comprender el fenómeno y favorecer su desarrollo (González-Vázquez et al., 2018; Riegel et al., 2012).
Al realizar los estudios de validez de constructo se efectuó el AFE observándose la agrupación de 31 ítems en seis factores, lo cual está en concordancia con el estudio original (González-Vázquez et al., 2018). La solución factorial arrojó valores considerados adecuados. El AFE explicó el 55.2 % de la varianza acumulada, de forma similar que el estudio de referencia en el que este valor es del 55.3 %. A partir AFC se observó que el modelo de seis factores presentó un buen ajuste.
En relación con la consistencia interna de las subdimensiones, a diferencia de la escala original, se optó por utilizar el estadístico alfa ordinal debido a que es más apropiado para el tipo de matriz que presenta el inventario, motivo por el cual no se podría comparar con el estadístico alfa de Cronbach de la escala original. Sin embargo, se puede inferir que los valores de consistencia interna en las dimensiones de ambas escalas son similares. Por último, las correlaciones test-retest en un periodo de tiempo de cinco semanas se observan, los resultados informaron que las correlaciones entre las dimensiones fueron positivas y significativas entre moderadas y altas, lo que indica la estabilidad de las medidas obtenidas al igual que los datos obtenidos por el coeficiente de correlación interclase.
Finalmente, cabe señalar algunas limitaciones. La primera es que no se pudo conformar una muestra de proporciones similares con respecto a la variable sexo, en la que dos de cada tres personas de la muestra son mujeres. La segunda limitación es que la muestra a la cual se le administró la Escala de Autocuidado no es representativa de toda la población argentina, ya que la misma está compuesta en su mayoría por habitantes de la Ciudad Autónoma de Buenos Aires y del Gran Buenos Aires. Por este motivo, es recomendable en un futuro considerar que el estudio se replique a una muestra ampliada que abarque al resto de las provincias argentinas. Como conclusión, en su conjunto, los resultados obtenidos en el presente trabajo se encuentran en concordancia con el estudio original realizado por González-Vázquez et al. (2018). Esto indica que los estudios de las propiedades psicométricas de la escala son confiables y válidos para ser utilizados en población general argentina.
Referencias:
Ato, M., López, J. J., & Benavente, A. (2013). Un sistema de clasificación de los diseños de investigación en psicología. Anales de Psicología, 29(3), 1038-1059. https://doi.org/10.6018/analesps.29.3.178511
Ausili, D., Barbaranelli, C., Rossi, E., Rebora, P., Fabrizi, D., Coghi, C., Luciani, M., Vellone, E., Di Mauro, S., & Riegel, B. (2017). Development and psychometric testing of a theory-based tool to measure self-care in diabetes patients: the self-care of diabetes inventory. Trastornos Endócrinos de BMC, 17(1), 1-12. https://doi.org/10.1186/s12902-017-0218-y
Bollen, K. & Long, J. (1993). Testing structural equation models. Sage.
Brown, T. A. (2006). Confirmatory factor analysis for applied research. Guilford Publications.
Browne, M. W. & Cudeck, R. (1993). Alternative ways of assessing model fit. En K. A. Bollen & J. S. Long (Eds.), Testing Structural Equation Models (pp. 136-162). Sage.
Bryant, F. B. & Satorra, A. (2012). Principles and practice of scaled difference Chi-Square testing. Structural Equation Modeling: A Multidisciplinary Journal, (19), 372-398. https://doi.org/10.1080/10705511.2012.687671
Dickson, V. V., Fletcher, J., & Riegel, B. (2021). Psychometric testing of the Self-care of Hypertension Inventory version 3.0. Journal of Cardiovascular Nursing, 36(5), 411-419. https://doi.org/10.1097/JCN.0000000000000827
Dominguez-Lara, S. (2012). Propuesta para el cálculo del Alfa Ordinal y Theta de Armor. Revista de Investigación en Psicología, 15(1), 213-217.
Epskamp, S., Stuber, S., Nak, J., Veenman, M., & Jorgensen, T. D. (2019). semPlot: Path Diagrams and Visual Analysis of Various SEM Packages’ Output (Version 1.1. 2)(Computer software]. https://cran.r-project.org/web/packages/semPlot/semPlot.pdf
Espinoza, S. C. & Novoa-Muñoz, F. (2018). Ventajas del alfa ordinal respecto al alfa de Cronbach ilustradas con la encuesta AUDIT-OMS. Revista Panamericana de Salud Pública, (42), e65. https://doi.org/10.26633/RPSP.2018.65
Evans, J. D. (1996). Straightforward statistics for the behavioral sciences. Brooks/Cole Publishing.
Fletcher, T. D. & Fletcher, M. T. D. (2013). Package psychometric. http://cran. rproject. org/web/packages/psychometric/psychometric. pdf Vol 4.
Freiberg Hoffmann, A., Stover, J. B., de la Iglesia, G., & Fernández Liporace, M. (2013). Correlaciones Policóricas y Tetracóricas en Estudios Exploratorios y Confirmatorios. Ciencias Psicológicas, 7(2), 151-164. https://doi.org/10.22235/cp.v7i1.1057
González, A., Seijo, N., & Mosquera, D. (2009, 27-29 de agosto). EMDR in complex trauma and dissociative disorders (Presentación de escrito]. 14th EMDR International Association Annual Conference, Atlanta, GA, United States.
González, A. & Mosquera, D. (2015). EMDR y disociación. El abordaje progresivo (2ª ed.). Ediciones Pléyades.
González-Vázquez, A. I., Mosquera-Barral, D., Knipe, J., Leeds, A. M., & Santed-German, M. A. (2018). Construction and initial validation of a scale to evaluate self-care patterns: The Self-Care Scale. Clinical Neuropsychiatry, 5(6), 373-378.
Hair, J. F., Black, W. C., Babin, B. J., Anderson, R. E., & Tatham, R. L. (2006). Multivariate Data Analysis. Pearson Prentice Hall.
Hu, L. T., Bentler, P. M., & Kano, Y. (1992). Can test statistics in covariance structure analysis be trusted? Psychological Bulletin, 112(2), 351. https://psycnet.apa.org/doi/10.1037/0033-2909.112.2.351
Jorgensen, T. D., Pornprasertmanit, S., Schoemann, A. M., Rosseel, Y., Miller, P., Quick, C., & Garnier-Villarreal, M. (2018). semTools: Useful tools for structural equation modeling. R package version 0.5-1 (Computer software]. https://cran.r-project.org/web/packages/semTools/semTools.pdf
Kline, R. B. (2018). Response to leslie hayduk’s review of principles and practice of structural equation modeling. Canadian Studies in Population, 45(3-4), 188-195. https://doi.org/10.25336/csp29418
Loredo-Figueroa, M. T., Gallegos-Torres, R. M., Xeque-Morales, A. S., Palomé-Vega, G., & Juárez-Lira, A. (2016). Nivel de dependencia, autocuidado y calidad de vida del adulto mayor. Enfermería Universitaria, 13(3), 159-165. https://doi.org/10.1016/j.reu.2016.05.002
Martorell, M. C., González, R., Odoñez, A., & Gómez, O. (2011). Estudio confirmatorio del cuestionario de conducta antisocial (CCA) y su relación con variables de personalidad y conducta antisocial. Revista Iberoamericana de Diagnóstico y Evaluación – e Avaliação Psicológica, 31(2), 35-52.
Mosquera, D. & González, A. (2011). Del apego temprano al TLP. Mente y cerebro, (46), 18-27.
Myers, S. B., Sweeney, A. C., Popick, V., Wesley, K., Bordfeld, A., & Fingerhut, R. (2012). Self-care practices and perceived stress levels among psychology graduate students. Training and Education in Professional Psychology, 6(1), 55-66. https://doi.org/10.1037/a0026534
Naranjo, Y., Concepción, J., & Rodríguez, M. (2017). La teoría déficit de autocuidado: Dorothea Elizabeth Orem. Revista Gaceta Médica Espirituana, 19(3). https://revgmespirituana.sld.cu/index.php/gme/article/view/1129
Nunnally, J. C. & Bernstein, I. H. (1994). Psychometric theory (3rd ed.). McGraw Hill.
Nuno-Solinis, R., Rodríguez-Pereira, C., Pinera-Elorriaga, K., Zaballa-González, I., & Bikandi-Irazabal, J. (2013). Panorama de las iniciativas de educación para el autocuidado en España. Gaceta Sanit, 27(4), 332-337. https://doi.org/10.1016/j.gaceta.2013.01.008
Olivella-Fernández, M. C., Bastidas-Sánchez, C. V., & Castiblanco-Amaya, M. A. (2012). La adherencia al autocuidado en personas con enfermedad cardiovascular: abordaje desde el Modelo de Orem. Aquichan, 12(1), 53-61.
Oltra, S. (2013). El autocuidado, una responsabilidad ética. Gaceta de Psiquiatría Universitaria, 9(1), 85-90.
Orem, D. E. (2001). Nursing: Concepts of practice. Mosby.
Pechorro, P., Kahn, R. E., Ray, J. V., Raine, A., & Gonçalves, R. A. (2017). Psychometric properties of the Reactive-Proactive Aggression Questionnaire among a sample of detained and community girls. Criminal Justice and Behavior, 44(4), 531-550. https://doi.org/10.1177/0093854816686395
Pérez-Gil, J. A., Moscoso, S. C., & Rodríguez, R. M. (2000). Validez de constructo: el uso de análisis factorial exploratorio-confirmatorio para obtener evidencias de validez. Psicothema, 12(Suplemento), 442-446.
Perugini, M. L. L. & Castro Solano, A. (2018). Influencia de virtudes organizacionales sobre satisfacción, compromiso y performance laboral en organizaciones argentinas. Interdisciplinaria, 35(1), 171-188. https://doi.org/10.16888/interd.2018.35.1.9
Revelle, W. (2018). Psych: Procedures for personality and psychological research (Version 1.9. 12.31) (Computer software]. Northwestern University.
Riegel, B., Dunbar, S. B., Fitzsimons, D., Freedland, K. E., Lee, C. S., Middleton, S., Stromberg, A., Vellone, E., Webber, D. E., & Jaarsma, T. (2021). Self-care research: Where are we now? Where are we going? International Journal of Nursing Studies, (116), 103402. https://doi.org/10.1016/j.ijnurstu.2019.103402
Riegel, B., Jaarsma, T., & Strömberg, A. (2012). A middle-range theory of self-care of chronic illness. Advances in Nursing Science, 35(3), 194-204. https://doi.org/10.1097/ANS.0b013e318261b1ba
Riegel, B., Jaarsma, T., Lee, C. S., & Strömberg, A. (2019). Integrating symptoms into the middle-range theory of self-care of chronic illness. ANS. Advances in Nursing Science, 42(3), 206-215. https://doi.org/10.1097/ANS.0000000000000237
Rivera Álvarez, L. N. (2006). Capacidad de agencia de autocuidado en personas con hipertensión arterial hospitalizadas en una clínica de Bogotá, Colombia. Revista de Salud Pública, 8(3), 235-247. https://doi.org/10.1590/s0124-00642006000300009
Rosseel, Y., Oberski, D., Byrnes, J., Vanbrabant, L., Savalei, V., Merkle, E., & Rosseel, M. Y. (2017). Package lavaan. http://lavaan.org
Ryle, A. & Kerr, I. B. (2020). Introducing cognitive analytic therapy: principles and practice of a relational approach to mental health. John Wiley & Sons.
Schneider Hermel, J., Pizzinato, A., & Calderón Uribe, M. (2015). Mujeres con cáncer de mama: apoyo social y autocuidado percibido. Revista de Psicología, 33(2), 439-467. https://doi.org/10.18800/psico.201502.008
Stegmann, G. (2017). Review of A Beginner’s Guide to Structural Equation Modeling, by Randall E. Schumacker y Richard G. Lomax. Structural Equation Modeling: A Multidisciplinary Journal, 24(3), 475-477. https://doi.prg/10.1080/10705511.2017.1280798
Tabachnick, B. & Fidell, L. S (2013). Using Multivariate Statistics (6th ed.). Pearson.
Villanueva, R. A. M. & Chen, Z. J. (2019). ggplot2: Elegant graphics for data analysis (2da ed.). Springer.
Cómo citar: Rodriguez de Behrends, M., Trovero, A., Eidman, L. (2023). Análisis de las propiedades psicométricas de la Escala de Autocuidado para Argentina. Ciencias Psicológicas, 17(1), e-2922. https://doi.org/10.22235/cp.v17i1.2922
Contribución de los autores: a) Concepción y diseño del trabajo; b) Adquisición de datos; c) Análisis e interpretación de datos; d) Redacción del manuscrito; e) revisión crítica del manuscrito.
M. R. d. B. ha contribuido con a, b, c, d, e; L. E. con b, c, e; A. T. con b, d.
Editora científica responsable: Dra. Cecilia Cracco.
10.22235/cp.v17i1.2922
Original articles
Analysis of the psychometric properties of the Self-Care Scale for Argentina
Análisis de las propiedades psicométricas de la Escala de Autocuidado para Argentina
Análise das propriedades psicométricas da Escala de Autocuidado para Argentina
Marisa Rodriguez de Behrends1, ORCID 0000-0003-2222-8762
Agustina Trovero2, ORCID 0000-0001-6390-008X
Leandro Eidman3, ORCID 0000-0002-4553-4773
1 Universidad Católica Argentina, Instituto Universitario Hospital Italiano de Buenos Aires, Argentina, [email protected]
2 Universidad Católica Argentina, Argentina
3 Universidad de Ciencias Empresariales y Sociales, Universidad Nacional del Chaco Austral, Argentina
Abstract:
The purpose of this paper is to report the psychometric properties and normative data of the Self-Care Scale in the Argentine population. The scale evaluates the self-care from an integral view of the construct, this includes the external aspects of the self-care, the intrapsychic self-care and the relational aspects of how human take care of themselves. The scale consists of 31 items that are answered from a Likert format that involve seven possible answers. A non-experimental, cross-sectional, instrumental-type study was designed. A non-probabilistic sample made up of 768 subjects residing in different provinces of the Argentine Republic was established. When carrying out the construct validity studies, the Exploratory Factor Analysis indicates the grouping of the items into six factors. With the Confirmatory Factor Analysis, it was observed that the six-factor model presented a good fit. The results show an adequate internal consistency of the test and an adequate test-retest stability after five weeks. The results obtained in the research carried out are consistent with the findings of the original study, which indicates that the studies of the psychometric properties of the scale are reliable and valid to be used in the general Argentine population.
Keywords: psychometric properties; Self-Care Scale; reliability; validity.
Resumen:
El propósito del presente artículo es informar las propiedades psicométricas y los datos normativos de la Escala de Autocuidado en población argentina. Dicha escala mide el autocuidado desde una conceptualización amplia e integral que incluye los aspectos materiales externos del autocuidado, el autocuidado intrapsíquico y los aspectos relacionales de cómo los humanos se cuidan a sí mismos. La escala está compuesta por 31 ítems que se responden con un formato tipo Likert de siete opciones de respuesta. Se diseñó un estudio no experimental, transversal, de tipo instrumental. Se estableció una muestra no probabilística conformada por 768 participantes de la República Argentina. Al realizar los estudios de validez de constructo se efectuó el Análisis Factorial Exploratorio observándose la agrupación de los ítems en seis factores. Con el Análisis Factorial Confirmatorio se observó que el modelo de seis factores presentó un buen ajuste. Los resultados muestran una adecuada consistencia interna del test y una adecuada estabilidad test-retest luego de cinco semanas. En su conjunto, los resultados obtenidos en la investigación realizada son concordantes con los hallazgos del estudio original lo que indica que las propiedades psicométricas de la escala son confiables y válidos para ser utilizados en población general argentina.
Palabras clave: propiedades psicométricas; Escala de Autocuidado; fiabilidad; validez.
Resumo:
O objetivo deste artigo é informar as propriedades psicométricas e os dados normativos da Escala de Autocuidado na população argentina. Dita escala mede o autocuidado a partir de uma conceituação ampla e integral, que inclui os aspectos materiais externos do autocuidado, o autocuidado intrapsíquico e os aspectos relacionais de como os seres humanos cuidam de si. A escala está composta por 31 itens que são respondidos em um formato do tipo Likert com sete opções de resposta. Foi desenhado um estudo não experimental, transversal, do tipo instrumental. Foi estabelecida uma amostra não probabilística composta por 768 sujeitos da República Argentina. Ao realizar os estudos de validade de construto, foi efetuada a Análise Fatorial Exploratória, observando-se o agrupamento dos itens em seis fatores. Com a Análise Fatorial Confirmatória, observou-se que o modelo de seis fatores apresentou um bom ajuste. Os resultados demostram uma adequada consistência interna do teste e uma adequada estabilidade teste-reteste após cinco semanas. Como um todo, os resultados obtidos na pesquisa realizada são consistentes com os achados do estudo original, o que indica que as propriedades psicométricas da escala são confiáveis e válidas para uso na população geral argentina.
Palavras-chave: propriedades psicométricas; Escala de Autocuidado; confiabilidade; validade.
Received: 06/06/2022
Accepted: 12/15/2022
In recent years, an established topic that has gained space in different fields is that of self-care. Improvements in the living conditions, the development in health care and medical attention have produced a change in the lifestyle of the population, generating an increase in life expectancy. This change places each individual in a key role in their own health care. Hence the importance of people carrying out effective self-care behaviors (Nuno-Solinis et al., 2013). Rivera Álvarez (2006) points out the social impact of individual self-care actions, recognizing its value as a duty and right for oneself and for the community, with its consequent impact on the health system.
Self-care favors the maintenance of good personal health, reducing the impact of future conditions and, therefore, their need for treatment in the Public Health System. Having an instrument capable of measuring and operationalizing the self-care construct serves as a tool that makes it easier for health professionals to assess the level of self-care of individuals in order to provide effective and beneficial assistance. Education by health professionals is ultimately successful when self-care behaviors are carried out by people without the supervision, support and daily follow-up of the professional, that is, these self-care behaviors can be carried out autonomously by individuals (Olivella-Fernández et al., 2012). In turn, this intervention is useful in the short and long term, since self-care habits in the young population guarantee the quality of life of the elderly (Loredo-Figueroa et al., 2016). The importance of carrying out effective self-care behaviors for health not only has implications for managing to control or recover from diseases, but also has an impact when it comes to preventing diseases and health conditions and, in turn, promoting well-being. (Schneider Hermel et al., 2015).
Although it is a concept that has received different conceptualizations, depending on the theoretical tradition, in a very broad sense, self-care could be defined as the commitment to practices that promote well-being (González-Vázquez et al., 2018). According to Naranjo et al. (2017) “self-care is a regulatory human function that each individual must apply deliberately in order to maintain their life and their state of health, development and well-being” (p. 2).
A pioneer in the study of this concept was Dorothea Orem, who proposed the Self-Care Deficit Theory, composed of the self-care deficit theory, the self-care theory, and the nursing systems theory (Naranjo et al., 2017). This author refers to self-care agency as the ability of people to take care of themselves by performing specific actions for this purpose (Orem, 2001).
On the other hand, Riegel et al. (2012, 2021) develop the Mid-Range Theory of Chronic Disease Self-Care, where self-care is defined as a health maintenance process through health promotion and disease management practices, including prevention, treatment and rehabilitation. This theoretical model specifies three concepts: (a) self-care maintenance, with behaviors that tend to preserve health, (b) self-care follow-up, such as routine tests, and (c) self-care management, such as changes in the diet. As Riegel et al. (2019) point out, self-care is carried out throughout the health-disease process. Although when a person suffers from a disease, the need for self-care is clearly seen, it is essential in states of health precisely for the prevention of any condition. However, any condition makes it clear whether self-care patterns are adaptive or not.
Self-care practice refers to engaging in behaviors that maintain and promote physical, emotional, mental, and social well-being. This practice can include behaviors such as resting the number of hours necessary for each person, adequate and healthy eating, sleep behaviors, physical exercise, brushing teeth, maintaining a social support network, developing emotional regulation skills, practicing meditation, personal therapy, religious or faith practices that each one professes, among others (Myers et al., 2012; Riegel et al., 2012).
Nuno-Solinis et al. (2013) from a behavioral perspective, define it as the set of tasks that an individual carries out to preserve both physical and emotional health, and guarantee the proper management of chronic diseases. Self-care can be learned as an attitude that allows the development of healthy behaviors to promote well-being (Naranjo et al., 2017). González-Vázquez et al. (2018) state that emotional and cognitive factors, which are often left aside in the approach, play a key role when it comes to understanding the phenomenon. According to these authors, behavioral conceptualizations, directed at the outside world, leave aside psychological aspects, which must be addressed in greater depth.
From childhood, people internalize the early care experiences they receive from the adults in charge. Those who grow up in environments with varying degrees of neglect, or even abusive or negligent environments, would not develop healthy patterns of self-care because these practices were not learned from childhood and the way they were treated shapes the way they later, as adults, experience self-care (González et al., 2009; Mosquera & González, 2011; Ryle & Kerr, 2020).
González-Vázquez et al. (2018) developed a more comprehensive conceptualization of the construct that includes three dimensions: (a) the external material aspects of self-care, (b) intrapsychic self-care, and (c) the relational aspects of how humans care for themselves through interactions with others (González & Mosquera, 2015; González-Vázquez et al., 2018).
In relation to the measurement of the construct, there are different tools, such as the Diabetes Self-Care Inventory by Ausili et al. (2017), or the High Blood Pressure Self-Care Inventory version 3.0 by Dickson et al. (2021) based on the Mid-Range Theory of Chronic Illness Self-Care, or the Self-Care Agency Rating Scale (ASA) developed by Evers in 1989 that measures self-care agency, a central concept in Self-Care Deficit Theory.
However, based on the more comprehensive conceptualization carried out by González-Vázquez et al. (2018), the authors saw the need to create a scale that measures this construct from a broader and deeper perspective that includes the three dimensions they propose. The material dimension implies the ability to look for good things, seek positive experiences and try to satisfy one's own needs. The internal dimension implies the intrapsychic capacity to look at oneself positively and, at the same time, realistically. Finally, the interpersonal dimension is related to the search for positive interactions with others to satisfy one's interpersonal needs for support and self-care. From this perspective, self-care is then defined as “the conduct directed by the individual to preserve and improve health and well-being; it is a pattern of relationship with the person, with the world and with another” (González-Vázquez et al., 2018, p. 374).
These three dimensions are the foundations of the self-care scale created by González-Vázquez et al. (2018), which has 31 items that the person responds to with a Likert-type scale. The final version of the Self-Care Scale was applied to a sample of 273 psychiatric outpatients in La Coruña, Spain (González-Vázquez et al., 2018).
As described in preceding paragraphs, the term self-care has been used for several decades, mainly in the area of medicine, with different conceptualizations depending on the tradition that defines it. On the other hand, researchers from different countries are developing more and more interventions about self-care to improve health both individually and in the community, due to its value in clinical medicine and psychology, but also in public health (Oltra, 2013; Riegel et al., 2021).
Given the importance of self-care in promoting health and preventing disease in the entire population, it is relevant to have an evaluation tool that studies it from a broad but deep theoretical perspective, in the Argentine population. Although, as has been seen, there are various measurement tools, in the present work we have chosen to study the Self-Care Scale of González-Vázquez et al. (2018) whose theoretical model contemplates the external, intrapsychic and relational dimensions of self-care.
The general objective of this work is to study, in a preliminary way, the psychometric properties of the Self-Care Scale by González-Vázquez et al. (2018) in Argentine population. The specific objectives are: (a) to preliminarily analyze the factorial structure of the scale and the dimensionality of the construct, (b) to preliminarily analyze the internal consistency and temporal stability of the Self-Care Scale in the general population.
Method
Sample
A sample of 768 adults was formed, thus having an estimation sample (n = 423) to perform the exploratory factor analysis (EFA) and a validation sample (n = 345) for the confirmatory factor analysis (CFA). The participants were volunteers and did not receive any compensation for their collaboration. Of the 423 participants belonging to the estimation sample, 52.6 % were women and 47.4 % were men. The average age was 35.18 (SD = 1.24, Min = 18, Max = 81). Regarding marital status, 43.2 % said they were married or living with their partner, 47.2 % reported being single, 8.6 % divorced, and 1 % widowed. The remaining 345 participants in the validation sample had an average age of 34.12 (SD = 1.13, Min = 18, Max = 76). Regarding their place of residence, 15.2 % reported living in the north of the country, 81.9 % in the central region, and the remaining 2.9 % reported living in the south. Regarding marital status, 41.2 % said they were married or living with their partner, 45.2 % reported being single and 13.6 % divorced.
Instruments
Sociodemographic survey. Through this instrument, data were obtained on sex, age, the date on which the questionnaire was completed, place of residence, marital status, educational level attained, activity or profession.
Self-Care Scale (González-Vázquez et al., 2018). It has 31 items. The items are statements to which the subject will respond using a Likert-type scale with seven response options: totally disagree, quite disagree, somewhat disagree, neither agree nor disagree, somewhat agree, quite agree, and totally agree. The scale is made up of six subdimensions: (a) Self-destructive behavior with α = .90; (b) Lack of tolerance of shared positive affect with α = .75; (c) Difficulty in accepting and asking for help with α = .75; (d) Resentment over not receiving reciprocity with α = .77; (e) Absence of positive activities with α = .67; (f) Not taking into account one’s own needs with α = .76. The full scale gave an α = .91
Design
A non-experimental, cross-sectional, instrumental study was designed (Ato et al., 2013). Regarding the sampling method, it was a non-probability convenience sample.
Procedure
The participants were informed of the purposes of the research, the confidentiality of the data and their right to refuse to participate and withdraw from the research whenever they consider it necessary. The instruments used to measure the variables were distributed through social networks through Google Forms. The form presented an informed consent, which was in the first part of the distributed survey, before the inventory items began and without the possibility of continuing to answer it without first checking the terms and conditions checkbox. After five weeks, a new survey administration was carried out with the same modality to a third of the subjects of the sample.
Data analysis
First, the univariate normality of the data was examined through the indicators of skewness and kurtosis, for which values between +/- 2 are desirable (Tabachnick & Fidell, 2013). For the identification of univariate atypical cases, the Z-scores were examined, considering as extreme values those that exceeded Z = +/- 3.29. For the detection of multivariate atypical cases, the Mahalanobis distance was obtained as a criterion with p values less than .001 (Tabachnick & Fidell, 2013). Then, studies were carried out to verify the internal structure of the scale through EFA and CFA. It is known that some authors criticize the joint use of these analyses (Pérez-Gil et al., 2000). However, numerous works choose to implement both, justifying the use of two procedures (Martorell et al., 2011; Pechorro et al., 2017; Perugini & Castro Solano, 2018). The EFA was calculated through the MLR method using an Oblimin rotation using an asymptotic matrix of correlations, just like the original scale. The CFA was performed using a robust estimator of weighted least squares means and variance adjusted (WLSMV-R), and since the variables were ordinal, the same matrix was obtained as in the EFA, since it is more appropriate for this type of data (Freiberg Hoffmann et al., 2013). According to Hu et al. (1992) the following goodness-of-fit indices were considered: Chi-square (χ2), comparative fit index (CFI), Bollen’s incremental fit index (IFI; Bollen & Long, 1993), and root mean square error of approximation (RMSEA). Regarding the criteria of acceptable fit values, a value of .90 is considered in CFI (Kline, 2018; Stegmann, 2017), as well as values less than or equal to .08 in RMSEA (Browne & Cudeck, 1993). The evidence based on the internal structure was evaluated through the examination of the factorial loads, standardized loads greater than the limit of > .30 were considered acceptable (Hair et al., 2006; Nunnally & Bernstein, 1994), and, in terms of the correlations between factors, values > .19 are considered very low, between > .20 and < .39 as low, between > .40 and < .59 as moderate, between > .60 and < .79 as high, and < .80 as very high (Brown, 2006; Evans, 1996). To know the reliability of the scale from the point of view of its internal consistency, the ordinal alpha statistic was used, which is recommended for multidimensional scales with few items (Bryant & Satorra, 2012; Dominguez-Lara, 2012; Espinoza & Novoa-Muñoz, 2018) and that offers an approximation of reliability based on the factorial structure. In addition, to analyze the temporal stability of the items on the scale, the test-retest statistical test was administered to 268 people at two intervals of five weeks. The results were processed using R (Version 3.6.0) and the R Studio interface (Version 1.4.1717) using the ggplot2 packages for data visualization (Villanueva & Chen, 2019), psycho (Revelle, 2018) and psychometric (Fletcher & Fletcher, 2013), to estimate some psychometric properties. While lavaan (Rosseel et al., 2017), semPlot (Epskamp et al., 2019) and semTools (Jorgensen et al., 2018) were used to calculate and plot the Structural Equation Model. For the realization of the normative scores, the statistical program SPSS in its version 25 was extracted.
Results
Descriptive analysis
A preliminary analysis of the scale items was performed with the intention of obtaining univariate normality. As can be seen in table 1, basic descriptive statistics were obtained by calculating means and standard deviations. In addition, the skewness and kurtosis indices were calculated. The values recommended by Tabachnick and Fidell (2013) are close to 0 and lower than 1.96.
Table 1: Descriptive Statistics: Self-Care Scale

Construct validity
The sample was divided into two parts, an estimation sample (n = 423) to perform the EFA and a validation sample (n = 345) for the CFA. Table 2 shows the EFA, the robust method of maximum likelihood was used and from the Varimax rotation, it determined the grouping of 31 items in six latent variables. The factorial solution yielded values considered adequate equal to .87 for the Kaiser Meyer Olkin index (KMO) and for the Barlett Sphericity Test (χ²= 231.97; SD = 0.30; p < .000). The exploratory factor analysis explained 55.2 % of the variance of the scores.
Table 2: Factorial Analysis of the Self-Care Scale

Next, the CFA of the Self-Care Scale was performed. The Robust Maximum Likelihood estimation method was used and, since the variables were ordinal, the polychoric matrix was used. When assessing the goodness of fit of the model, different indices were examined: Chi-square (χ2), comparative fit index (CFI), Bollen's incremental fit index (IFI) and root mean square error of approximation (RMSEA). All indicated that the six-factor model presented a good fit: χ2 = 1436.218, p <.000; IFC = .964; IFI = .969; RMSEA = .062 90% CI (.058, .062), p < .001. In addition, Figure 1 shows the regression weights for each item that were between moderate (> .40 and < .59), high (> .60 and < .79) and very high (< .80; Brown, 2006; Evans, 1996).
Figure 1: Confirmatory Factor Analysis Self-Care Scale in the Argentine Population

Note: LT: Lack of tolerance of shared positive affect; SD: Self-destructive behavior; DH: Difficulty in accepting and asking for help; R: Resentment over not receiving reciprocity; AP: Absence of positive activities; NN: Not taking into account one’s own needs.
Regarding the internal consistency of the scale, the following ordinal alpha indexes were obtained for the subdimensions: Lack of tolerance of shared positive affect = .82; Self-destructive Behavior = .79; Difficulty in accepting and asking for help = .80; Resentment over not receiving reciprocity = .83; Absence of positive activities = .78 and Not taking into account one’s own needs = .80. Finally, in table 3, the test-retest correlations can be observed in a period of time of five weeks. The results reported that the correlations between the dimensions were positive and significant between moderate and high.
Table 3: Test-retest correlation Self-Care Scale (n = 423)

Note. *p < .05
Normative data
Table 4 grouped the mean scores and the levels that indicate the presence of each dimension of the Self-Care Scale in participants from the general population. In turn, the percentiles of each dimension were defined. To obtain the percentile values, the raw scores obtained in each dimension must be added and divided by the number of items. A T score greater than 50 indicates the presence of the dimension that makes up the self-care construct.
Table 4: Normative Data of the Self-Care Scale (n = 768)

Note: Pc: Percentile; LT: Lack of tolerance of shared positive affect; SD: Self-destructive behavior; DH: Difficulty in accepting and asking for help; R: Resentment over not receiving reciprocity; AP: Absence of positive activities; NN: Not taking into account one’s own needs.
Discussion
This study reports the results of the analysis of the psychometric properties of the Self-Care Scale, reporting the validity based on the internal structure, the reliability by consistency and temporal stability of the score (González-Vázquez et al., 2018) in the Argentine general population. The importance of adapting this scale to our environment is based on the need to have a tool that measures this construct due to its relevance to people's health in general and the impact it has on the Health System in particular.
Self-care can be considered a complement to the actions carried out by the health services for the care of a population, as a shared responsibility (Rivera Alvarez, 2006), both individually and collectively, giving the Health System a relevant role in the monitoring of the matter. The importance of having a valid and reliable instrument for its evaluation in the local population stands on these pillars, which would be very useful for health professionals. As the bibliography points out, self-care can be learned as an attitude that allows the development of healthy behaviors, which is why it is important to consider the emotional and cognitive aspects, since they play a key role in understanding the phenomenon and favoring its development (González-Vázquez et al., 2018; Riegel et al., 2012).
When carrying out the construct validity studies, the EFA was carried out, observing the grouping of 31 items into six factors, which is in agreement with the original study (González-Vázquez et al., 2018). The factorial solution yielded values considered adequate. The EFA explained 55.2 % of the accumulated variance, similar to the reference study in which this value is 55.3 %. From CFA it was observed that the six-factor model presented a good fit.
In relation to the internal consistency of the subdimensions, unlike the original scale, it was decided to use the alpha ordinal statistic because it is more appropriate for the type of matrix that the inventory presents, which is why it could not be compared with the Cronbach's alpha statistic of the original scale. However, it can be inferred that the internal consistency values in the dimensions of both scales are similar. Finally, in relation to the test-retest correlations in a period of five weeks, the results reported that the correlations between the dimensions were positive and significant between moderate and high, which indicates the stability of the measures obtained as well as the data obtained by the interclass correlation coefficient.
Finally, some limitations should be noted. The first is that it was not possible to form a sample of similar proportions with respect to the sex variable, in which two out of three people in the sample are women. The second limitation is that the sample to which the Self-Care Scale was administered is not representative of the entire Argentine population, since it is made up mostly of inhabitants of the Autonomous City of Buenos Aires and Greater Buenos Aires. For this reason, it is advisable in the future to consider that the study be replicated in an expanded sample that includes the rest of the Argentine provinces. In conclusion, as a whole, the results obtained in this work are in agreement with the original study carried out by González-Vázquez et al. (2018). This indicates that the studies of the psychometric properties of the scale are reliable and valid to be used in the Argentine general population.
References:
Ato, M., López, J. J., & Benavente, A. (2013). Un sistema de clasificación de los diseños de investigación en psicología. Anales de Psicología, 29(3), 1038-1059. https://doi.org/10.6018/analesps.29.3.178511
Ausili, D., Barbaranelli, C., Rossi, E., Rebora, P., Fabrizi, D., Coghi, C., Luciani, M., Vellone, E., Di Mauro, S., & Riegel, B. (2017). Development and psychometric testing of a theory-based tool to measure self-care in diabetes patients: the self-care of diabetes inventory. Trastornos Endócrinos de BMC, 17(1), 1-12. https://doi.org/10.1186/s12902-017-0218-y
Bollen, K. & Long, J. (1993). Testing structural equation models. Sage.
Brown, T. A. (2006). Confirmatory factor analysis for applied research. Guilford Publications.
Browne, M. W. & Cudeck, R. (1993). Alternative ways of assessing model fit. In K. A. Bollen & J. S. Long (Eds.), Testing Structural Equation Models (pp. 136-162). Sage.
Bryant, F. B. & Satorra, A. (2012). Principles and practice of scaled difference Chi-Square testing. Structural Equation Modeling: A Multidisciplinary Journal, (19), 372-398. https://doi.org/10.1080/10705511.2012.687671
Dickson, V. V., Fletcher, J., & Riegel, B. (2021). Psychometric testing of the Self-care of Hypertension Inventory version 3.0. Journal of Cardiovascular Nursing, 36(5), 411-419. https://doi.org/10.1097/JCN.0000000000000827
Dominguez-Lara, S. (2012). Propuesta para el cálculo del Alfa Ordinal y Theta de Armor. Revista de Investigación en Psicología, 15(1), 213-217.
Epskamp, S., Stuber, S., Nak, J., Veenman, M., & Jorgensen, T. D. (2019). semPlot: Path Diagrams and Visual Analysis of Various SEM Packages’ Output (Version 1.1. 2) (Computer software). https://cran.r-project.org/web/packages/semPlot/semPlot.pdf
Espinoza, S. C. & Novoa-Muñoz, F. (2018). Ventajas del alfa ordinal respecto al alfa de Cronbach ilustradas con la encuesta AUDIT-OMS. Revista Panamericana de Salud Pública, (42), e65. https://doi.org/10.26633/RPSP.2018.65
Evans, J. D. (1996). Straightforward statistics for the behavioral sciences. Brooks/Cole Publishing.
Fletcher, T. D. & Fletcher, M. T. D. (2013). Package psychometric. http://cran. rproject. org/web/packages/psychometric/psychometric. pdf Vol 4.
Freiberg Hoffmann, A., Stover, J. B., de la Iglesia, G., & Fernández Liporace, M. (2013). Correlaciones Policóricas y Tetracóricas en Estudios Exploratorios y Confirmatorios. Ciencias Psicológicas, 7(2), 151-164. https://doi.org/10.22235/cp.v7i1.1057
González, A., Seijo, N., & Mosquera, D. (2009, August 27-29). EMDR in complex trauma and dissociative disorders (Paper presentation). 14th EMDR International Association Annual Conference, Atlanta, GA, United States.
González, A. & Mosquera, D. (2015). EMDR y disociación. El abordaje progresivo (2nd ed.). Ediciones Pléyades.
González-Vázquez, A. I., Mosquera-Barral, D., Knipe, J., Leeds, A. M., & Santed-German, M. A. (2018). Construction and initial validation of a scale to evaluate self-care patterns: The Self-Care Scale. Clinical Neuropsychiatry, 5(6), 373-378.
Hair, J. F., Black, W. C., Babin, B. J., Anderson, R. E., & Tatham, R. L. (2006). Multivariate Data Analysis. Pearson Prentice Hall.
Hu, L. T., Bentler, P. M., & Kano, Y. (1992). Can test statistics in covariance structure analysis be trusted? Psychological Bulletin, 112(2), 351. https://psycnet.apa.org/doi/10.1037/0033-2909.112.2.351
Jorgensen, T. D., Pornprasertmanit, S., Schoemann, A. M., Rosseel, Y., Miller, P., Quick, C., & Garnier-Villarreal, M. (2018). semTools: Useful tools for structural equation modeling. R package version 0.5-1 (Computer software). https://cran.r-project.org/web/packages/semTools/semTools.pdf
Kline, R. B. (2018). Response to leslie hayduk’s review of principles and practice of structural equation modeling. Canadian Studies in Population, 45(3-4), 188-195. https://doi.org/10.25336/csp29418
Loredo-Figueroa, M. T., Gallegos-Torres, R. M., Xeque-Morales, A. S., Palomé-Vega, G., & Juárez-Lira, A. (2016). Nivel de dependencia, autocuidado y calidad de vida del adulto mayor. Enfermería Universitaria, 13(3), 159-165. https://doi.org/10.1016/j.reu.2016.05.002
Martorell, M. C., González, R., Odoñez, A., & Gómez, O. (2011). Estudio confirmatorio del cuestionario de conducta antisocial (CCA) y su relación con variables de personalidad y conducta antisocial. Revista Iberoamericana de Diagnóstico y Evaluación – e Avaliação Psicológica, 31(2), 35-52.
Mosquera, D. & González, A. (2011). Del apego temprano al TLP. Mente y cerebro, (46), 18-27.
Myers, S. B., Sweeney, A. C., Popick, V., Wesley, K., Bordfeld, A., & Fingerhut, R. (2012). Self-care practices and perceived stress levels among psychology graduate students. Training and Education in Professional Psychology, 6(1), 55-66. https://doi.org/10.1037/a0026534
Naranjo, Y., Concepción, J., & Rodríguez, M. (2017). La teoría déficit de autocuidado: Dorothea Elizabeth Orem. Revista Gaceta Médica Espirituana, 19(3). https://revgmespirituana.sld.cu/index.php/gme/article/view/1129
Nunnally, J. C. & Bernstein, I. H. (1994). Psychometric theory (3rd ed.). McGraw Hill.
Nuno-Solinis, R., Rodríguez-Pereira, C., Pinera-Elorriaga, K., Zaballa-González, I., & Bikandi-Irazabal, J. (2013). Panorama de las iniciativas de educación para el autocuidado en España. Gaceta Sanit, 27(4), 332-337. https://doi.org/10.1016/j.gaceta.2013.01.008
Olivella-Fernández, M. C., Bastidas-Sánchez, C. V., & Castiblanco-Amaya, M. A. (2012). La adherencia al autocuidado en personas con enfermedad cardiovascular: abordaje desde el Modelo de Orem. Aquichan, 12(1), 53-61.
Oltra, S. (2013). El autocuidado, una responsabilidad ética. Gaceta de Psiquiatría Universitaria, 9(1), 85-90.
Orem, D. E. (2001). Nursing: Concepts of practice. Mosby.
Pechorro, P., Kahn, R. E., Ray, J. V., Raine, A., & Gonçalves, R. A. (2017). Psychometric properties of the Reactive-Proactive Aggression Questionnaire among a sample of detained and community girls. Criminal Justice and Behavior, 44(4), 531-550. https://doi.org/10.1177/0093854816686395
Pérez-Gil, J. A., Moscoso, S. C., & Rodríguez, R. M. (2000). Validez de constructo: el uso de análisis factorial exploratorio-confirmatorio para obtener evidencias de validez. Psicothema, 12(Suplemento), 442-446.
Perugini, M. L. L. & Castro Solano, A. (2018). Influencia de virtudes organizacionales sobre satisfacción, compromiso y performance laboral en organizaciones argentinas. Interdisciplinaria, 35(1), 171-188. https://doi.org/10.16888/interd.2018.35.1.9
Revelle, W. (2018). Psych: Procedures for personality and psychological research (Version 1.9. 12.31) (Computer software). Northwestern University.
Riegel, B., Dunbar, S. B., Fitzsimons, D., Freedland, K. E., Lee, C. S., Middleton, S., Stromberg, A., Vellone, E., Webber, D. E., & Jaarsma, T. (2021). Self-care research: Where are we now? Where are we going? International Journal of Nursing Studies, (116), 103402. https://doi.org/10.1016/j.ijnurstu.2019.103402
Riegel, B., Jaarsma, T., & Strömberg, A. (2012). A middle-range theory of self-care of chronic illness. Advances in Nursing Science, 35(3), 194-204. https://doi.org/10.1097/ANS.0b013e318261b1ba
Riegel, B., Jaarsma, T., Lee, C. S., & Strömberg, A. (2019). Integrating symptoms into the middle-range theory of self-care of chronic illness. ANS. Advances in Nursing Science, 42(3), 206-215. https://doi.org/10.1097/ANS.0000000000000237
Rivera Álvarez, L. N. (2006). Capacidad de agencia de autocuidado en personas con hipertensión arterial hospitalizadas en una clínica de Bogotá, Colombia. Revista de Salud Pública, 8(3), 235-247. https://doi.org/10.1590/s0124-00642006000300009
Rosseel, Y., Oberski, D., Byrnes, J., Vanbrabant, L., Savalei, V., Merkle, E., & Rosseel, M. Y. (2017). Package lavaan. http://lavaan.org
Ryle, A. & Kerr, I. B. (2020). Introducing cognitive analytic therapy: principles and practice of a relational approach to mental health. John Wiley & Sons.
Schneider Hermel, J., Pizzinato, A., & Calderón Uribe, M. (2015). Mujeres con cáncer de mama: apoyo social y autocuidado percibido. Revista de Psicología, 33(2), 439-467. https://doi.org/10.18800/psico.201502.008
Stegmann, G. (2017). Review of A Beginner’s Guide to Structural Equation Modeling, by Randall E. Schumacker y Richard G. Lomax. Structural Equation Modeling: A Multidisciplinary Journal, 24(3), 475-477. https://doi.prg/10.1080/10705511.2017.1280798
Tabachnick, B. & Fidell, L. S (2013). Using Multivariate Statistics (6th ed.). Pearson.
Villanueva, R. A. M. & Chen, Z. J. (2019). ggplot2: Elegant graphics for data analysis (2ª ed.). Springer.
How to cite: Rodriguez de Behrends, M., Trovero, A., Eidman, L. (2023). Analysis of the psychometric properties of the Self-Care Scale for Argentina. Ciencias Psicológicas, 17(1), e-2922. https://doi.org/10.22235/cp.v17i1.2922
Authors’ participation: a) Conception and design of the work; b) Data acquisition; c) Analysis and interpretation of data; d) Writing of the manuscript; e) Critical review of the manuscript.
M. R. d. B. has contributed in a, b, c, d, e; L. E. in b, c, e; A. T. in b, d.
Scientific editor in charge: Dra. Cecilia Cracco.