Ciencias Psicológicas, v16n2
July-December
10.22235/cp.v16i2.2395
Original Articles
Validity evidence studies of the Regulatory Emotional Self-Efficacy Scale in Brazil
Estudo de evidência de validade para a Escala de Autoeficácia de Regulação Emocional para o Brasil
Estudios de evidencia de validez para la Escala de Autoeficacia de Regulación Emocional para Brasil
Ana Paula Porto Noronha1, ORCID 0000-0001-6821-0299
Ana Cecília de Medeiros Maciel2, ORCID 0000-0002-8098-6089
Acácia Angeli dos Santos3, ORCID 0000-0002-8599-7465
Roberta Gurgel Azzi4, ORCID 000 0003-0971-7852
1 Universidade São Francisco, Brazil, [email protected]
2 Universidade São Francisco, Brazil
3 Universidade São Francisco, Brazil
4 Universidade São Francisco, Brazil
Abstract:
Self-efficacy for emotion regulation is understood as the perceived capability to regulate the negative affect and to express the positive ones. This study aimed at the validity evidence for the Regulatory Emotional Self-Efficacy Scale in the Brazilian context through two studies. In the first one, participants were 41 students from middle school (M = 13.49; SD = 1.52), being 58.5 % male. Results indicated a few adjustments in some items. The second study had 932 participants from two cities: one from Southeast Brazil and one from the North. The students were from middle and high schools being 50.3 % (n = 469) female. Their ages ranged from 13 to 23 years old (M = 16.50; SD = 1.52). After analysis through structural equation modeling, results indicated that the dimensions of the scale have a good fit according to the theoretical model with good accuracy indexes, thus confirming the validity evidence for this instrument, being reliable to be used in Brazil.
Keywords: emotional regulation; instrument validation; Social Cognitive Theory.
Resumo:
A autoeficácia para a regulação emocional é compreendida como a capacidade percebida de regular os afetos negativos e expressar os afetos positivos. Este estudo objetivou buscar evidência de validade para a Escala de Autoeficácia para Regulação Emocional para o contexto brasileiro por meio de dois estudos. Participaram do primeiro, 41 estudantes do ensino fundamental (M = 13,49; DP = 1,52), dos quais 58,5 % do sexo masculino. Os resultados indicaram pequenos ajustes em alguns itens. O estudo 2 contou com 932 participantes, de duas cidades, uma do Sudeste e outra do Norte, das quais 50,3 % (n = 469) do sexo feminino, dos ensinos médio e fundamental. A idade variou de 13 a 23 anos (M = 16,50; DP = 1,52). Após a análise pelo modelo de equações estruturais, os resultados indicaram que as dimensões da escala se ajustam adequadamente conforme o modelo teórico, com bons índices de precisão, revelando que foram confirmadas evidências de validade para a escala.
Palavras-chave: regulação emocional; validação de instrumento; Teoria Social Cognitiva.
Resumen:
La autoeficacia para la regulación emocional se entiende como la capacidad percibida de regular los afectos negativos y expresar los afectos positivos. Este estudio tuvo como objetivo buscar evidencia de validez para la Escala de Autoeficacia para la Regulación Emocional para el contexto brasileño a través de dos estudios. 41 estudiantes de primaria participaron en el primer estudio (M = 13.49; DE = 1.52), 58.5 % de los cuales eran hombres. Los resultados indicaron la necesidad de pequeños ajustes en algunos ítems. El estudio 2 contó con 932 participantes, de dos ciudades, una en el sureste y la otra en el norte de Brasil, de los cuales el 50.3 % (n = 469) eran mujeres, de secundaria y primaria. La edad varió de 13 a 23 años (M = 16.50; DE = 1.52). Después del análisis por el modelo de ecuación estructural, los resultados indicaron que las dimensiones de la escala se ajustan correctamente de acuerdo con el modelo teórico, con buenos índices de precisión, revelando que se confirmó la evidencia de validez de la escala.
Palabras clave: regulación emocional; validación de instrumentos; Teoría Social Cognitiva.
Received: 06/08/2020
Accepted: 11/07/2022
Living in a society demands adaptive functioning from people. For such, it is necessary an effective regulation of emotions among other skills (Wang et al., 2018; Zulli & Valois, 2019). The human capacity to regulate one's feelings, thoughts, and actions allows individuals to determine partially the results they search for their lives. This strongly influences their regulatory strategies in the sense of perceiving, controlling and adapting the rising of emotions and their expressions, as well as their consequences (Bandura, 1986).
However, it is important that the person possesses beliefs in his own capacity to exert control, therefore, that he believes he is capable of interfering in the manifestation of his emotions in a self-regulated way. The belief in one's own capability of intervening in the environment and in his own functioning has been studied by social cognitive theory as self-efficacy beliefs. This belief is defined as: “belief in one's capabilities to organize and execute the courses of action required to produce given attainments” (Bandura, 1997, p. 3).
Socio Cognitive Theory (SCT; Bandura et al., 2003; Caprara & Steca, 2005) introduces studies investigating self-efficacy for emotion regulation. There is a difference between regulating the emotions and feeling capable to do so. According to Alessandri et al. (2015), the latter reflects a person’s perceived ability to self-regulate, which may not always reflect entirely her true level of self-regulation. The comprehension of this kind of belief in different domains may reveal important contributions to understand how people develop behaviors with themselves and with others and to preserve their well-being (Caprara & Gerbino, 2001). In addition, it allows us to understand this belief across the phases of life, once it is known that either men or women feel less capable to express their positive emotions as they mature (Caprara & Gerbino, 2001). Bassi et al. (2018) affirm that during the teenage years, the perceived belief in the capacity to manage one's own emotions deserve special attention once the physical, psychological and social transformations might bring extreme emotional reactions and ample fluctuations in the affective states.
Regulatory Emotional Self-efficacy is understood as the perceived capacity to regulate the negative affect and to express the positive ones, and it is composed by a series of basic processes (Caprara & Steca, 2005). As emphasized by Alessandri et al. (2015), it refers to the individual belief on the capacity to manage specific kinds of emotions, because it implies in a self-judgement of the emotional competence in the domain of emotion regulation. Moreover, it favors prosocial behavior, because when people manage to deal with positive feelings, they tend to set bonds with others more easily and feel more empathy with others´ feelings (Bandura et al., 2003).
On the other hand, Caprara et al. (2013) present that, for instance, the lack of control of the emotions considered negative or detrimental can bring problems in social relationships, in work environments or in the interpretation of the actions of coexistence with others. As an example, the study of Rodrigues et al. (2017) evaluated emotion regulation, self-efficacy and burnout in psychologists, and they found that emotion regulation is the predictor of burnout with self-efficacy as the mediator variable. In the same direction, Alessandri et al. (2018) studied self-efficacy for managing the negative affect at work, and the results revealed the negative affect as a significant mediator between emotional stability and the burnout at work. At last, a longitudinal study with parents and their children in three countries (Colombia, USA and Italy) showed that the mothers who presented more robust self-efficacy to regulate anger had their children with similar sense of self-efficacy to regulate this emotion (Di Giunta et al., 2018).
Under the perspective of the sociocognitive studies, instruments were elaborated in order to assess this phenomenon aiming at exploring and understanding the relation between people's beliefs to regulate their emotions, and other constructs in the social and academic domains, such as school performance, and prosociability (Bandura et al., 2003). By the end of the 90's, the authors started the elaboration of instruments to assess people's beliefs about their emotions. At the beginning of the following century, an ample project with longitudinal design had as objective to identify the key predictors and the psychological and social indicators of psychosocial adaptation and maladaptation. With this purpose, Caprara et al. (1999) started a program of investigation in which they intended to identify the role that the affective dimension had in the perceptions of efficacy as well as in the good psychosocial functioning. The process of construction of this instrument to measure self-efficacy beliefs for emotion regulation will be presented in chronological order, as follows:
Caprara et al. (1999) through the development of an instrument on regulatory emotional self-efficacy tried to assess the self-efficacy beliefs in understanding the emotions (to recognize and control one's own emotions and recognize someone else's emotions), self-efficacy to experiment emotions in an adaptive way (i.e., to control the negative emotions and to express the positive ones), and self-efficacy to use the emotions (management of emotions related to task implementation, to give and ask for help, and in problem resolution). For the first study, the authors built 80 items, which went under factorial analysis with principal components with Oblimin rotation. As a result, two latent dimensions were found explaining 30 % of the variance, namely: to manage positive emotions (for example: happiness, enthusiasm, affect, joy, empathy), and to deal with negative emotions (for example: frustration, bad mood, discomfort, anger, panic).
In 2001, Caprara and Gerbino conducted a study aiming at presenting evidence of validity for the Scale of Perceived Self-Efficacy in the Management of Negative Emotions. It is a Likert-type five-point scale, with eight items about anxiety, discomfort, suffering, and irritation. Besides, the Scale of Perceived Self-Efficacy in the Expression of Positive Emotions had seven items to evaluate enthusiasm, joy, and satisfaction, also in a Likert-type five-point scale. The results presented alfa .83 for teenagers and .82 for adults in the management of negative emotions, and the same results in the expression of positive emotions. Moreover, the correlation between both scales indicated positive and significant indexes, especially for teenagers either male (r = .37) or female (r = .33). For adults, however, the correlation was significant only for males (r = .25).
Then, Bandura et al. (2003) had the purpose of amplifying the analysis of perceived self-efficacy for emotion regulation and its impact on prosocial functioning. They used a scale to measure the perceived efficacy to discern the emotional states, understand the feelings toward others, and manage the expression of the positive and negative affect. Named Affective Self-Regulatory Efficacy, the instrument had five items for positive affect measuring the perceived capability to express liking and affect; the expression of enthusiasm and joy; and feel satisfied with personal accomplishment. For negative affect, it had nine items to measure situations of threat, anger provocation, rejection, disrespect, and worrying ruminations. The results confirm that “a strong sense of efficacy to manage one’s positive and negative emotional life contributes to perceived self-efficacy to take charge of one’s academic activities, to ward off peer pressures for transgressive behavior, and to feel empathy for the experiences of others” (p. 777).
In 2005, Caprara and Steca had the
objective to examine a conceptual model affirming that the affective and social
self-efficacy beliefs influence the cognitive and affective components of
subjective well-being, namely, positive thinking and happiness. Two scales were
applied to measure the regulatory emotional self-efficacy. For the positive
affect, eight items measured the capability to express liking and affect
towards others, enthusiasm, contentment, and the feeling of satisfaction with
personal accomplishments. For the negative affect, nine items measured the
capability to handle anxiety-arousing threats, anger provocation, rejection,
disrespect, and the control of worry when things go wrong. 
In 2008, the instrument named Regulatory Emotional Self-Efficacy (RESE) was revisited based on a study (Caprara et al., 2008) which intended to compare the perception of regulatory emotional self-efficacy, testing the generalization of self-efficacy for regulation of affect in three countries: Italy, USA, and Bolivia. After exploratory factorial analysis, two negative factors were found: despondency (perceived self-efficacy to manage despondency, with four items), and anger (perceived self-efficacy to manage anger/irritation, also four items). In addition, one positive factor was found with four items. The same structure was found in the three countries, confirming the multidimensional characteristic of the scale.
More recently in 2013, the study of the psychometric properties of the Multidimensional Negative Emotions Self-Regulatory Efficacy Scale (Mnesres; Caprara et al., 2013) was conducted, and on the occasion, the emotions fear, shame/embarrassment, and guilty were added. In this study, the authors used six items from the 2008 RESE Scale (three from anger/irritation and three from despondency/sadness), and they elaborated nine new items for the other subscales totaling 15 items for negative emotions. The evidence of validity based on the internal structure was supported by the theoretical congruency. Besides, the five factors were significant and negatively correlated with relevant indicators of emotional maladjustment. In that same year, the study of the RESE Scale was performed in the German context (Gunzenhauser et al., 2013), so the scale was revised once again and was named RESE-R. In this scale, the number of items was reduced from 12 to 10 for this specific study, totaling 4 items for positive emotions, three for anger, and three for despondency.
Finally, the last study presented by the authors (Bassi et al., 2018) refers to the investigation of the self-efficacy beliefs to regulate positive and negative emotions and their relationship with the intensity of affect happening daily with adolescents. The results of the multilevel regression analysis revealed a predictive effect either on the positive or on the negative dimensions of happiness and enjoyment in life´s daily situations. In addition, teenagers who perceived themselves more capable of regulating negative emotions presented less sadness, but not less anger and anxiety. This may mean that these two last emotions tend to mobilize and sustain a higher level of energy and activation of emotion, and for that reason, they may present more challenges to be regulated. The models presented here highlighted an interactive effect of both dimensions in all negative affective variables. Moreover, the activation effect of self-efficacy in the expression of positive emotions contributed to downregulating a negative emotion, for instance, sadness. In the same manner, the predictive effect of downregulating a negative emotion is transferred to a positive emotion in a complementary way bringing satisfaction and happiness (Iaochite et al., 2022). Results sustain a relation between regulatory emotional self-efficacy beliefs of teenagers and their daily affect, which brought important indicators for further interventions. Table 1 shows the synthesis of the studies described above.
Table 1: Studies exploring the development of instruments to measure regulatory emotional self-efficacy


Notes. pos: positive; neg: negative; des: despondency.
It can be observed in the eight studies above that the positive dimension remained unchanged and was not studied in the first study mentioned in 2013. However, it does not mean that the positive emotions have not been investigated in a broader perspective. For example, the study led by Gerbino et al. (2016) assessed the self-efficacy beliefs for retrieving positive memories and humor as self-regulatory strategies to cope with challenges and deal with stressing situations. Results showed that two factors had positive correlation with indicators of adaptation and well-being.
Regarding the studies that originated the instrument of this validity study, respectfully 2008 and 2013, it is noteworthy that in 2008, the negative factor presented as a second order one. It referred to the capacity to manage two different types of affects: despondency and stress (DES), and anger and irritation (ANG), nevertheless, some differences in the variance indices were found when they were compared among three different countries (Bolivia, Italy, and USA). In order to verify the convergent and discriminant validity of the factors of the instrument, the Italian sample was correlated with other indicators. The positive emotions, for example, were correlated with higher levels of pro-sociability and the negative factor anger (ANG) was correlated with low aggression and low irritability. Yet, despondency (DES) was associated with low anxiety/depression, and little shyness.
About the 2013 study, Caprara et al. (2013) the evidence of validity of five negative emotions (despondency, anger, fear, shame, guilt) correspond to the 15 items of the negative dimension of the Brazilian scale object of this paper. For such, the authors verified the relation of the self-efficacy indices with a measure of daily affect experience, which was collected through Experience Sampling Method. Afterwards, they tested five models of structure for the scale, and the last one presented better fit. For this reason, it was chosen for the analysis for the present study.
Considering the importance of understanding self-efficacy for emotion regulation in the different life circumstances as mentioned in the beginning of this paper, this construct deserves to be investigated in the Brazilian context. Thus, this validation study was developed. This research aimed at translating and adapting the Multidimensional Negative Emotions Self-Regulatory Efficacy Scale and the Regulatory Emotional Self-Efficacy Beliefs Scale, the search for evidence of validity of its internal structure and its estimate of reliability. This first version underwent the first analysis in this study, which is composed of 19 items resulting from items of both scales (Caprara et al., 2008; Caprara et al., 2013). It has three items for each factor: to regulate anger/irritation, to regulate despondency, to regulate fear, to regulate shame/embarrassment, to regulate guilt. Also, four items to measure self-efficacy to express positive emotions. Two studies were then performed. Specifically, in the first one the instrument was translated from English into Portuguese and back translated. After the procedures with the judges and final consensus, this first phase ended by performing the pilot study. In the second study, the internal structure was analyzed, and its reliability estimated.
Study 1
Method
This study aimed at the translation of the instrument following the guidelines of Borsa (2022). The translations of the original versions of the Multidimensional Negative Emotions Self-Regulatory Efficacy Scale & Regulatory Emotional Self-Efficacy Beliefs were made from English to Brazilian Portuguese. The Portuguese version was evaluated by an expert committee composed by three researchers who are specialized in Socio Cognitive Theory and Psychometrics, and a doctoral student. Few adjustments were made in the instructions and in some words. After that, the Portuguese version was then sent to two bilingual translators who made the back translation. There was another meeting with the expert committee to discuss a few suggestions received, but the items were kept unchanged.
After the rounds of evaluation (translation, expert analysis, back translation and expert analysis again), this second version was submitted to the author of the original version who provided some recommendations and confirmed the authorization to perform the validity study. The expert committee had a final meeting and defined the final version of the scale in Portuguese, named from now on Escala de Autoeficácia da Regulação Emocional (AERE). That said, the pilot study was conducted as described in the next section.
Participants
Forty-one students from a public school in the interior of São Paulo state participated in the study. They were 13 and 14 years old (M = 13.49; SD = 0.78), 58.5 % male. Regarding the school year, 58.5 % were 8th graders and 41.5 % 9th graders from Middle School.
Instrument
The Brazilian version of Escala de Autoeficácia da Regulação Emocional (AERE; Noronha et al., 2017) was applied. It is composed of 19 Likert-type items, ranging from 1 (not well at all) to 5 (very well). The scale presents one factor for positive emotions (four items) (Caprara et al., 2008), and five factors for negative emotions with three items each (Caprara et al., 2013).
Procedures and analysis
After the authorization of the school for data collection (one for the pilot study and two for the validation study), the project was analyzed and approved by the Ethical Research Committee of Universidade São Francisco (CAAE: 80594117.1.0000.5514). Then, the school, located in a city the interior of São Paulo State authorized the beginning of data collection, provided the schedule and a room for applying the instruments. The Parental Consent Form was sent to the students´ parents or legal responsible, the student's consent forms were read aloud and explained by the examiner, then signed by the students. After this procedure, they were asked to answer the scale. The application lasted 10 minutes in average. Students’ suggestions regarding the items and the instructions were collected and later analyzed qualitatively.
Results
During the application, it was observed students' reactions and possible doubts about the meaning of the items. The only doubt raised was about the meaning of the word fear. The student suggested to specify what kind of fear it was about, because he could fear somethings, but not others. After analysis and discussion, the authors of the adapted version of the instrument decided to keep it according with the original one. This decision was based on the assumption that if one emotion had its context specified, all the other ones from the instrument should have had the same treatment. This would have resulted in an excessive number of items and situations.
Another consideration was about the verbs used in the items. They all should indicate “action” once it deals with self-control/self-regulation of emotions. To exemplify, it is possible to realize the difference in meaning in item number 1: “not getting upset when others keep giving you a hard time”, and “avoid getting upset when others keep giving you a hard time”. The second statement better indicates what is being investigated, that is, the belief in the capacity to regulate one’s own feelings.
Study 2
Method
Participants
For this study 932 (50.3 %; n = 469 female) students participated, being (57.2 %; n = 533) from a city in Southeast Brazil, and (42.8 %; n = 399) from a city in the North. One participant did not identify the sex. The age range was from 13 to 23 years old (M = 16.50; SD = 1.52), and 88.4 % (n = 824) were from High School, and 11.6 % (n = 108) from Middle School.
Instruments
The final version of the scale from Study 1 was used. The instruction asks the participant to attribute from 1 (not well at all) to 5 (very well) to each item revealing how confident he feels to regulate his emotions in a certain circumstance. Example of item of the negative dimension: “How well can you avoid getting upset when others keep giving you a hard time?” Example of item of the positive dimension: “How well can you feel gratified overachieving what you set out to do?”
Procedures
Parental and Student Consent Forms were sent to students' homes, signed and returned back to the researchers. There were 9 researchers divided into the different schools, and groups of 30 students were formed. A guideline with the standard procedures for application was elaborated in order to minimize differences in the instructions given by the various researchers. The application sessions lasted 30 minutes average.
Data analysis
The model of structural equation with Mplus statistical program was used. It was considered: chi-square coefficient (χ2/df), which must be between 2 and 3; Comparative Fit Index (CFI), which calculates the relative fit of the observed model comparing it with the prevision model, with values above 0.90 being adequate; Tucker Lewis Index (TLI), which calculates the fit when comparing the analyzed model with the base model, which values above 0.90 indicate good fit that reveals the discrepancy between the observed and modeled matrixes with fit below 0.10; and Root-Mean-Square Error of Approximation (RMSEA), another discrepancy measure, which value must be below 0.05, though 0.08 is acceptable (Hair et al., 2009).
Results
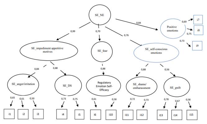
This study aimed at investigating the internal structure of AERE through CFA. Specifically, the solution found on Caprara et al. (2013) was tested, in which self-efficacy to regulate negative emotions is organized into five factors, namely: fear, anger, shame, guilty, discouragement. As previously mentioned, the Brazilian scale is the result of the combination of the one published in Caprara et al. (2013) together with the positive items from the scale in Caprara et al. (2008). Thus, a six-factor model was tested: the five mentioned ones, plus the positive one.
Figure 1 shows the model that indicates that self-efficacy for emotion regulation is composed by four factors of second order. They are: control of appetitive motives, self-conscious emotions, fear and positive emotions. One second factor (control of appetitive motives) is divided into two subfactors: anger/irritation and despondency/sadness. Another second factor (self-conscious emotions) is also divided into two subfactors: shame/embarrassment, and guilt.
Figure 1: Self-efficacy for emotion regulation model

The index fit verified by Mplus were analyzed. CFI was 0.95, revealing, therefore, a great fit, once it should be above 0.90. About RMSEA, results below 0.05, are expected, though acceptable up to 0.08. The value found was 0.06, which is acceptable. Finally, regarding TLI, which calculates the fit when it compares the analyzed model with a base model, the values must be above 0.90, and for this study, the result was 0.93, also adjusted (Hair et al., 2009).
Hence, the values indicate that, although a dimension was added to the model comparing to the Italian one, it is able to cover the theoretical domain that supported the construction of the instrument. The results will be discussed next, according to the literature.
Discussion
The construction of measurement instruments which allow the understanding of psychological phenomena has its guaranteed importance in psychological science. This affirmation is based on the justification that the instruments permit the confirmation (or refutation) of the psychological theories, and its use in interventions tend to qualify the field. For this reason, evidences of validity must be challenged in new samples and with distinct analysis methods (American Educational Research Association et al., 2014; Urbina, 2007).
This study dedicated at first to the translation and cultural adaptation of an instrument which has been in research for almost two decades (Bassi et al., 2018; Caprara et al., 2008; Caprara et al., 2013). To date, there was no Brazilian study of translation/back translation (Borsa, 2022) with scales to assess emotion regulation under the perspective of Socio Cognitive Theory (SCT) proposed by Bandura (1986) and Bandura et al. (2003). After the first study, it was proposed to reapply the same model obtained in research overseas in a Brazilian sample. The findings regarding regulatory self-efficacy in Brazilian youth partially corroborate the original configuration proposed by the Italian authors (Bassi et al., 2018; Caprara et al., 2008; Caprara et al., 2013). Two considerations must be made.
First, the instrument used for the Brazilian study, named Escala de Autoeficácia da Regulação Emocional (AERE), is the combination of two instruments (Caprara et al., 2008; Caprara et al., 2013). Therefore, the replication of the model must not be totally considered, once instruments with different quantity of items were used which assessed distinctive emotions. Even so, both of them measured self-efficacy for emotion regulation, which is the broad construct. The variation occurred in the tested emotions, and the authors´ justification for the different versions of the instrument was the relevance of testing the belief in the capacity of regulating distinct emotions among the positive and negative ones (Bassi et al., 2018; Noronha et al., 2019; Wang et al., 2018). In the performed studies the authors tested different negative and positive emotions, in a way that despondency, discouragement, anger, anger, sadness, fear, shame, guilt, joy, contentment and satisfaction were investigated in Italian, German, North American, Bolivian, and now Brazilian students. Finding similar behaviors regarding regulatory emotional self-efficacy allows one to infer that similar processes are experienced in different cultures.
Second, this study is the first one that used five negative dimensions of Multidimensional Negative Emotions Self-Regulatory Efficacy Scale (Mnesres; Caprara et al., 2013) combined with the positive ones of Regulatory Emotional Self-efficacy (RESE) proposed by Caprara et al. (2008). Thus enabling a way for further assessment aiming at correlations of either the regulation of negative emotions or the expression of the positive ones with other variables.
In this sense, for possibilities for future studies there is an open path to explore other positive emotions besides the ones analyzed here. Regarding the negative emotions for example, an exploratory study can be proposed about anger and its relations with feeling frustrated/impotent, as well as the strategies of downregulating it in specific contexts such as school, sports, doctor-patient/family relationship. Finally, a comparative qualitative study is suggested between the Brazilian and Italian samples with the objective to understand which negative emotion presents higher load when comparing cultures. Last, to make comparative analysis among the Brazilian and Italian samples aiming at the possibility to generalize the regulatory emotion self-efficacy construct.
As about the practical implications, the assessment of self-efficacy for emotional regulation, understood as the perceived capability to regulate and express positive and negative affects relevant in all spheres of human functioning. Of particular interest is the school context in all its levels, so that interventions, which allow students to identify their beliefs, tend to generate healthier social relationships, and a more pleasant educational process. Furthermore, understanding teachers' beliefs about their emotion regulation may bring insights whether teachers perceptions about their self-regulatory skills can help the school community to realize which emotions teachers can better self-regulate, which ones they cannot, and the results can be associated with job satisfaction, more productivity, students' learning outcomes, facing new challenges due to the advances in educational technology, among others.
References:
Alessandri, G., Vecchione, M., & Caprara, G. V. (2015). Assessment of Regulatory Emotional Self-Efficacy Beliefs: A review of the status of the art and some suggestions to move forward the field. Journal of Psychoeducational Assessment, 33(1) 24-32. https://doi.org/10.1177/0734282914550382
Alessandri. G., Perinelli, E., De Longis, E., Schaufeli, W. B., Theodorou, A., Borgogni, L., Caprara, G. V., Cinque, L. (2018). Job burnout: The contribution of emotional stability and emotional self-efficacy beliefs. Journal of Occupational and Organizational Psychology, 91(4), 823-851. https://doi.org/10.1111/joop.12225
American Educational Research Association, American Psychological Association, & National Council Measurement in Education. (2014). Standards for educational and psychological testing. American Educational Research Association.
Bandura, A. (1986). Social foundations of thought and action (1st ed., Vol. 1). Prentice Hall.
Bandura, A. (1997). Self-efficacy: The exercise of control (1st ed., Vol. 1). Freeman.
Bandura, A., Caprara, G. V., Barbaranelli, C., Gerbino, M., & Pastorelli, C. (2003). Role of affective self-regulatory efficacy on diverse spheres of psychosocial functioning. Child Development, 74(3), 769-782. https://doi.org/10.1111/1467-8624.00567
Bassi, M., Fave, A. D., Steca, P., & Caprara, G. V. (2018). Adolescent’s regulatory emotional self-efficacy beliefs and daily affect intensity. Motivation and Emotion, 42, 287-298. https://doi.org/10.1007/s11031-018-9669-3
Borsa, J. C. (2022). Adaptação de instrumentos psicológicos. In J. C. Borsa, M. R. C. Lins & H. L. R. S. Rosa (Eds.), Dicionário de Avaliação Psicológica (1st ed., Vol. 1, pp. 3-7). Vetor Editora.
Caprara, G. V., Scabini, E., Barbaranelli, C., Pastorelli, C., Regalia, C., & Bandura, A. (1999). Autoefficacia percepita emotiva e interpersonale e buon funzionamento sociale. Giornale Italiano di Psicologia, 26, 769-789.
Caprara, G. V. & Gerbino, M. (2001). Affective perceived self-efficacy: The capacity to regulate negative affect and to express positive affect. In G. V. Caprara (Ed.), Self-efficacy assessment (1st ed., Vol. 1, pp. 35-50). Edizioni Erickson.
Caprara, G. V. & Steca, P. (2005). Affective and social self-regulatory efficacy beliefs as determinants of positive thinking and happiness. European Psychologist, 10(4), 275-286. https://doi.org/10.1027/1016-9040.10.4.275
Caprara, G. V., Di Giunta, L., Eisenberg, N., Gerbino, M., Pastorelli, C., & Tramontano, C. (2008). Assessing regulatory emotional self-efficacy in three countries. Psychological Assessment, 20(3), 227-237. https://doi.org/10.1037/1040-3590.20.3.227
Caprara, G, V., Di Giunta, L. D., Pastorelli, C., & Eisenberg, N. (2013). Mastery of negative affect: A hierarchical model of emotional self-efficacy beliefs. Psychological Assessment, 25(1), 105-116. https://doi.org/10.1037/a0029136
Di Giunta, L., Iselin, A. R, E. Lansford, J. E., Nancy Eisenberg, N. Lunetti, C., Thartori, E., Basili, E., Pastorelli, C., Bacchini, D., Tirado, L. M. U., & Gerbino, M. (2018). Parents' and early adolescents' self-efficacy about anger regulation and early adolescents' internalizing and externalizing problems: A longitudinal study in three countries. Journal of Adolescence, 64, 124-135. https://doi.org/10.1016/j.adolescence.2018.01.009
Gerbino, M., Milioni, M., Alessandri, G., Eisenberg, N., Caprara, M., Kupfer, A., Pastorelli, C., & Caprara, G. V. (2016). Self-efficacy in retrieving positive emotional experience and using humor. A validation study of a new instrument in three countries. European Journal of Psychological Assessment, 34(6), 409-420. https://doi.org/10.1027/1015-5759/a000356
Gunzenhauser, C., Heikamp, T., Gerbino, M., Alessandri, G., Suchodoletz, A., Di Giunta, L., Caprara, G. V., & Trommsdorff, G. (2013). Self-efficacy in regulating positive. and negative emotions: A validation study in Germany. European Journal of Psychological Assessment, 29(3), 197-204. https://doi.org/10.1027/1015-5759/a000151
Hair, J. F., Black, W. C., Babin, B. J., Anderson, R. E., & Tatham, R. L. (2009). Análise multivariada dos dados (1st ed., Vol. 1). Bookman.
Iaochite, R. T., Noronha, A. P. P., Casanova, D. C. G., Santos, A. A. A., & Azzi, R. G. (2022). Autoeficácia para Regulação Emocional e Autoeficácia Social: Busca de evidências de validade de construtos relacionados. Psico-USF, 27(1), 31-43. https://doi.org/10.1590/1413-82712022270103
Noronha, A. P. P., Baptista, M. N., & Batista, H. H. V. (2019). Initial psychometric studies of the Emotional Self-Regulation Scale: Adult and child-youth versions. Estudos de Psicologia, 36, e180109. https://doi.org/10.1590/1982-0275201936e180109
Noronha, A. P. P., Maciel, A. C. M., Santos, A. A. A., & Azzi, R. G. (2017). The Brazilian version of Escala de Autoeficácia da Regulação Emocional (AERE) (Unpublished yechnical report).
Rodrigues, S. Y. S., Carlotto, M. S., & Câmara, S. G. (2017). Impacto da regulação de emoções no trabalho sobre as dimensões de burnout em psicólogos: O papel moderador da autoeficácia. Análise Psicológica, 35(2), 191-201. https://doi.org/10.14417/ap.1147
Urbina, S. (2007). Fundamentos da Testagem Psicológica (1st ed., Vol. 1). Artmed.
Wang, X., Zhang, Y. Hui, Z., Bai, W. Terry, P. D., Ma, M., Li, Y. Cheng, L. Gu, W., & Wang, M. (2018). The mediating effect of regulatory emotional self-efficacy on the association between self-esteem and school bullying in middle school students: A cross-sectional study. International Journal of Environmental Research and Public Health, 15(5), 991-999. https://doi.org/10.3390/ijerph15050991
Zulli, K. J. & Valois, R. F. (2019). A preliminary study measuring social self-efficacy among early adolescents and its association with aggressive behavior. Journal of School Violence, 18(4), 498-509. https://doi.org/10.1080/15388220.2018.1553718
How to cite: Porto Noronha, A. P., De Medeiros Maciel, A. C., Angeli dos Santos, A., & Gurgel Azzi, R. (2022). Validity evidence studies of the Regulatory Emotional Self-Efficacy Scale in Brazil. Ciencias Psicológicas, 16(2), e-2395. https://doi.org/10.22235/cp.v16i2.2395
Authors’ participation: a) Conception and design of the work; b) Data acquisition; c) Analysis and interpretation of data; d) Writing of the manuscript; e) Critical review of the manuscript.
A.P.
P. N. has contributed in a, b, c, d;
A. C. M. M. in a, d, e; A. A. S. in a, b, d, e; 
R. G. A. in a, d, e.
Scientific editor in charge: Dra. Cecilia Cracco.
Ciencias Psicológicas, v16n2
July-December
10.22235/cp.v16i2.2395